手機版
App
數位廣告
家外媒體
會員中心
搜尋
最新
焦點
熱門
政治
娛樂
華娛
電視
音樂
電影
社會
國際
美洲要聞
東南亞要聞
日韓要聞
財經
投資理財
財經最新
頂尖企業
金融保險
股匯行情
播吧
AI科技
專題
精彩專題
中華電信5G Iot企業應用新聞專區
第62屆金馬獎特別報導
2025金鐘獎
全台大罷免|ETtoday新聞雲
怪物崛起!「二刀流」大谷翔平創造大聯盟奇蹟
台灣米其林指南
看更多專題
熱門活動
天天有好康/好吃好玩東森廣場台北車站
搶幣大作戰!新聞雲app全新改版5重送!
嗨一夏小旅行/豪華露營會員獨享優惠
地方
大陸
華聞
特派現場
雲視頻
房產
生活
體育
中職直播
中職
棒球
MLB
籃球
綜合
足球
車雲
3C
時尚
名人
時尚
奢逸
潮流
美麗
生活
鳳凰颱風
社會企業
寵物
寵物好萌
動物百匯
寵物雲商店
旅遊
美食
遊戲
健康
軍武
雲論
永續
專題報導
學習雲
民調
事實查核
法律雲
愛心雲
恩典雲
保險雲
更保雲
ET快訊
台灣人才懂!國防部曝平安夜任務「24ㄒㄕㄅㄏㄉㄐ」有洋蔥
「全國最大里」掰了! 明年1分為4
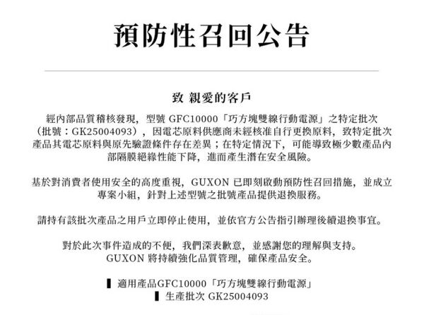
台灣品牌行動電源爆炸!型號曝光 業者急召回:即刻停用
義氣哥淪肉票!遭辣腿女「電擊凌虐4小時」 還差點被活埋
快訊/5縣市低溫特報! 新北市「非常寒冷」探10度以下
平安夜出事了!台南11歲童騎UBike 刮花「千萬法拉利」
生活
國際
生活
生活
地方
生活
怕遭割頸案乾哥報復!網嘆「被害人個資大公開」 律師教1招護隱私
隨機殺人案釀4死11傷 翁達瑞在悲劇中「看見台灣3個正直」
北捷中山隨機殺人
more
隨機殺人案釀4死11傷 翁達瑞在悲劇中「看見台灣3個正直」
1小時前
2
0
暖心平安夜!民眾肯定中正一分局辦張文案 贈花籃、手寫小卡感謝
3小時前
1
3
平安夜堅守崗位戒備巡守!警曬37字小卡暖謝:最溫暖的禮物
3小時前
0
張文平板解密!常上成人網站紓壓 採購犯罪工具順便買情趣用品
4小時前
15
17
蘇一峰「點名苗博雅」開砲!再轟廢死聯盟:又在講幹話了
5小時前
22
37
北捷砍人凶嫌父母下跪道歉 國外網友心碎:不是你們的錯
6小時前
9
10
批台灣無法死刑讓治安混亂 鄭麗文:蔡英文讓賴清德如鯁在喉
6小時前
7
6
防北捷隨機殺人重演!台中跨年晚會「十大危險物品」禁入場
6小時前
0
「張文是我哥」嗆台中秀泰殺500人 嘴秋男收押理由曝光
6小時前
30
28
564字手寫信「沒提到張文」!親哥署名留4字 網:忍不住掉淚
7小時前
34
35
娛樂八卦通
more
專訪/炎亞綸爭取婚姻平權原因曝光!穩交另一半「24小時黏一起」
12分鐘前
0
想看《大濛》竟查無場次?網驚:下檔了! 揭秘「消失真相」片商發聲
37分鐘前
0
北流耶誕小鎮嗨翻年末! 16舞台齊開唱「2天吸2萬人」
47分鐘前
0
台版《驅魔麵館》開鏡!林辰唏化身媽祖 「走白沙屯進香」揭緣分
1小時前
0
明星媽媽組火力全開 61歲夏靖庭體力震撼全場
1小時前
0
劉冠廷《雙囍》備婚崩潰喊:沒一場婚禮是屬於我們的 「一日辦兩場」崩潰躲廁所
1小時前
0
全炫茂曬診斷書撇非法醫療! 意外自爆「勃起障礙」網幫叫屈
1小時前
0
最強童星爆紅!遭同學控大頭症「媽當眾賞巴掌」 憂鬱症纏身6年罕揭心結
1小時前
0
原本只屬於家人 新人女歌手剛出道「就赤裸自我揭露」!
1小時前
0
東奧空手道銅牌證實進軍戲劇圈!文姿云對戲温昇豪…親曝前輩暖舉
1小時前
0
精彩短影
more
熱門新聞
more
「飯糰正妹」11年前是頂級女優 老司機一眼認出
12小時前
15
4
獨/粿粿、范姜彥豐「平安夜正面交鋒」直擊! 氣氛緊繃
10小時前
14
43
職場奴性最強星座Top3!第一名自我要求高 容易被上司當工具人
10小時前
2
1
朱孝天怒開戰F3:悶聲發大財! 爆黑幕拒再合體「演不出那種感覺了」
6小時前
31
77
野生李多慧「排隊買丹丹」!低胸挖空穿超辣 0偽裝被拍:為什麼台北沒有
5小時前
18
11
超辣日本留學生「擇偶只愛DDD」 老司機激動洗版!本尊找到了
12/24 16:56
14
7
王ADEN昔「遭小S虧像沒內涵的人」 網挖片段朝聖:來看預言家
18小時前
10
4
王ADEN網霸風波! 女學生街舞老師還原真相
11小時前
5
12
耶誕老人來了!22:42通過台灣上空
18小時前
31
29
不是瀉藥!便秘人吞1顆「直接震出糞便」 研究:幾乎無副作用
8小時前
17
16
張文哥哥獻花致歉!親筆信提「遭霸凌過往」:承受不了走向踰矩
21小時前
29
62
王Aden炎上風波!北宜跨年演出遭退貨 幕後人員再爆「排場大」
11小時前
19
31
《瘋神》班底穿背心打卡大阪挨酸「丟臉丟到國外」 23字神回擊
22小時前
12
13
延緩白髮生成!必吃「4大養髮營養素」公開
18小時前
3
1
盧秀燕就職7年!打破台中2大魔咒 親揭市長任內不選總統原因
12/24 15:55
5
14
7-11「姓名對中任1字」咖啡免費喝!超商聖誕周末優惠懶人包
10小時前
2
范姜彥豐聖誕節曬大合照!高舉V手勢笑了…胡釋安席維倫8友人同框
4小時前
7
6
張文網購充氣玩偶、情趣用品洩慾 2大開銷曝光
9小時前
18
35
即時新聞
more
大陸
12-25 17:46
0
42歲男被一次植「6個心臟支架」後去世 家屬怒控:突換醫生開刀
地方
12-25 17:44
0
鄉長建宏恭喜農民建宏!池上二期稻米競賽結果揭曉
地方
12-25 17:42
0
減產不減品質 關山草莓園假日吸引親子體驗採果樂
生活
12-25 17:40
0
高雄飯店化身溫暖驛站!邀弱勢孩童吃大餐 用愛點亮聖誕夜
生活
12-25 17:39
1
應曉薇羈押13個月 正妹女兒「士可殺不可辱」:正當性在哪?
體育
12-25 17:39
1
原本沒想到這麼多人! 「新莊城堡」應援熱情讓北海道教頭訝異
影劇
12-25 17:37
0
專訪/炎亞綸爭取婚姻平權原因曝光!穩交另一半「24小時黏一起」
大陸
12-25 17:35
2
解放軍三步驟「攻台」? 陸國防部批「販賣戰爭焦慮」
旅遊
12-25 17:34
0
海外客暴跌剩1成 沖繩叢林樂園祭4改善「有免費貴賓室、遊園車」
國際
12-25 17:33
0
搭機口渴別按鈴!空姐分享「索取飲水」技巧 穿制服禁忌曝光
國際
12-25 17:32
0
日外務省揭中國施壓!阻李登輝「渡假外交」訪日 威脅:會出大事
生活
12-25 17:30
1
怕遭割頸案乾哥報復!網嘆「被害人個資大公開」 律師教1招護隱私
地方
12-25 17:24
0
公益團體用行動傳遞祝福 聖誕前夕送暖鹿野鄉弱勢家庭
房產雲
12-25 17:21
0
板橋看房2年「30年老華廈或3年新成屋?」 網見1關鍵吵翻了
政治
12-25 17:16
0
1
批行政院強辯 民眾黨:「衛福部」少子女化辦公室半年就GG
房產雲
12-25 17:14
0
詐團冒充房仲「騙租金」手法曝光! 3留學生看房匯錢中招
社會
12-25 17:13
3
2
才兩度性侵判刑12年!又闖女同事宿舍硬上 變態淫狼再判10年
地方
12-25 17:13
0
設全台最大地理立體模型 埔里日月迎賓公益園區開幕
影劇
12-25 17:12
0
想看《大濛》竟查無場次?網驚:下檔了! 揭秘「消失真相」片商發聲
生活
12-25 17:10
0
5
台牌行動電源自燃爆炸!業者緊急召回「曝型號」:即刻停用
國際
12-25 17:09
1
3
日男「1夫9妻」享極樂後宮20年!性侵少女被逮 判決前夕自殺亡
大陸
12-25 17:05
2
京東年終獎金公佈!92%員工超額領取 採銷門年領25個月上不封頂
財經
12-25 17:04
0
1
萬海運力估計2028年將一舉超越以星與陽明 進入全球前十大排行榜
影劇
12-25 17:02
0
北流耶誕小鎮嗨翻年末! 16舞台齊開唱「2天吸2萬人」
國際
12-25 17:02
0
願意脫北投誠!北韓軍遭烏克蘭俘虜後淚謝:想在南韓「重新來過」
大陸
12-25 17:01
0
年底沸騰!「金銀銅鉑」價格集體創新高 陸專家:金屬全面牛市
體育
12-25 17:00
1
小野悠真領軍壓制 北海道聯隊5比0完封黑豹旗亞軍羅東高工
政治
12-25 17:00
6
4
支持號召10萬台派標記川普「藍營擋軍購」 李正皓:很爽的感覺
生活
12-25 17:00
11
6
台灣人才懂!國防部曝平安夜任務「24ㄒㄕㄅㄏㄉㄐ」有洋蔥
旅遊
12-25 17:00
0
放空眺望船舶入港!藏身基隆港民宅二樓 必喝特調酸甜梅子咖啡
大陸
12-25 16:58
2
福建艦日前過航台海 陸國防部曝往後「還會組織」
生活
12-25 16:56
0
2
快訊/5縣市低溫特報!新北市「非常寒冷」探10度以下
社會
12-25 16:54
1
賓士女恍神猛撞電信箱!側翻躺路中畫面曝 她爬出車外脫困
房產雲
12-25 16:48
0
可以直接告訴房仲「預算有多少嗎?」 過來人曝1訣竅:不要講真的
影劇
12-25 16:46
0
台版《驅魔麵館》開鏡!林辰唏化身媽祖 「走白沙屯進香」揭緣分
地方
12-25 16:44
2
1
全國最大里掰了!明年7月「1分為4」 高雄7區21里分割裁併
影劇
12-25 16:40
0
明星媽媽組火力全開 61歲夏靖庭體力震撼全場
生活
12-25 16:39
0
2
隨機殺人案釀4死11傷 翁達瑞在悲劇中「看見台灣3個正直」
社會
12-25 16:39
0
桃園警平安夜大掃蕩!香港車手躲旅館落網 再逮上游收水手
影劇
12-25 16:35
0
劉冠廷《雙囍》備婚崩潰喊:沒一場婚禮是屬於我們的 「一日辦兩場」崩潰躲廁所
社會
12-25 16:31
7
10
賣門號給詐團賺3百!嘉義女要賠被害人1397萬 還判拘役50天
影劇
12-25 16:31
0
全炫茂曬診斷書撇非法醫療! 意外自爆「勃起障礙」網幫叫屈
房產雲
12-25 16:31
0
2
2026房價必跌10%? 專家推薦首購族「六都3縣市」進場好時機
財經
12-25 16:30
0
AI泡沫化?他提醒投資人「2026是轉折年」 慎防拉高後大殺
國際
12-25 16:26
0
櫻花妹「主動約3P」!日男被設局仙人跳 遭勒索100萬日幣
政治
12-25 16:26
5
2
反對藍白推兒童帳戶 張景森點3問題:把債丟給未來世代買單
社會
12-25 16:24
5
8
平安夜出事了!台南11歲童騎UBike擦撞 刮花「千萬法拉利」
生活
12-25 16:24
49
26
行憲紀念日「掰出來的」!呂捷揭歷史真相:12/25就是聖誕節
財經
12-25 16:22
0
遭指「炒地皮幫兇」 土銀3點聲明反駁:7成房貸助民眾購屋
政治
12-25 16:22
5
5
民眾黨反轟賴清德最沒資格談憲政 黃國昌加碼批:惱羞成怒秀下限
影劇
12-25 16:16
0
最強童星爆紅!遭同學控大頭症「媽當眾賞巴掌」 憂鬱症纏身6年罕揭心結
影劇
12-25 16:11
0
原本只屬於家人 新人女歌手剛出道「就赤裸自我揭露」!
體育
12-25 16:08
1
兄弟休賽季玩真的!再聯手工藤公康 5投手明年1月赴日特訓
體育
12-25 16:05
0
NBA「聖誕大戰」票價出爐! 尼克騎士之戰最便宜要1.3萬台幣
房產雲
12-25 16:03
1
3
退休金僅3萬!他驚:老了沒房還要付房租很可怕 網點出關鍵
影劇
12-25 16:02
0
東奧空手道銅牌證實進軍戲劇圈!文姿云對戲温昇豪…親曝前輩暖舉
影劇
12-25 16:01
0
陸劇男神李宏毅出事!遭法院下「限消令」禁搭飛機高鐵住星級酒店
政治
12-25 16:00
5
8
懶人包/為孩子存下第一桶金! 朝野「兒童帳戶」4版本差異一次看
政治
12-25 15:59
8
7
狂封殺國防預算!國民黨轟賴清德情緒勒索 「軍人加薪都不編」
國際
12-25 15:55
4
5
「羽田機場5死空難」最新調查進度曝光! 鎖定2大關鍵重點
房產雲
12-25 15:52
0
爸媽幫出頭期款「房貸給你付」爽炸了?底下全吵翻
生活
12-25 15:51
3
玩嘉義一晚2300元 他查高鐵「來回2100元」嘆:乾脆坐高鐵?
大陸
12-25 15:51
0
胖東來新店賣多件親簽球衣吸球迷打卡 最貴「喬丹球衣超61萬元」
影劇
12-25 15:50
0
告五人、麋先生平安夜暖心為白衣天使開唱! 一問題全場笑了
生活
12-25 15:50
0
1
滿山遍野小白花!她驚嘆「太不可思議」 網急警告:快去除
地方
12-25 15:47
0
台南—沖繩直航啟航 黃偉哲迎接首批日客:打開連結日本西南部空中門戶
AI科技
12-25 15:43
0
初代三折疊挑戰極限 Galaxy Z TriFold 暴力測試結果出爐
遊戲
12-25 15:42
0
神秘主機成美「第二熱賣」遊戲硬體 執行長:受任天堂Wii啟發
國際
12-25 15:41
0
美國已婚男師「殺死情婦」放火燒她家! 只因她懷孕拒墮胎
生活
12-25 15:35
12
3
王ADEN跨年場沒了!律師點出他「最大問題」 曝1招有望扭轉風向
健康
12-25 15:32
0
替張文下跪道歉引議 醫揭「加害者父母」高度創傷恐釀憂鬱症
地方
12-25 15:30
0
原民歡喜過節!信義鄉羅娜27米聖誕樹點燈 活動延續到元旦
社會
12-25 15:28
1
3
雲林警匪追逐!10案通緝犯一路狂逃 勇警連開10槍壓制逮人
影劇
12-25 15:27
0
2
泰勒絲媽看不下去!女兒都愛「憂鬱文青」 親自牽線崔維斯:試試看運動員吧
政治
12-25 15:26
1
4
宏都拉斯總統當選人曾承諾與台灣復交 外交部:開放務實看待
影劇
12-25 15:24
0
陸劇女神低調當好友伴娘!「粉裙+平底鞋」幫迎親…網讚最美友情
地方
12-25 15:24
0
日本女團首登新營舞台 台南跨年系列音樂會拓展國際交流
影劇
12-25 15:21
1
健保卡是靠山!二寶出月子中心「身體連冒3狀況」 祖雄:感謝台灣醫療
政治
12-25 15:17
6
9
檢批柯文哲態度不佳求刑28年半 陳佩琪轟:要鞠躬說謝謝是不是?
政治
12-25 15:16
103
43
藍白4度封殺國防預算 賴清德怒炸:公開講支持卻連審都不願意
社會
12-25 15:14
0
1
嫌妻吵他睡覺!鐵槌+保溫瓶K頭 桃園家暴男還咬人...這下慘了
地方
12-25 15:08
1
2
《鄉親篇》形象片曝光 陳亭妃走進魚塭巷弄了解每一個鄉親的需要
社會
12-25 15:08
0
計程車雙黃線迴轉「還突然倒車」 害小貨車撞斷消防栓
影劇
12-25 15:07
1
孫生與未成年少女案 周念暉律師「網友若誹謗少女刑期加1/2」
體育
12-25 15:07
0
小熊新星霍頓下半季開外掛!12先發防禦率1.03 官網解析挑戰賽揚3關鍵
政治
12-25 15:06
129
63
賴清德怒轟藍白卡總預算 「用政治阻擋有何資格談憲政」
財經
12-25 15:06
0
捲光電弊案!三地集團創辦人鍾嘉村退休 兒鍾育霖接任董事長
財經
12-25 15:05
0
1
輝達砸6300億買Groq資產 陸行之揭不能承認併購關鍵
國際
12-25 15:05
9
9
台灣人聖誕節前夕狂訂「1500根鋼鐵香蕉」! 日業者驚呆
旅遊
12-25 15:00
0
不趕路的深度台東行!拜訪漂流木小屋、綠植甜點與光影美術館
大陸
12-25 14:58
0
陸5歲女童沉迷3C手機成「鬥雞眼」 醫曝兒童斜視治療黃金期
政治
12-25 14:50
0
2
真金不怕火煉?林俊憲陳亭妃初選政見會27日登場 各自出招搶票
生活
12-25 14:45
0
快訊/3縣市大雨特報 下到晚上
影劇
12-25 14:45
0
2
潘慧如寵物旅館「被客訴挑狗」!心累還原始末 拒繼續服務:請找別家
政治
12-25 14:45
0
7
割頸案乾哥僅判12年 葉元之提「安心上學專法」補足校園安全網
影劇
12-25 14:42
33
16
獨家/遭孫生加害女性出面 「我仍未成年」 「孫生在我14歲性侵我並非合意」
體育
12-25 14:42
0
湖人3巨頭可能「聖誕大戰」合體 唐西奇戰火箭有望復出
生活
12-25 14:42
0
2
台東6.1地震恐是警示 專家揭「縱谷斷層超活躍」:留意規模7強震
社會
12-25 14:40
3
1
暖心平安夜!民眾肯定中正一分局辦張文案 贈花籃、手寫小卡感謝
社會
12-25 14:38
15
17
高雄4屁孩生態公園踩踏虐魚!超扯畫面曝光 環保局開罰
購物節狂潮來襲!限時優惠到滿額門檻,消費真相一次搞懂/不管啦!給我錢EP164完整版
×
12/23 全台詐欺最新數據
更多新聞
483
件
1
億
8031
萬
損失金額(元)
更多新聞
※ 資料來源:內政部警政署165打詐儀錶板
熱門行程搶購 Take a trip.
鳳凰0401
春節全家出國,跟團首選
荷蘭鬱金香花季~先卡位
最新出爐!金旅獎行程
歌詩達
歌詩達重磅裝潢嶄新啟航
2026櫻花航次限時搶
第三人O元 超值搶購
雙盈
一次玩汶萊+沙巴 超划算
沙巴奢華淘夢島5日遊
沙巴多種玩法全攻略
世邦0901
郵輪日韓賞櫻第3/4人免費
跟著魔女宅急便遊歷四國
極光清倉最高第2人省1萬
ETtoday新聞雲
RSS
FB
IG
weibo
twitter
回到最上面