
▲美商默沙東業務傳確診,公司發內部信籲同仁在家工作。(圖/讀者提供)
記者許展溢/台北報導
美商默沙東藥廠和台灣嬌生公司各傳出一名業務、同仁確診,《ETtoday新聞雲》獨家取得兩間公司發給同仁的內部信,默沙東呼籲為確保員工健康安全、減少群聚感染機會,即刻起必須嚴格遵守「請盡量待在家中」、「避免不必要的移動」等多項工作指引。嬌生則表示,已通知台北辦公大樓及辦公室管理團隊做緊急消毒措施。
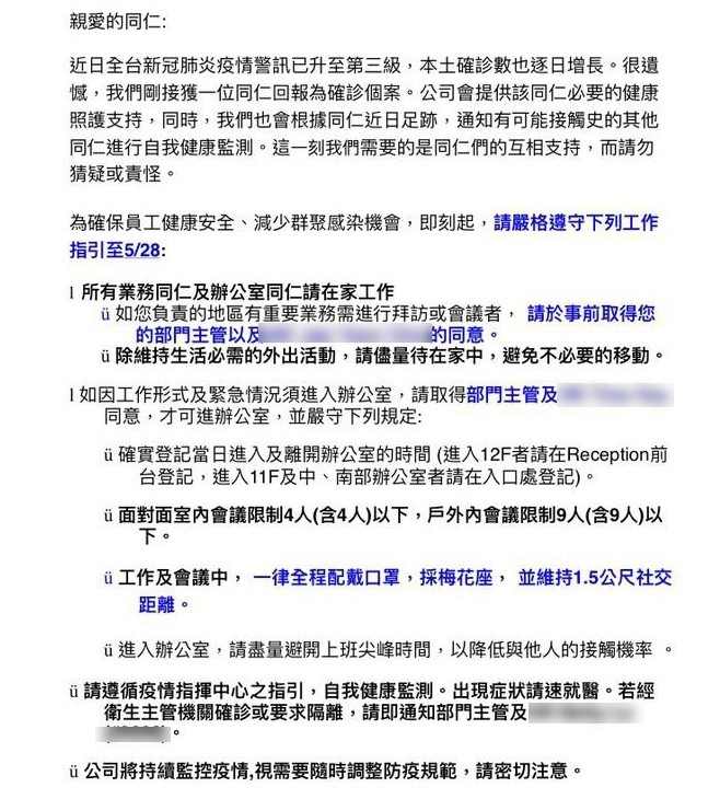
默沙東給同仁的一封信提到,近日全台新冠肺炎疫情警訊已升至第三級,本土確診數也逐日增長,很遺憾剛接獲一位同仁回報為確診個案,公司會提供該同仁必要的健康照護支持,同時也會根據同仁近日足跡,通知有可能接觸史的其他同仁進行自我健康監測,並強調這一刻大家需要的是同仁們的互相支持,請勿猜疑或責怪。
默沙東表示,為確保員工健康安全、減少群聚感染機會,即刻起請同仁嚴格遵守工作指引至5月28日,包括所有業務同仁及辦公室同仁在家工作、除維持生活必需的外出活動,請盡量待在家中,避免不必要的移動等。

▲嬌生台灣公司也傳出有人確診。(圖/讀者提供)
嬌生內部信提到,昨晚台灣J&J有一位同仁確診,此同仁最後進辦公室的時間為5月13日,目前公司已遵循政府及J&J的規定做緊急應變,也通知台北辦公大樓,及台北辦公室管理團隊做緊急消毒措施,在此同時,請同仁不要驚慌,配合在家工作,且避免外出,保護自己和家人的健康。嬌生回應,若有相關訊息會再回覆。
默沙東則發出以下聲明稿:
1、美商默沙東公司為因應疫情,早於五月四日起即啟動建議台灣分公司員工居家工作。
2、該同仁主動通知確診,症狀輕微,目前其接觸同仁皆無不適症狀。
3、公司接獲通知,第一時間啟動匡列相關同仁及追溯接觸史,並同步通知有環境接觸可能的同仁進行自主健康管理。
4、同仁及其家人的安全對本公司來說至關重要;我們除了持續關心同仁健康,針對需要採檢的員工將由公司協助支付檢測費用。
讀者迴響