
▲ 黃守仕退選。(圖/翻攝Threads)
記者郭運興/台北報導
有意投入新北金山萬里議員選舉的民眾黨汐止區主任、黨代表黃守仕今(26日)發出退選聲明,文中點名遭到主席黃國昌四金釵之一的「陳語倢」抹黑影射,她指出,1月11日陳語倢直播,影射她攻擊其孩子,及未婚生子的人身攻擊,但卻無法提出「舉證」,其團隊更在社群媒體,不斷批評抹黑,自己已忍無可忍,身心俱疲,故決定退出議員黨內初選。
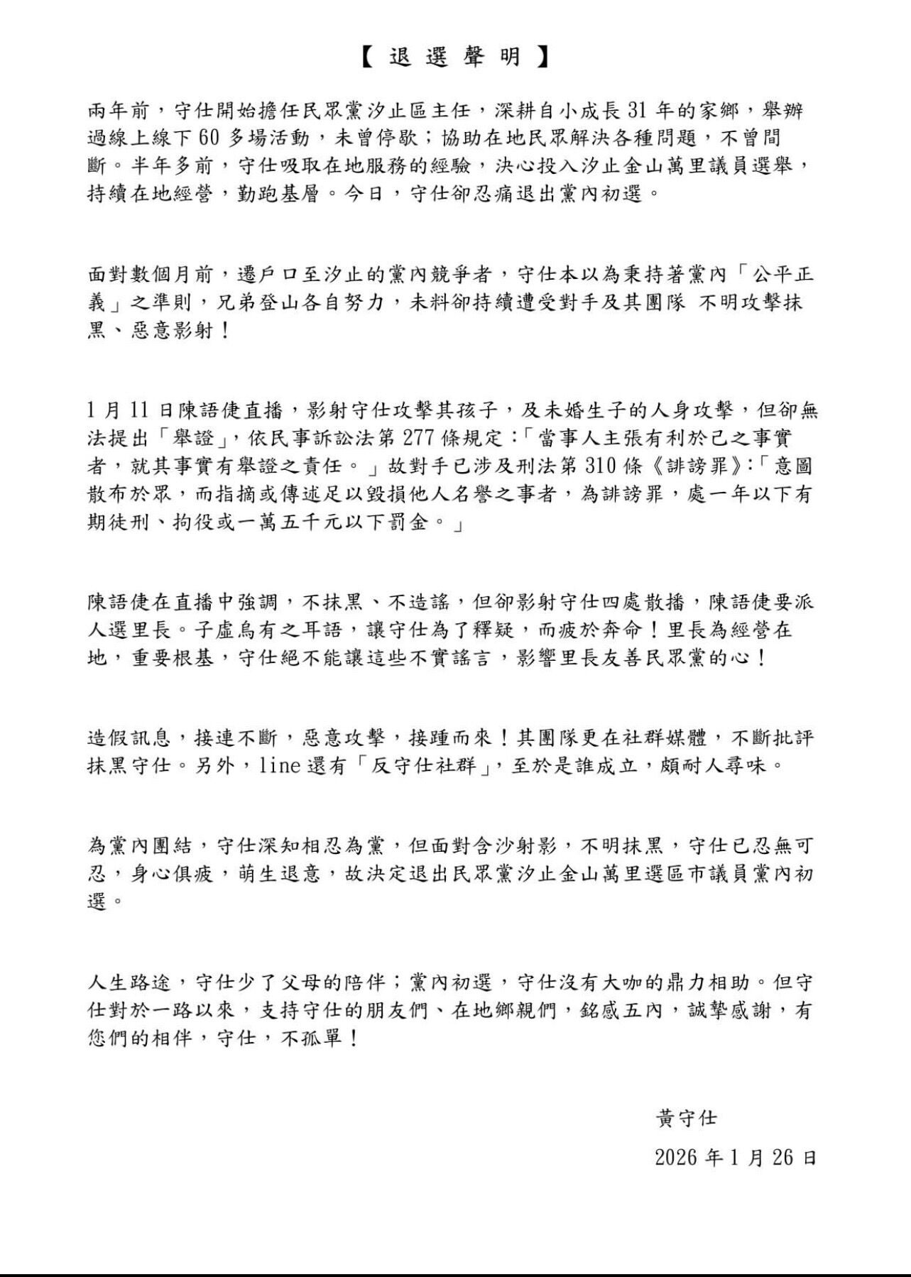
黃守仕今早發出「退選聲明」表示,兩年前,她開始擔任民眾黨汐止區主任,深耕自小成長31年的家鄉,舉辦過線上線下60多場活動,未曾停歇;協助在地民眾解決各種問題,不曾間斷。半年多前,吸取在地服務的經驗,決心投入汐止金山萬里議員選舉,持續在地經營,勤跑基層。今日,她卻要忍痛退出黨內初選。
黃守仕指出,面對數個月前,遷戶口至汐止的黨內競爭者,自己本以為秉持著黨內「公平正義」之準則,兄弟登山各自努力,未料卻持續遭受對手及其團隊 不明攻擊抹黑、惡意影射!
黃守仕點名,1月11日陳語倢直播,影射她攻擊其孩子,及未婚生子的人身攻擊,但卻無法提出「舉證」,依民事訴訟法第277條規定:「當事人主張有利於己之事實者,就其事實有舉證之責任」。故對手已涉及刑法第310條《誹謗罪》:「意圖散布於眾,而指摘或傳述足以毀損他人名譽之事者,為誹謗罪,處一年以下有期徒刑、拘役或一萬五千元以下罰金」。
黃守仕指控,陳語倢在直播中強調,不抹黑、不造謠,但卻影射她四處散播,陳語倢要派人選里長。子虛烏有之耳語,讓自己為了釋疑,而疲於奔命!里長為經營在地,重要根基,自己絕不能讓這些不實謠言,影響里長友善民眾黨的心!
黃守仕質疑,造假訊息,接連不斷,惡意攻擊,接踵而來!其團隊更在社群媒體,不斷批評抹黑她。另外,line還有「反守仕社群」,至於是誰成立,頗耐人尋味。
黃守仕強調,為黨內團結,自己深知相忍為黨,但面對含沙射影,不明抹黑,自己已忍無可忍,身心俱疲,萌生退意,故決定退出民眾黨汐止金山萬里選區市議員黨內初選。
最後,黃守仕表示,人生路途,自己少了父母的陪伴;黨內初選,沒有大咖的鼎力相助。但對於一路以來,支持她的朋友們、在地鄉親們,銘感五內,誠摯感謝,有大家的相伴,自己不孤單!
▼陳語倢(手拿陳情書者)(圖/林子宇提供)

讀者迴響