
▲ 湖北大學開出2800元人民幣徵保全要求碩士學歷惹議 。(圖/翻攝 海報新聞)
記者任以芳/綜合報導
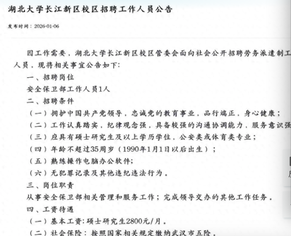
大陸就業市場競爭激烈,湖北大學長江新區校區發布一則招聘公告,徵求一名「安全保衛部工作人員」,卻開出「碩士學歷」與「月薪2800元人民幣」的條件(換算台幣1萬出頭),引發外界瘋狂吐槽。校方緊急出面滅火,解釋這項職位是負責行政規劃的「管理崗位」,2800元僅是財務核算的底薪,實際薪資包含績效津貼。
陸媒《海報新聞》這起引發熱議的招募案,源自湖北大學人事處於1月6日發布的一份官方簡章。公告內容明確要求,應聘長江新區校區「安全保衛部」的人員,必須具備碩士及以上學歷,年齡需在35歲以下,並能熟練操作電腦辦公軟體。
讓外界不可思議的是,簡章中標註的基本工資僅有2800元人民幣(台幣約一萬多),低於碩士高學歷畢業應有薪資待遇的,如此「苛刻」薪水出現在知名大學招聘,超出大眾認知出現極大反差,消息一出隨即衝上社群熱搜。
面對外界質疑「文憑不值錢」的酸言酸語,校管委會也接到多家陸媒求證。校方人員表示,這起招募其實早在1月9日就已經結束。

▲校方澄清:是管理職且起薪不止於此 。(圖/翻攝 湖北大學官網)
針對最核心的薪資問題,校方強調網傳的2800元人民幣只是帳面上的「基本薪資」,並不代表實領月薪。在實際運作中,員工還會根據工作表現獲取績效獎金和其他補貼,最終到手的金額其實遠高於公告數字。
至於為何一個保衛部門需要碩士學歷?校方解釋,這項職務並非大家平日在校門口看到的安保人員,而是屬於「管理崗位」。簡單來說,該職位負責的是校區安全業務的行政規劃、協調與系統管理,需要撰寫計畫、操作軟體並處理複雜的行政庶務,因此才會設定較高的學歷門檻。
校方解釋無法完全平息網友的討論。許多人認為,即便加上績效獎金,讓碩士生去應徵安全保衛部,本質上就是一種人才資源的錯位。有網民調侃,現在連「應徵保全」都要碩士,以後大學畢業生恐怕只能去掃大街了。這也側面反映出,大陸當前的高教學歷在供過於求的壓力下,正經歷一場慘烈的價格戰。
讀者迴響