記者黃翊婷/綜合報導
藝人王子(邱勝翊)被范姜彥豐指控跟粿粿發生婚外情,他4日晚間二度發出聲明道歉,強調錯就是錯,沒有任何藉口。對此,網紅陳沂表示,「王子第二波道歉聲明,大概就是賣慘」,但王子在演藝圈發展多年,怎麼會連600萬元都拿不出來,卻還可以一直去日本滑雪、去美國旅遊,而且最讓她無法理解的是,「他聲明為什麼要跟粿粿道歉啊?」

▲粿粿被控婚內出軌王子。(圖/翻攝自臉書)
王子在最新的道歉聲明中向范姜彥豐及粿粿道歉,表示自己在粿粿婚姻狀態尚存續的情況下做出不好的行為,他從一開始到現在都是真心面對錯誤,也有親自向范姜彥豐鞠躬道歉、商討賠償,並未逃避,只是他過去為父親償還債務,如今面臨的賠償金額實在超出負荷,雖然他願意分期付款,可惜雙方在這方面未能達成共識。

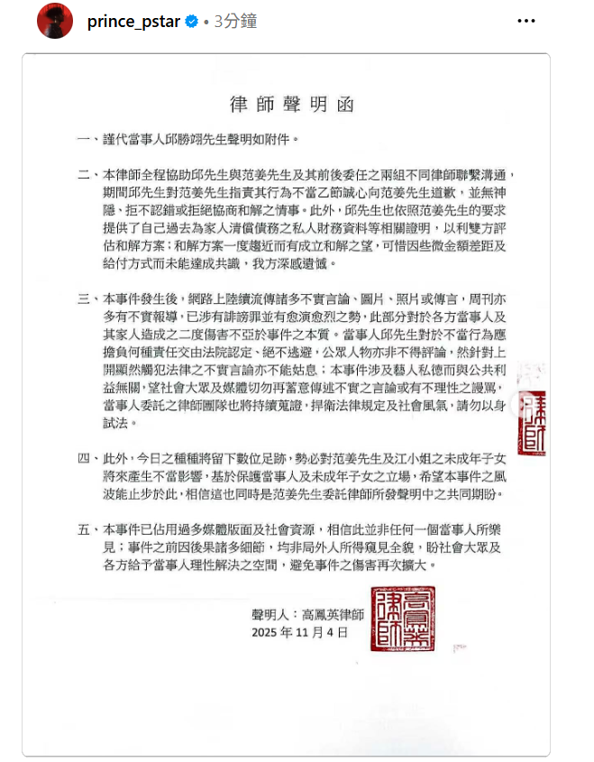
▲王子4日發出的律師聲明函。(圖/翻攝自Instagram/prince_pstar)
不過,陳沂4日深夜在臉書發文直言,「王子第二波道歉聲明,大概就是賣慘」,若按照粿粿的說法,最後要求的賠償金額是1200萬元,王子和粿粿一人一半,也就是600萬元,王子出道多年,並持續在演藝圈發展,拍戲、出唱片、出席各種活動、經營副業,甚至去中國開演唱會,就連房子都是昆凌免費借出的,不用負擔房租,怎麼會連600萬元都拿不出來,「這合理嗎?」
陳沂表示,可是王子卻能頻繁去日本滑雪、去美國旅遊,生活似乎沒有那麼拮据,「如果說幫父親還債,他是跟弟弟毛弟一起負擔,這麼多年一直還不完,爸爸到底是欠下什麼天價債務啊?」
此外,陳沂提到,她最不能理解的是,為何王子要在聲明中向粿粿道歉,難道說對不起就不用負擔賠償責任了?最後王子還同步公布一份律師聲明函,目的可能就是在警告網路酸民。
王子第二波道歉聲明,大概就是賣慘。 強調自己在協商過程中每次都是誠心誠意,毫無保留全力配合溝通。 但對方要求的賠償金額超乎他的負荷,他還要幫爸爸還債拿不出這麼多。 如果照粿粿的說法,最後要求的是1200萬。 要是粿粿跟王子一人一半,也不...
由陳沂發佈於 2025年11月4日 星期二
讀者迴響