
▲公路局副局長周廷彰說明用藥安全駕駛指引上線。(圖/記者李姿慧攝)
記者李姿慧/台北報導
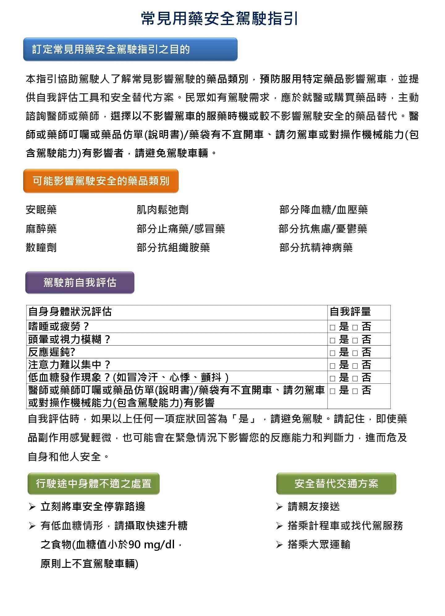
過往曾有民眾用藥後開車上路,導致嗜睡、注意力不集中發生事故,根據推估,每年約有超過300人為「藥駕」死亡,藥師公會曾警示「藥駕」跟酒駕一樣危險,公路局8月也首度公布「常見用藥安全駕駛指引」,建議服用安眠藥、部分感冒藥、肌肉鬆弛劑等若有嗜睡,可停車休息或搭乘大眾運輸。
根據過往衛福部統計國人十大死因排行,「事故傷害」位居第八,3000多人死於「運輸事故」,推估10%以上為服用藥物開車所致,依此推估每年因藥駕造成約300多人死亡。
公路局則邀集衛福部、食藥署和專家學者討論相關安全指引,並首度發布「常見用藥安全駕駛指引」,8月7日正式在「168交通安全入口網」上線,提供駕駛自我評估。
公路局副局長周廷彰表示,民眾因為身體狀況而必須依醫囑服用相關藥物,但有時候會因為服藥後,沒有正確安全駕駛認知而引發交通事故,為了讓國人了解服藥後的正確安全駕駛知識,公路局製作「常見用藥安全駕駛指引」,提供駕駛自我評估。

▲常見用藥安全駕駛指引上線。(圖/公路局提供)
周廷彰指出,民眾可能服用像安眠藥、部分感冒藥、肌肉鬆弛劑、抗組織胺等藥物,都可能引起嗜睡、頭暈或注意力不集中,增加交通事故風險。因此「常見用藥安全駕駛指引」整理了常見可能影響駕駛的藥品類別,並提供駕駛用藥後的自我檢視方法,幫助駕駛人判斷是否適合上路。
周廷彰表示,指引建議若駕駛人在開車途中感到身體不適,可將車輛安全停靠路邊,若出現低血糖情況,需及時補充快速升糖食物;若駕駛人須長期服用藥物,也建議可改搭乘大眾運輸、計程車或代駕服務,或請親友接送,確保行車安全。
至於未來是否會修法有進一步強化的管理或罰款,周廷彰表示,目前先採安全指引方式提醒民眾,如果民眾吃了藥開車嗜睡或注意力不集中,沒有注意到行人或偏移車道、闖紅燈等,相關違規都有相對應的道交條例處罰和規定,採用用藥指引考量從源頭去提醒,就像到醫院體檢若有麻醉,醫院就會提醒不能開車。
公路局表示,「常見用藥安全駕駛指引」也已提供予衛生福利部食品藥物管理署,請其協助將指引透過醫師或藥師在開藥及用藥時,對相關影響駕駛之藥品,提醒民眾避免駕車;另也提供各縣市政府及各區監理所站,透過多元管道宣導。
讀者迴響