
▲台北市副市長黃珊珊說明疫情。(圖/記者楊亞璇攝)
記者楊亞璇/台北報導
台北市爆出有名里長在招募4月的釜山之旅,5天4夜每人旅費要價25600元,引發網友討論。不過《ETtoday新聞雲》記者求證該名里長,該里長受訪表示,在過年前公告一個禮拜,就考量到疫情決定撤下,應是部分社區大樓還沒拿下來,笑稱是「美麗的誤會」。
里長氣憤表示,過年前早就取消行程,只是有的社區大樓還沒有撕下來,「這麼簡單的事情還需要上媒體嗎?整個國家社會都沒有其他新聞爆了嗎是不是?」
里長進一步解釋,早在年前開始揪團,當時也不過才2、3個人報名,但考慮到疫情決定取消,活動很早就取消,根本就沒有這回事,這只是一個美麗的誤會。
北市副市長黃珊珊說,6月底前所有里辦公室活動某個程度要求先取消,會勸導撤下來,應該只是沒有拿下來,這疫情狀況,相信很多人不敢再出國,已通告說六月底以前暫時不要有任何里辦活動。
黃珊珊也說,「你要處罰人家要有依據,不是因為他是里長他就受我控制」,要有中央法規授權或是中央禁令,北市府不是想罰就罰。
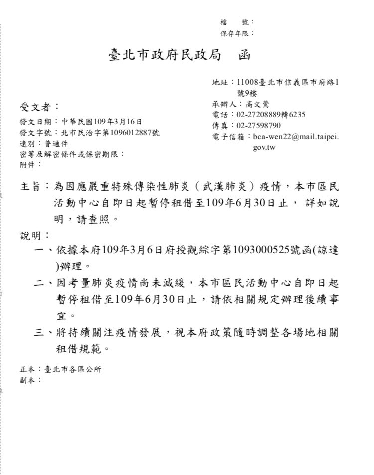
事實上,台北市民政局日前已發文,指北市區民活動中心即起至6月底暫停租借,民政局自治行政科莫祥雲指出,之前有公告6月底前要取消里辦公室的活動,里鄰活動使用公費部分,建議不要辦群聚活動,一般普遍都取消或延後辦理。
莫祥雲強調,456個里幾乎都取消,如果要辦,就要寫計畫表,報給區公所核准,且要按照防疫規範去防疫,距離、提供消毒,勸導民眾要戴口罩。若里長仍堅持揪團出國,莫祥雲說,有看到類似新聞,他們都是自費出國,沒有使用公費;會私下去建議,不曉得是哪個里辦,會請區公所跟里長勸說,盡量不要再出國。
▼北市區民活動中心即起至6月底暫停租借。(點圖放大)
其他人也看了這些...
►獨/新北里長揪20人照遊西班牙 早一步出發「返台可領1萬4居家檢疫補助」
►怒批新北里長揪團 侯友宜:這種時候還去疫區趴趴走!
►新北里長西班牙團已抵達曼谷轉機 路徑涵蓋2個三級警示國家

讀者迴響