記者羅婉庭/新北報導
中央流行疫情指揮中心今日公布國內新增320例本土個案,校正回歸166例,其中,新北市新增224例最多。雙北近日密集整備四級警戒演練,新北市長侯友宜也公布四級警戒的六大執行措施。
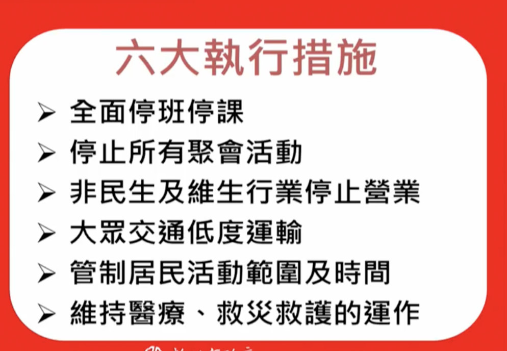
侯友宜指出,六大執行措施包括,全面停班停課、停止所有聚會活動、非民生及維生行業停止營業、大眾交通低度運輸、管制居民活動範圍及時間。
侯友宜指出,屆時將依據傳染病防治法、民防法,要求市民低度活動、高度管管制、防止疫情擴散。六大措施中,在停班停課部分,中央已經在陸續啟動,新北市已經做好評估考量,靜待中央下令;新北市熱區已開始高密度勸導民眾停止所有聚會活動,需要等中央的母計畫下來後再由地方訂定子計畫,目前的管制都是要讓民眾開始習慣「低度活動」,慢慢加上去,才不會一次太嚴格,民眾會無法接受,升級之後一定會動用國軍與警察。
至於民生及維生行業停止營業的規定,侯友宜說,非必要營業場所,應停業就停業,僅留民生物資購買處。大眾交通低度運輸部分,新北市已經盤點、籌備好,訂出交通運輸達到最低度活動的標準,包括雙證件查驗,公車班次降至1/4,每台公車上將配有查驗員,而計程車須為派遣車隊才可通行,共享車基本上也會關閉,若使用要申請。
侯友宜指出,民眾最關心的活動範圍與時間,新北做好了準備,但最終版本仍要由中央做最後宣布。侯友宜強調,第四級警戒是由中央統籌指揮,不是地方權責,其中最重要的,絕對是採取區域聯防方式,方案有雙北、北北基、北北基宜桃,甚至全國封鎖,因此大台北地區個縣市要密切合作,新北內部在19日已經完成準備。
自4月26日統計至今,新北市總共累計3111人確診,其中,板橋737例,中和503例,三重346例,新莊281例,永和354例,土城211例,新店183例。
新北市四級管制準備計畫 -- 管制階段執行構思:
一、第一階段:
已經在去年率全國之先,辦理社區感染示範演習(109-03- 14)及擴大管制兵棋推演(109-04-20)。
二、第二階段:
參考兵棋演練的辦理經驗,並依據中央CDC於5月11日發布之疫情警戒標準及因應事項指引,於5月19日完成訂定「新北市四級管制準備計畫」。
三、第三階段:
自110年5月23日起,針對新北市8區、14區域、123里,進行實戰演練,落實6大執行措施,做好升級準備。
四、第四階段:
持續擴大高風險熱點管制,接續修正完成本市29區實戰演練。
五、第五階段:
結合北區縣市(台北市、桃園市、基隆市、宜蘭縣),執行防疫工作的區域聯防(含鄰界管制、醫療資源、交通運輸 等)。
六、第六階段:
未來台灣疫情如仍屬嚴峻,新北市已做好4級管制準備,建請中央統籌規劃,適時宣布提升警戒。



▲新冠肺炎影響,雙北進入第三級警戒,民眾展現自律假日減少外出,市區人車稀少。(圖/記者林敬旻攝)
讀者迴響