
▲大陸商務部宣布對特定國家繼續延長徵收不鏽鋼反傾銷稅,7/1開始實施,時長五年。(圖/CFP)
記者任以芳/綜合報導
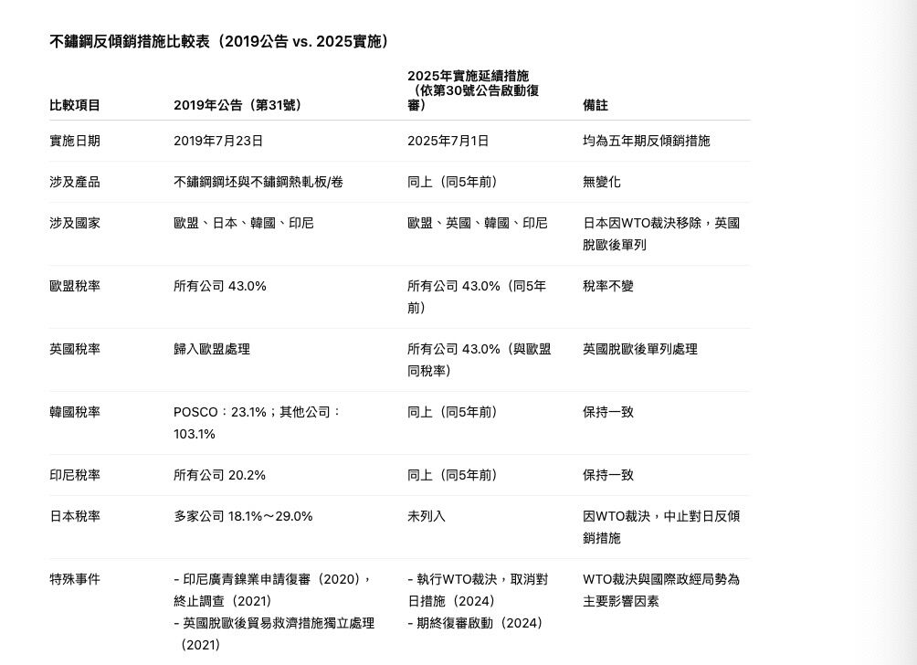
中國商務部今(30)日發佈2025年第33號最新公告,自2025年7月1日起,對原產於歐盟、英國、韓國和印尼的進口不鏽鋼鋼坯與不鏽鋼熱軋板/卷「繼續」徵收反傾銷稅,稅率與2019年商務部第31號公告所載規定內容保持一致,實施期限為5年。這次名單缺少日本,主要日本指控中國反傾銷措施違反了WTO協定,已經在去年獲得勝訴。
針對美國用關稅與其他國家交換利益,可能損傷中國的作法。中國商務部28日再一次明確釋放信號稱,「中方樂見各方通過平等磋商解決與美方經貿分歧,但堅決反對任何一方以犧牲中方利益為代價達成交易,換取所謂關稅減免。如果出現這種情況,中方絕不接受,將堅決予以反制,維護自身正當權益。」
官媒《央視》今30日最新報導,商務部今30日發佈2025年第33號最新公告,自2025年7月1日起,對原產於歐盟、英國、韓國和印尼的進口不鏽鋼「繼續」徵收反傾銷稅,實施期限為5年。
該起事件起源中國商務部發佈2019年第31號公告,決定自2019年7月23日起對原產於歐盟、日本、韓國和印尼的進口不鏽鋼鋼坯和不鏽鋼熱軋板/卷徵收反傾銷稅,並接受株式會社POSCO提出的價格承諾。反傾銷稅率分別為歐盟公司43%,日本公司18.1%到29.0%,韓國公司23.1%到103.1%,印尼20.2%。徵收反傾銷稅和價格承諾的實施期限為5年。
2020年11月,商務部發佈2020年第55號公告,中國商務部對印尼廣青鎳業有限公司展開反傾銷期間複審,後於2021年11月終止調查。
2021年1月,因英國脫歐過渡期結束,商務部公告原適用於歐盟的貿易救濟措施將繼續適用於英國,但英國不再參與後續針對歐盟的新調查與複審。
2023年11月,商務部又重新「啟動」對原反傾銷案的再調查,以履行WTO對中日不鏽鋼爭端案的裁決;2024年5月進一步宣布,對涉案產品繼續依照2019年第31號公告徵收反傾銷稅。
2024年7月22日,商務部應中國不鏽鋼業者申請,商務部發佈2024年第30號公告,對原產於歐盟、英國、韓國和印尼的進口不鏽鋼鋼坯和不鏽鋼熱軋板/卷所適用的反傾銷措施進行期終複審調查,是否對中國產業造成的損害或再度延續相關反傾銷措施。
根據調查結果,並依據《中華人民共和國反傾銷條例》(以下稱《反傾銷條例》)第四十八條,商務部作出複審裁定(見附件)。現將有關事項公告如下:
一、複審裁定:商務部裁定,如果終止反傾銷措施,原產於歐盟、英國、韓國和印度尼西亞的進口不鏽鋼鋼坯和不鏽鋼熱軋板/卷對中國的傾銷可能繼續或再度發生,對中國不鏽鋼鋼坯和不鏽鋼熱軋板/卷產業造成的損害可能繼續或再度發生。
二、反傾銷措:依據《反傾銷條例》第五十條的規定,商務部根據調查結果向國務院關稅稅則委員會提出繼續實施反傾銷措施的建議。國務院關稅稅則委員會根據商務部的建議作出決定,自2025年7月1日起,對原產於歐盟、英國、韓國和印度尼西亞的進口不鏽鋼鋼坯和不鏽鋼熱軋板/卷繼續徵收反傾銷稅,實施期限為5年。徵收反傾銷稅的稅率與商務部公告2019年第31號公佈的規定一致。
(2025.7.1)對各公司徵收的反傾銷稅稅率如下:
歐盟公司:所有歐盟公司 43.0%
英國公司:所有英國公司43.0%
韓國公司:
1. 株式會社POSCO23.1%(POSCO)
2. 其他韓國公司103.1%
印尼公司:所有印尼公司20.2%
公告稱,關於行政復議和行政訴訟,根據《反傾銷條例》第五十三條的規定,對本復議決定不服的,可以依法申請行政復議,也可以依法向人民法院提起訴訟。本公告自2025年7月1日起執行
▼中國商務部自7月1日起,對原產於歐盟、英國、韓國和印尼進口不鏽鋼鋼坯與不鏽鋼熱軋板/卷「繼續」徵收反傾銷稅 。(圖/記者任以芳製表)

讀者迴響