
▲明年1至3月只要持大貨車駕照使用休息室,就可索取咖啡或提神飲料半價優惠券。(示意圖/記者李姿慧攝)
記者周湘芸/台北報導
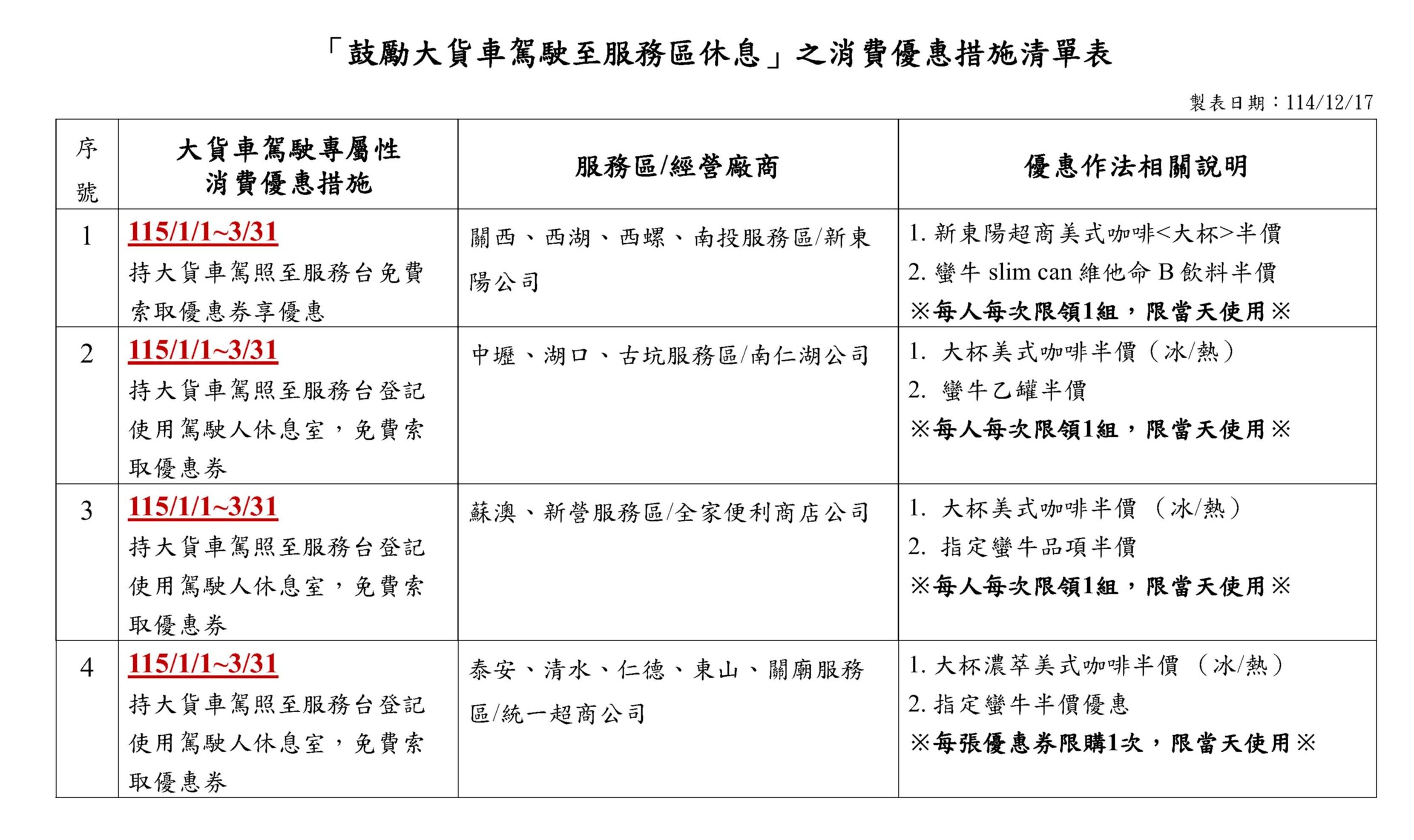
疲勞駕駛長期是國道事故主要肇因,目前國道共有14處服務區設有駕駛人休息室,高速公路局指出,為鼓勵大貨車駕駛使用,明年1至3月只要持大貨車駕照使用休息室,就可索取咖啡或提神飲料半價優惠券。
根據公路局統計,截至今年11月底,全台大貨車約有17萬6490輛。而高公局統計,今年截至11月底,國道重型車輛A1死亡事故總計17件,肇事原因為分心疲勞駕駛者計14件,占比達82%。
高公局表示,國道服務區駕駛休息室2011年陸續啟用,目前除石碇服務區外,其餘14處服務區已設有駕駛人休息室,累積53萬7758人次使用,今年截至目前約1萬7579人次使用。
高公局指出,為避免疲勞駕駛,提升大貨車駕駛使用休息室意願,明年1至3月規劃「大車駕駛至服務區休息之消費優惠活動」,只要持大貨車駕照至服務區服務台登記使用休息室,就可索取咖啡或提神飲料半價優惠券。
高公局指出,國道重型車輛高速行駛易發生失控、轉彎時因重心偏移易翻覆等狀況,發生事故需較長處理時間,且對交通影響甚大,影響其他駕駛者用路安全,呼籲行車前養足精神,行駛途中隨時注意周遭車流與路況;若感到精神渙散、疲勞可至服務區、休息站或下交流道稍作休息。

▲明年1至3月只要持大貨車駕照使用休息室,就可索取咖啡或提神飲料半價優惠券。(圖/高公局提供)
讀者迴響