
▲王鴻薇(右)、許宇甄18日開記者會宣布提案將罷免活動納入《政治獻金法》。(圖/王鴻薇辦公室提供)
記者蘇靖宸/台北報導
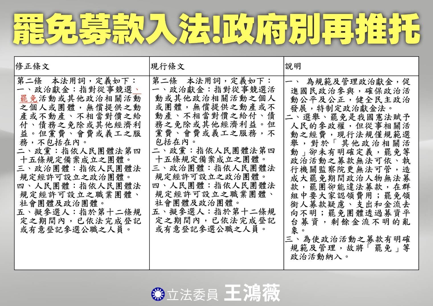
國民黨立委王鴻薇、許宇甄今(18日)宣布針對《政治獻金法》第二條提出修正草案,將罷免活動納入可募款規範。王鴻薇說,罷團資金流向有問題,內政部今年說要修法卻無消息,而大罷免時國民黨到監察院檢舉罷團違法募款,然回覆說沒有明文規範,凸顯《政治獻金法》不足。許宇甄表示,民主制度已經亮起紅燈,有人利用罷團賺錢,但這不能歸咎個別失誤,應該是制度失能導致集體「A錢」病症。
王鴻薇、許宇甄18日在立法院舉辦「終結選罷金流斂財!修正政治獻金法罷免納入規範」記者會,提出《政治獻金法》第二條修正草案,納入罷免活動。王鴻薇指出,罷免成為《政治獻金法》的化外之民,早在去年基隆市長謝國樑罷免案中,當時因為《政治獻金法》疏漏,被罷免者不能募款,但罷團卻可以成立募資網站,總募得金額達716萬元,然連罷團內部都質疑資金流向有問題,凸顯《政治獻金法》不足,只是內政部雖因此事表示今年初要修正《政治獻金法》,讓罷免及被罷免者都可以募款,但今年大罷免時完全無消息。
王鴻薇也指出,在大罷免期間,譬如罷免藍委牛煦庭團體一度說要公布帳戶、要把帳戶信託,後來該團的會計師說違反《政治獻金法》而拒絕;另國民黨曾到監察院檢舉罷團違法募款,然監察院的回答是說沒有明文規範,這些都顯示大罷免過程,罷團募款無法可管狀況亂象叢生。

▲王鴻薇、許宇甄提的《政治獻金法》第二條修正草案。(圖/王鴻薇辦公室提供)
王鴻薇說,所以她跟許宇甄提出《政治獻金法》修法,原來只針對從事競選活動跟其他政治活動的個人、團體有政治獻金規範,讓該法更加明確,除競選外納入罷免。王也說,這次罷免門檻加嚴,但不表示未來會沒有相關罷免,所以她希望大罷免後把法令做更完備。
許宇甄表示,罷團在金流上失控,讓民主程序變成侵蝕台灣民主根基;除目前仍不知罷免謝國樑團在募資平台公開募得700多萬的金流去向外,在今年罷免藍委時更離譜,有人爆料收錢不入帳、有人私設帳戶,更有人要求民眾直接把錢交給廠商,再讓廠商以物資回流,所以可看到民主制度已經亮起紅燈,證明有人利用罷團賺錢。
許宇甄說,政治獻金專戶必須依法開立、逐筆申報、依法公開,但罷免團體卻可以披著公民團體外衣,在通訊軟體募資平台以認領、課金名義,沒有專戶、沒有申報,也沒有審計跟揭露,以共同募款之名,卻從沒看過如何分配,亂象不斷上演,但這不能歸咎個別失誤,應該是制度失能導致集體「A錢」病症。
讀者迴響