
▲油輪穿越荷莫茲海峽。(圖/路透)
記者任以芳/綜合報導
以色列和伊朗「全面停火」暫時達成一致,持續多久還得觀察,但外界更關注伊朗議會日前功過關閉荷莫茲海峽的決定。該海峽位於伊朗與阿拉伯半島之間,是從波斯灣到公海的唯一海上通道,成為波斯灣石油輸往歐洲、北美及亞洲的關鍵航道,也被稱為全球油氣運輸的「黃金通道」。雖然至今荷莫茲海峽未曾真正關閉,但1980年到1988年的兩伊戰爭期間,伊朗就多次以「封鎖」海峽為籌碼向國際社會施壓,至少發生過3次威脅,每次造成國際石油市場造成劇烈震蕩,甚至改變石油儲備和運輸航線。

▲回顧歷史,兩伊戰爭期間,伊朗曾三次威脅「封鎖」荷莫茲海峽。(圖/路透)
荷莫茲海峽是伊朗「黃金命脈」
荷莫茲海峽位於伊朗與阿拉伯半島之間,波斯灣沿岸國家如伊朗、伊拉克、沙烏地阿拉伯、科威特、阿聯酋的石油出口港口高度依賴此航道。自1959年伊朗率先將領海擴展至12海裡,1972年阿曼隨後跟進,這片水域便處於兩國聯合管控之下。伊朗更是長期駐軍於海峽關鍵島嶼,實際掌控其主體部分,使之逐步演變為其應對國際壓力的戰略威懾工具。
美國能源信息局數據顯示,2024年荷莫茲海峽的石油流量每天平均2000萬桶,相當於全球液體石油消費量的約20%。波斯灣地區國家的大多石油出口港,如伊朗阿巴斯港、伊拉克巴士拉港等均依賴該海峽。只要控制這處咽喉要道意味著主導該地區的石油出口,影響全球能源市場。
自20世紀70年代以來,伊朗控制荷莫茲海峽的多座主要島嶼,在島上駐軍,逐漸成為伊朗對外進行威懾的工具。每當政權受到重大威脅時,伊朗就會宣布關閉該海峽作為威脅,1980年到1988年的兩伊戰爭期間,伊朗「封鎖海峽」為武器的「威脅」至少有3次,每次衝擊國際石油市場造成劇烈震蕩,甚至改變石油儲備和運輸航線。

▲ 1980年-1986年伊朗「三次」威脅關閉荷莫茲海峽 。(記者任以芳整理/AI生成圖)
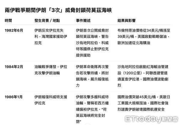
伊朗「封鎖海峽」的威脅至少3次
伊朗首次將封鎖海峽是1982年報復性威懾:當年伊朗反攻伊拉克遇阻,因沙烏地阿拉伯、科威特持續經濟援助伊拉克,為了報復這些國家,伊朗公開警告若海灣國家繼續支持,海峽運輸將不再安全。此言一出,倫敦布倫特原油價格即刻從34美元/桶飆升至39美元/桶,而美國原油期貨交易量單日激增30%。美國能源部緊急協調戰略石油儲備,歐洲國家則加速從北海油田增購原油,以減少對海灣石油的依賴。
第二次是1984年伊拉克大規模襲擊伊朗油輪:油輪戰爭爆發,伊朗再次動用「封鎖荷莫茲海峽」殺手,促發國際油氣市場產生連鎖反應,國際油價跳漲並出現國際原油儲備轉移。油價應聲上漲,直接推動沙烏地阿拉伯啓動大規模「海外儲油計劃」(1983年底至1984年初)並鋪設1200公里繞過海峽的輸油管道,阿聯酋也建設通往阿曼灣的新管線以規避風險。
第三次是1986年武力威脅謀談判:伊朗不僅口頭威脅,更襲擊科威特油輪,聲稱若西方持續偏袒伊拉克將徹底關閉海峽。國際油價於1986年1月,國際原油價格突破45美元/桶,創兩伊戰爭期間峰值,美國、日本和歐洲等地的工業巨頭紛紛囤積原油,庫存水平較平時大幅上升。
伊朗「封鎖」海峽始終是口頭威脅
上海外國語大學中東研究所副教授趙軍投書陸媒《環球時報》分析,綜觀兩伊戰爭期間的海峽危機,伊朗威脅關閉海峽的本質是「非對稱博弈」的無奈之舉,即利用荷莫茲海峽的地緣戰略價值,以石油為武器撬動國際博弈,實現避險目標。
趙軍指出,國際市場的反應則凸顯石油供應鏈的脆弱,「兩伊戰爭」中的海峽危機系列事件也成為後來國際社會重視能源安全通道的「重要」歷史原因,這也使得近年伊朗以「封鎖海峽」當手段的實際效果已明顯弱化,且暴露其戰略困境。
「舉例,2012年美國重啓對伊朗制裁以來,伊朗也多次在面臨危機時公開威脅要封鎖荷莫茲海峽。」趙軍進一步說,2020年,為回應美國攪動伊朗國內局勢、在中東扶植反伊「代理人」,伊朗在周邊海域舉行代號為「佐勒法加爾99」的海陸空三軍大規模演習,演練包括「海峽封控」等項目。
「最終威脅始終停留在『口頭恫嚇』層面」,趙軍分析,伊朗封鎖能力的有限性,等於自毀經濟,因為90%以上的石油通過荷莫茲海峽出口。
再者,國際社會已形成成熟的反制體系,如美國的強力護航、市場對衝機制等,「最近伊朗議會贊成的封鎖決議儘管引發短時油價波動,但市場已形成「恐慌—觀望—回調」的成熟反應機制,油價在飆高後迅即下跌至原狀」,趙軍分析。
讀者迴響