
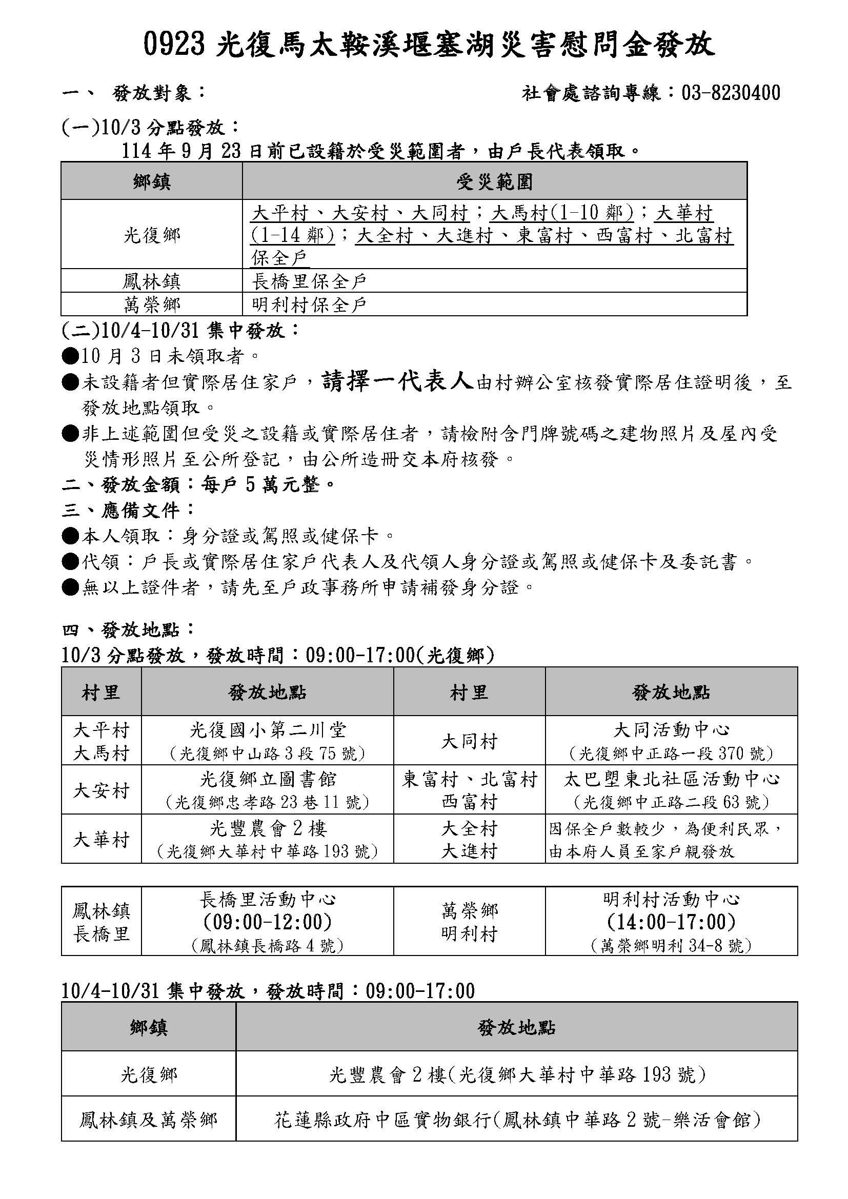
▲社會處長陳加富說明,每戶災民發放5萬慰助金,將於10月3日8個定點以現金發放。10月4日後則於光豐農會旁邊停車場定點發放,規劃一個月。(圖/花蓮縣政府提供,下同)
記者王兆麟/花蓮報導
花蓮縣政府2日召開馬太鞍堰塞湖潰壩救災進度說明會,由行研處長陳建村、原民處長馬呈豪、社會處長陳加富及農業處長陳淑雯向各界報告說明目前各項災後復原工作進度。
行研處長陳建村說明,災害至今人員死亡人數18人、失聯人數6人。目前收容人數為545人(大進國小197人、大全鄉立托兒所34人、虎爺溫泉會館271人、蜜滋賀溫泉會館36人、秀山園溫泉會館7人)。

▲慰問金發放相關資訊。
陳建村也提醒鄉親,清理家園時注意自身安全,若有發生財產損失,可申請所得稅及營業稅等稅捐減免。0923洪災地方稅減免,房屋稅不限樓層,115年期房屋稅全免,淹水房屋之基地,114年地價稅全免,車輛自災害發生日開始免徵使用牌照稅至修復止,娛樂業者因災害無法營業者,自災害發生日開始免徵娛樂稅至恢復營業止。
有關災害假消息部分,近期第一線搜救人員正不眠不休投入救援與災後復原工作,然而網路及社群媒體上流傳許多未經查證的錯誤訊息,導影響救災資源和時間,陳建村懇切呼籲所有鄉親與熱心民眾,請務必先進行基本事實查核,切勿將未經證實或模糊不清的資訊在網路或社群平台散播播,避免對救災行動造成干擾,相關事實查核,可上縣府「馬太鞍堰塞湖潰壩災害專區-事實查核布告欄」。

▲行研處長陳建村說明受災廢棄車輛由縣府統一拖吊至大農大富平地森林公園臨時託管場停放。
社會處長陳加富說明,慰問金部份,罹難者100萬慰問金發放將匯入家屬指定帳戶,每戶災民發放5萬慰助金(1萬慰問金、4萬救助金),將於10月3日8個定點以現金發放,10月4日後則於光豐農會旁邊停車場定點發放,規劃一個月。
交通管制部分,上午08:00~下午18:00,林森路為雙向通行,中華路、中山路、敦厚路等橫向幹道則封閉、彈性管制。呼籲鄉親以及所有的用路人務必配合交管同仁的指揮,以確保救災工作均能夠順利。
慰問金相關資訊詳新聞稿附件,或諮詢專線03-823-0400。
更多資訊:
花蓮縣政府馬太鞍溪堰塞湖資訊專區:https://www.hl.gov.tw/ysh/
花蓮縣政府馬太鞍溪堰塞湖事實查核布告欄:
https://www.hl.gov.tw/ysh/News.aspx?n=41283&sms=29015
讀者迴響