
▲得勝者文教提供國綜試題解析。(圖/記者彭懷玉攝)
記者彭懷玉/台北報導
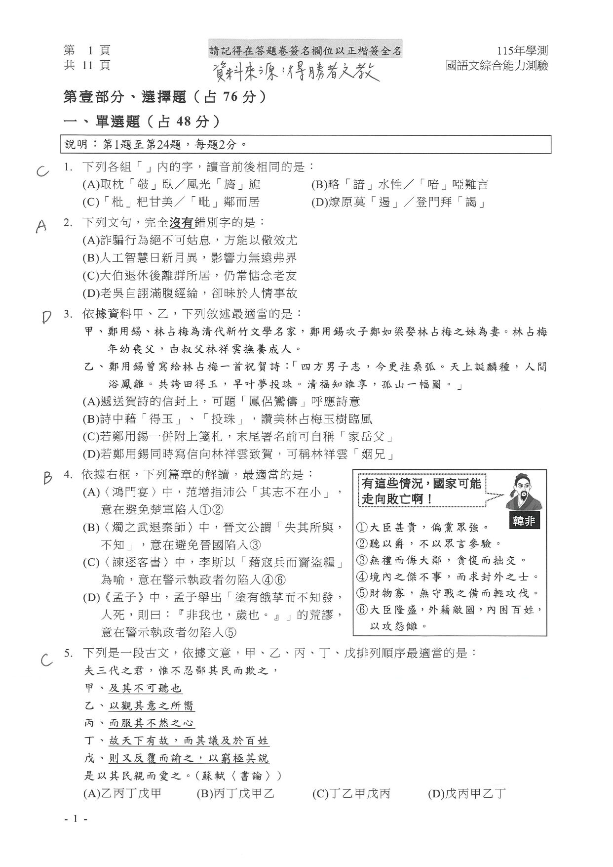
115學年度大學學測今日進入第2天,下午首節考「國語文綜合能力測驗」(簡稱「國綜」),根據大考中心統計,今年國綜共12萬902人報考,2890人缺考,缺考率2.39%,較去年2.38%上升0.01%。得勝者文教提供國綜試題參考解答,正確答案以大考中心公布為準。
得勝者文教預估國綜五標,分別為頂標13級分、前標12級分、均標10級分、後標9級分、底標7級分,預估和去年一樣。
得勝者文教解題老師陳怡樺指出,今年國綜試題比去年難,閱讀量非常大,整份考卷預估比去年多了約2000字,這意味著學生平均一分鐘要閱讀100多個字,「就連老師都寫得辛苦。」作答壓力與疲憊感顯著增加。
陳怡樺說,與去年相比,白話文比例稍微偏多(約6.5 : 4.5),但並未因此變簡單。因為題目採用大量的「對讀」,像是一篇題目搭配兩篇文言文或白話文對照,學生需讀完大量文字才能作答。
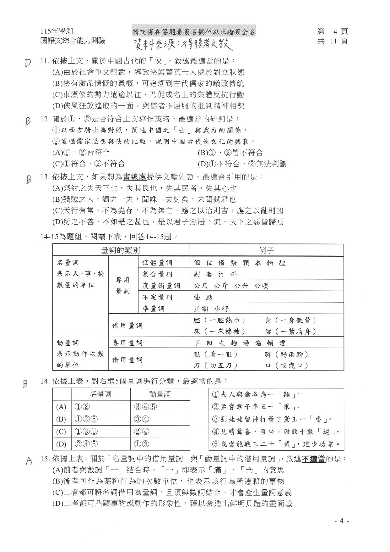
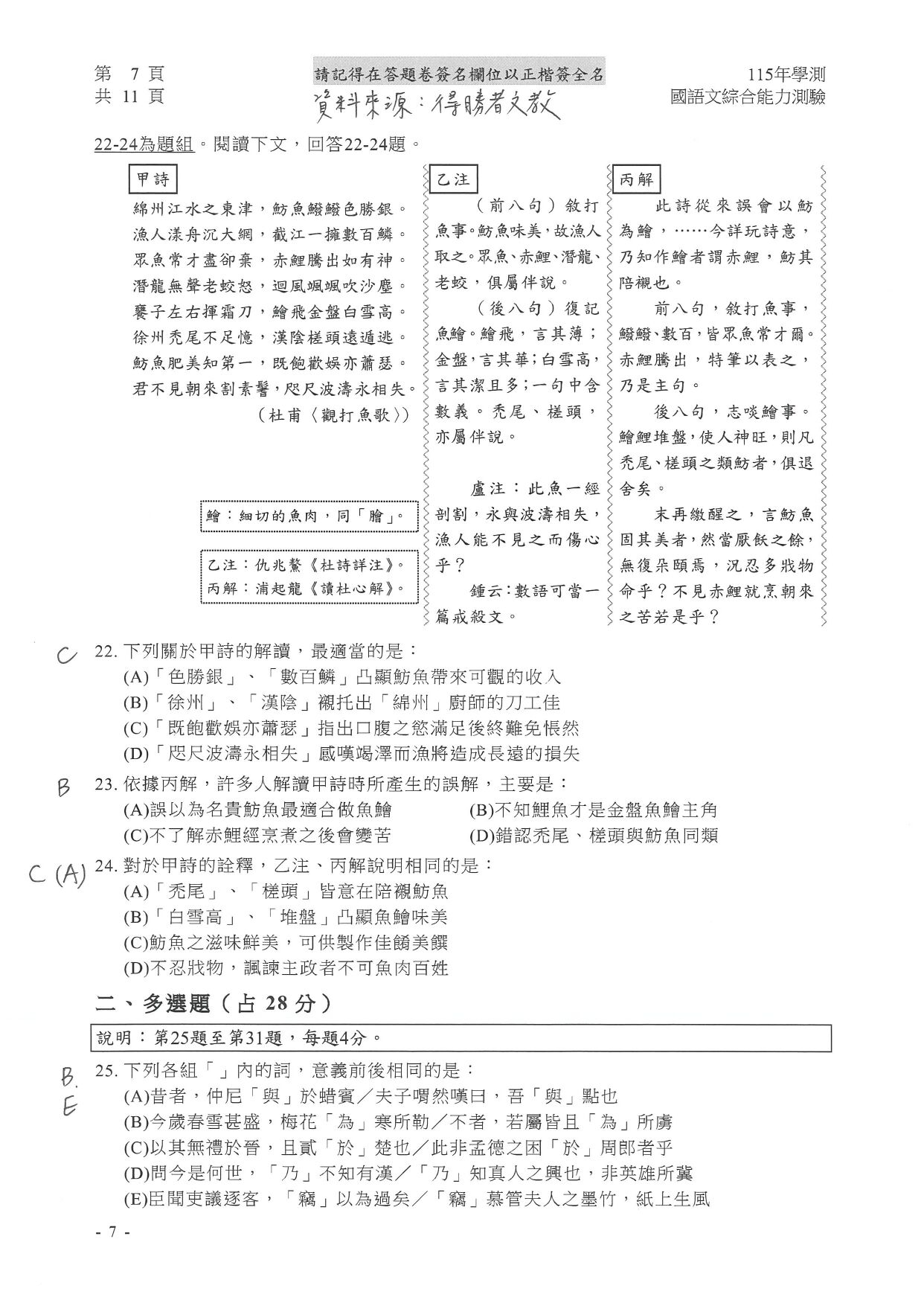
陳怡樺說,出題老師非常用心,將「十五古文」融入試題閱測表,而太多年沒考的國學常識,本屆出了一題,就在第18題,若考生對這些課內古文熟悉,在閱讀對讀文本時可節省時間,證明讀熟核心古文的CP值不低。
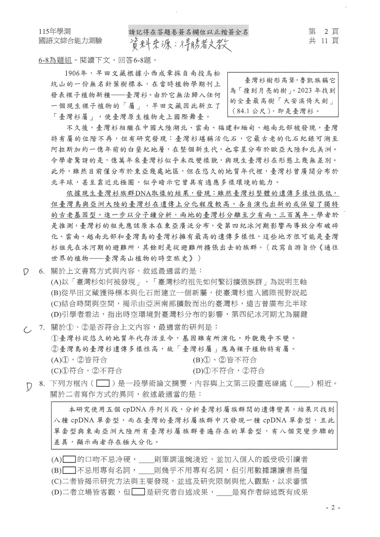
至於今年的考題範疇包山包海,涉及生物(如台灣杉的基因分佈、發現過程)、歷史與生活化題材(如肥皂),考驗學生從「字海」中推敲答案的能力。不過,她也提及,正常來說,有訓練過的學生90分鐘應該寫得完。
▼得勝者文教提供國綜科考題解答(圖/得勝者文教提供,下圖同)※點圖放大













讀者迴響