
▲國民黨台北市議員游淑慧。(圖/記者李毓康攝)
記者郭運興/台北報導
輝達選定北士科的T17、18基地做為海外總部地點,該地段地上權屬於新壽,但北市府、輝達及新壽無法取得三方共識,陷入僵局。對此,國民黨台北市議員游淑慧今(21日)透露,一位熱心民眾捐款100萬,希望做為縮短市府新壽補償金差額的專款,讓輝達總部落腳台北,但新壽要的和合理的差距不只是100萬,也不只千萬、億萬,可能高達百億,小市民胸懷「計利當計天下利」,財團若只想「謀利要取天下利」,這樣遙遠的差距就是目前僵局所在。
游淑慧表示,一位熱心民眾「看不下去」,委託令衍法律事務所溫令行律師全權代理捐款事宜,捐出新台幣100萬元整,希望做為縮短市府新壽補償金差額的專款,讓輝達總部落腳台北。
游淑慧直言,這位民眾對於北市和台灣的愛,讓人動容,一無所求、匿名捐款,只為了一句「計利當計天下利」。
游淑慧感嘆,然而新壽要的和合理之間的差距不只是100萬,也不只千萬、億萬或是十億,可能高達百億。小市民胸懷「計利當計天下利」,財團若只想「謀利要取天下利」,這樣天南地北、遙遠的差距就是目前僵局之所在。
游淑慧表示,老實說,今天沒有人能情勒新壽交還市有地。但試想新壽若如金仁寶一樣,取得土地後就積極開發興建,早蓋了一半;年初輝達會浪費時間考慮T17、T18嗎?
游淑慧說,又或者新壽在簽MOU前,誠實告訴輝達,他們沒有轉移土地的權利,那輝達還會簽MOU、白白等待嗎?
游淑慧認為,新壽這一步步的,套住市府的土地、套住輝達的腳步,他們謀取的是財團最大利益,他們並沒有錯,畢竟他們就是商人。
游淑慧強調,放手很容易,你好我好,但,政府的責任,就是守住公益、不讓財團為所欲為。
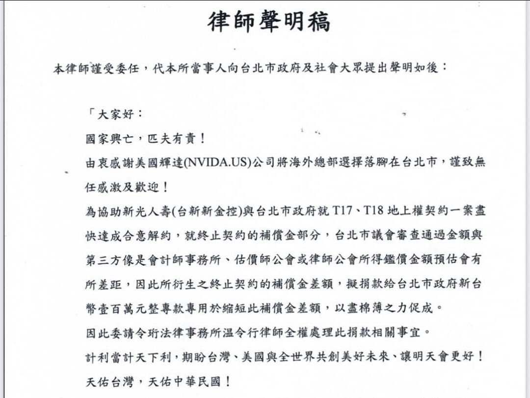
該匿名民眾捐款律師聲明稿全文:
本律師護受委任,代表所當事人向台北市政府及社會大眾提出聲明如下:
「大家好:
國家興亡,匹夫有責!
由衷感謝美國輝達 (NVIDIA.US) 公司將海外總部選擇落腳在台北市,謹致無任感激及歡迎!
為協助新光人壽 (台新新金控) 與台北市政府就 T17、T18 地上權契約一案盡快達成合意解約,就終止契約的補償金部分,台北市議會審查通過金額與第三方像是會計師事務所、估價會等律師公會所得經價金額預估會有所差距,因此所行生之終止契約的補償金金額,擬捐款給台北市政府新台幣壹百萬元整並款項用於縮短出補償金金額,以盡楷範之力促成。
因此委請令所法律事務所溫令行律師全權處理此捐款相關事宜。
計利當計天下利,期盼台灣、美國全世界共創美好未來,讓明天會更好!天佑台灣,天佑中華民國!」
▼律師聲明稿。(圖/翻攝自Facebook/游淑慧)

讀者迴響