
▲張麗善臉書20時02分發出「照常上班上課」,但在發出文章後三分鐘後撤文,民眾早已截圖。(圖/民眾提供)
記者葉國吏/綜合報導
雲林縣政府11日晚間20點28分宣布12日停班停課,不過在宣布停班課前雲林縣長張麗善臉書卻在19點50分左右貼「照常上班課」,雖然馬上刪文後改成停班課,但仍被民眾截圖。過了一晚,張麗善仍然被網友虧到爆「謝謝妳我的刪文超人」。

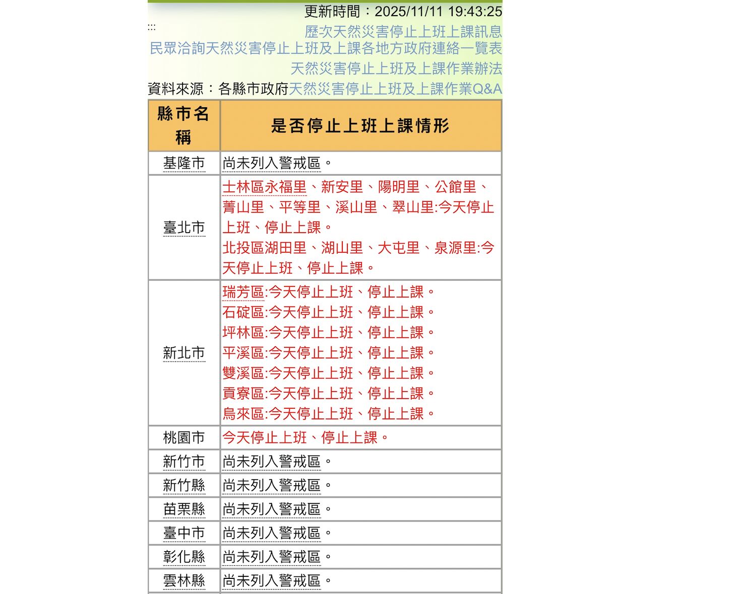
▲人事行政總處官網19:43停班課訊息遭撤回。(圖/記者游瓊華翻攝)
11日下午16時許,縣長張麗善召集各局處長於消防局召開一級緊急應變中心會議,裁示晚間20點正式公布是否停班課。未料19點48分人事行政總處官網率先亮出「雲林縣停止上班、停止上課」公告,但卻5分鐘後又變成「尚未列入警戒區。」正當民眾一頭霧水時,這同一時間,張麗善臉書專頁出現「依中央氣象署資料,未達停班課標準,11月12日照常上班上課」貼文。
正當大家以為塵埃落定,這貼文不到3分鐘即又遭撤下,但手速快的民眾早已截圖瘋傳。最終在晚間20點24分,雲林縣府臉書與官網正式公告「雲林縣12日停止上班、停止上課。」對於公告時間延宕與資訊錯亂,縣府新聞處長陳其育回應,原訂8點整公告結果,但當時張縣長仍在進行最後判斷,同仁誤將建議版本上傳至人事行政總處;同時臉書貼文也因事先製作兩個版本(停班課、照常上班課),誤傳錯誤版本所致。

▲雲林縣長張麗善被網友虧是「刪文超人」。(圖/翻攝臉書/張麗善)
儘管有官員解釋,但張麗善臉書仍被網友虧到爆,直到今(12日)早仍有網友留言「我兒子都在問 會在刪文嗎?」、「這縣長很沒魄力,改來改去,笑爛」、「謝謝妳,我的刪文超人!」
讀者迴響