
▲嘉義市1510劑公費流感疫苗 2/20日起將於東區體育館及東、西區衛生所開打 。(圖/嘉義市政府提供)
記者翁伊森/嘉義報導
近來民眾施打流感疫苗意願提高,衛生福利部疾病管制署緊急增購10萬劑公費流感疫苗,提供給11類原計畫第一階段實施對象公費接種,並依各縣市人口比例分配,嘉義市獲配1,510劑,將自2月20日(四)起於社區接種站及東、西區衛生所接續開打。

為方便民眾接種疫苗,嘉義市政府衛生局將於2月20日(四)下午2-6時、2月21日(五)下午2-6時、2月22日(六)上午9-13時在東區體育館(嘉義市彌陀路381號)開設流感及新冠JN.1疫苗接種站,此3場社區接種站採預約制,即日起開放線上預約(2/20和2/21場次預約網址:https://www.ymhospital.com.tw/nym/ym_influ/;2/22場次預約網址:https://flw.stm.org.tw/reg/VaccReg?ckcode=PEO9999),以免民眾現場久候。
另外為使疫苗接種服務不間斷,嘉義市東、西區衛生所特別於2月23日(日)上午9-12時加開假日門診及2月24日(一)上午開設門診提供流感及新冠JN.1疫苗接種服務,請符合接種資格的民眾攜帶健保卡、身分證及相關證明文件儘速前往接種,以提升免疫保護力,降低流感重症與死亡發生風險。
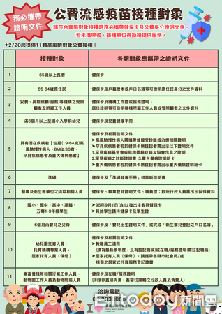
嘉義市政府衛生局表示,此次增購的公費流感疫苗,提供給11類原計畫第一階段實施對象公費接種,包括:65歲以上長者、55歲以上原住民、安養/長期照顧(服務)等機構對象、滿6個月以上至國小入學前幼兒、具潛在疾病者(含高風險慢性病人、BMI≧30者、罕病及重大傷病患者)、孕婦、6個月內嬰兒父母、醫事及衛生防疫相關人員、國小至高中/職/五專三年級學生、幼兒園及居家托育人員、禽畜及動物防疫相關人員,符合以上接種資格尚未施打者,請務必攜帶健保卡、身分證及相關證明文件(詳如圖卡)前往東區體育館接種站及東、西區衛生所接種。因疫苗數量不多,學生不再入校園集中接種。

另國內外新冠疫情仍持續,威脅不容忽視,衛生局廖育瑋局長說明,由於病毒易發生變異,過去曾感染過新冠、曾接種原始株或雙價疫苗免疫保護力已嚴重不足,目前國內提供之新冠JN.1疫苗有Moderna及Novavax兩種不同製程的疫苗,均安全有效,建議民眾儘速接種新病毒株新冠JN.1疫苗,以增強自身保護力。另外,提醒曾經確診者須間隔3個月後才能接種新冠疫苗,如已接種過Moderna JN.1疫苗者,則無須再接種Novavax JN.1疫苗。3場社區接種站皆提供流感及新冠JN.1疫苗施打服務,邀請民眾一起「左流右新,健康安心」,保護自己免於流感及新冠的威脅。
嘉義市政府衛生局提醒,除透過接種疫苗防範病毒威脅,民眾平時仍應做好手部衛生與咳嗽禮節,如於人潮聚集且無法保持適當距離或通風不良之場所、與年長者或免疫低下者密切接觸時,建議要戴口罩維護自身健康,如出現疑似症狀,請儘速快篩及時就醫,並在家休息,避免接觸脆弱族群,保護自己與他人。有關流感疫苗及新冠疫苗合約醫療院所等相關訊息可至衛生局官網/主題專區/流感、肺鏈疫苗專區( https://reurl.cc/MNM1nv )查詢;也歡迎電洽衛生局詢問(05-2338066)。
讀者迴響