
▲公路局補助客運徵才和招募駕駛延長至明年2月底。(資料圖/記者李姿慧攝)
記者李姿慧/台北報導
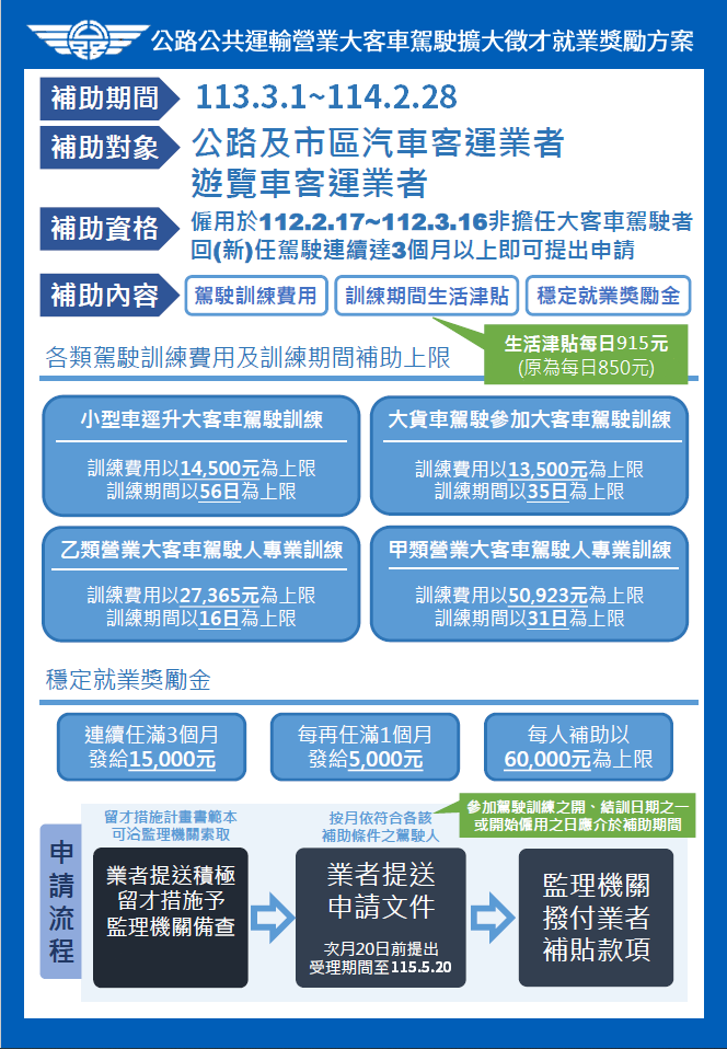
為解決客運及遊覽車駕駛荒,公路局宣布,大客車駕駛擴大徵才補助方案將延長至明年2月底,單一駕駛人最高可申領13.9萬元補助。
為改善營業大客車駕駛人缺工,公路局自111年起持續辦理大客車駕駛徵才補助,截至113年2月份共協助招募1512人,公路局表示,因成效良好,業界團體對於該補助多表達正面評價,為嘉惠更多營業大客車業者申請補助,達到擴大徵才效果,已延長補助至114年2月28日。
除延長補助期限外,考量自113年1月1日起,每月基本薪資調漲至2萬7470元,換算平均每日薪資約915元,公路局表示,為符合當今社會經濟狀況,修訂補助每日生活津貼自850元提升至915元。

▲大客車徵才補助延長明年2月底。(圖/公路局)
公路局說明,除上述補助外,駕駛人連續受僱滿3個月,可請領穩定就業獎勵金1萬5000元;每再滿1個月,補助5000元,最高以6萬元為上限;另若符合資格,可再依不同訓練請領駕駛訓練費用補助,最高5萬0923元。駕駛訓練費用、訓練期間生活津貼及穩定就業獎勵金等三項補助,單一駕駛人最高可請領13萬9288元。
公路局表示,有意投入職業大客車駕駛行列,可向各汽車客運業者、遊覽車客運業者或各區監理所站洽詢。
讀者迴響