
▲民進黨立委王定宇。(圖/記者杜冠霖攝)
記者杜冠霖/台北報導
民眾黨主席黃國昌日前率團快閃訪問美國華府20小時。黃國昌說,根據美國國務院正式聲明,1.25兆裡面所納入的5項軍購案,金額大概3500億左右,其他很大比例不是對美採購,但內容是什麼他也不知道。對此,國防外交委員會召委王定宇今(14日)受訪時解釋,1.25兆是分8年,平均每年1,500億,且國防預算會分成「軍投」、「作業維持」跟「人員費」三大類,怎麼會只有對美採購?條例通過後才能依此編預算,到時候有細項,藍白想刪什麼都做的到,不要連付委都不肯,編藉口擋預算。
王定宇回應,也許黃國昌長期都沒有關心國防委員會的事務,有些東西外行不了解,不要怪他。任何國防預算,不管是年度的國防預算,或者所謂的特別預算、特別條例,國防預算會分成「軍投」、「作業維持」跟「人員費」三大類,有關軍事投資的費用,怎麼會只有對美採購?國防不會只有對美採購,國防的全貌包含了很多項目。
王定宇說明,以這次特別預算的特別條例要建構的「台灣防衛韌性」,除了川普總統剛簽准的史上最大筆的3,000多億8項目外,還有包括不對稱戰力的建立、在台灣建立生產的能力,能夠讓軍備、軍需自給自足,還有「感知系統」、「指管系統」,還有很多包含科技技術移轉、工業合作。怎麼會天真地以為只有對美採購?在條例裡面就有寫啊,討論時也都有講。
王定宇表示,何況國防預算特別條例1.25兆是分8年,平均每年1,500億。縱使以川普核准的3,000多億,也佔不了兩年多。所以認為3,000多億是國防預算,其他9,000億通通砍掉,這是忽略國防預算的整體面貌。希望黃國昌真的只是外行,而不是惡意啦。
至於黃國昌揚言自提特別預算條例,王定宇提醒,國防外行可以多溝通、不苛責,但是法律總是他的本行。 預算編列在憲法跟所有的釋案都是「行政的權力」,怎麼會有立法院想要編特別預算、編特別條例?不要老是用違憲的方式去合理化自己的行為。
王定宇表示,樂見各方大家來溝通,那包含黃國昌主席去美國溝通,個人認為是好事。那既然了解了,對於國家的安全不分黨派,希望大家一起支持,該付委就付委。所有的國防預算,年度的都有明細,特別預算的特別條例通過之後,才能夠依據這個法律來編列細項。
王定宇指出,到時候不管是公開或機密,也都會有細部的項目。國民黨跟民眾黨只要聯手,在審核的期間,他要砍掉任何一個項目通通都做得到,不要在程序委員會阻擋,連討論審查都不交付,就是編了一堆藉口,實質上就是在阻撓台灣國防安全。
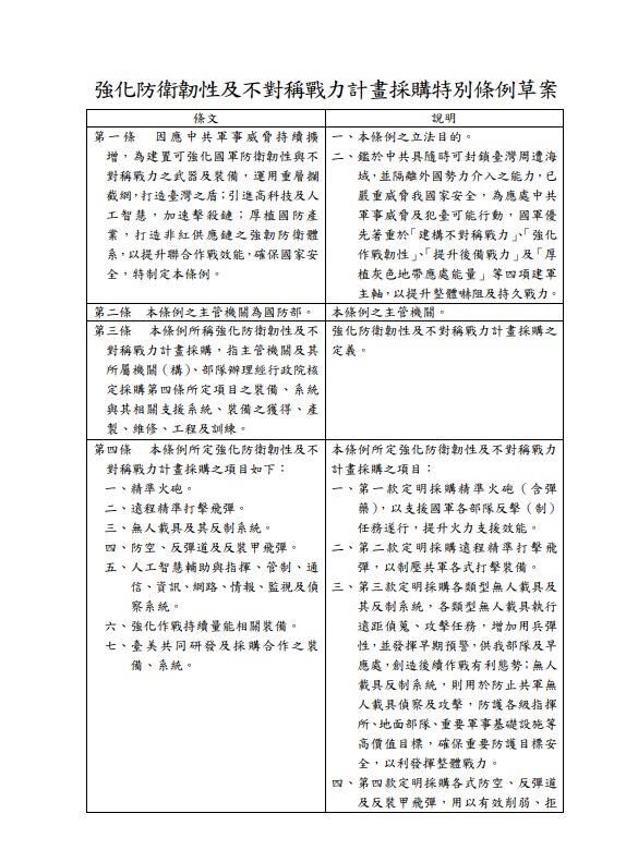
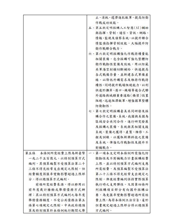
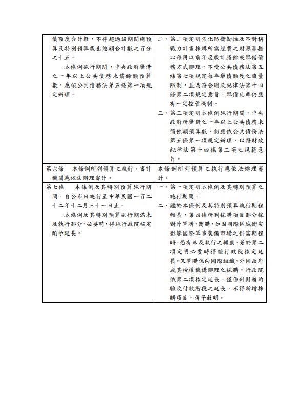
▼強化防衛韌性及不對稱戰力計劃採購特別條例草案。(圖/王定宇臉書)



讀者迴響