
▲分科測驗第二天首日考歷史科。(圖/新北教育局提供)
記者蔡玟君/台北報導
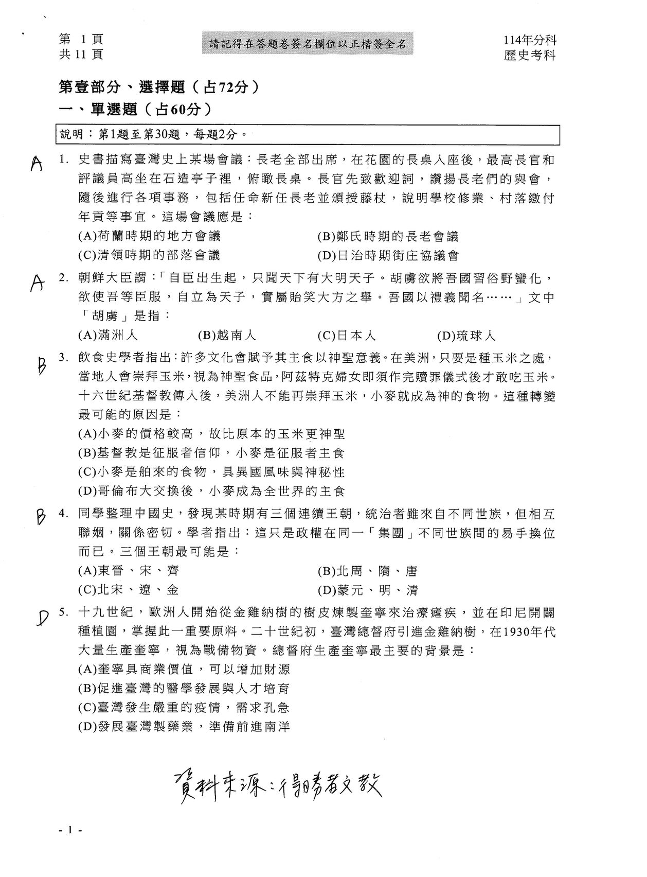
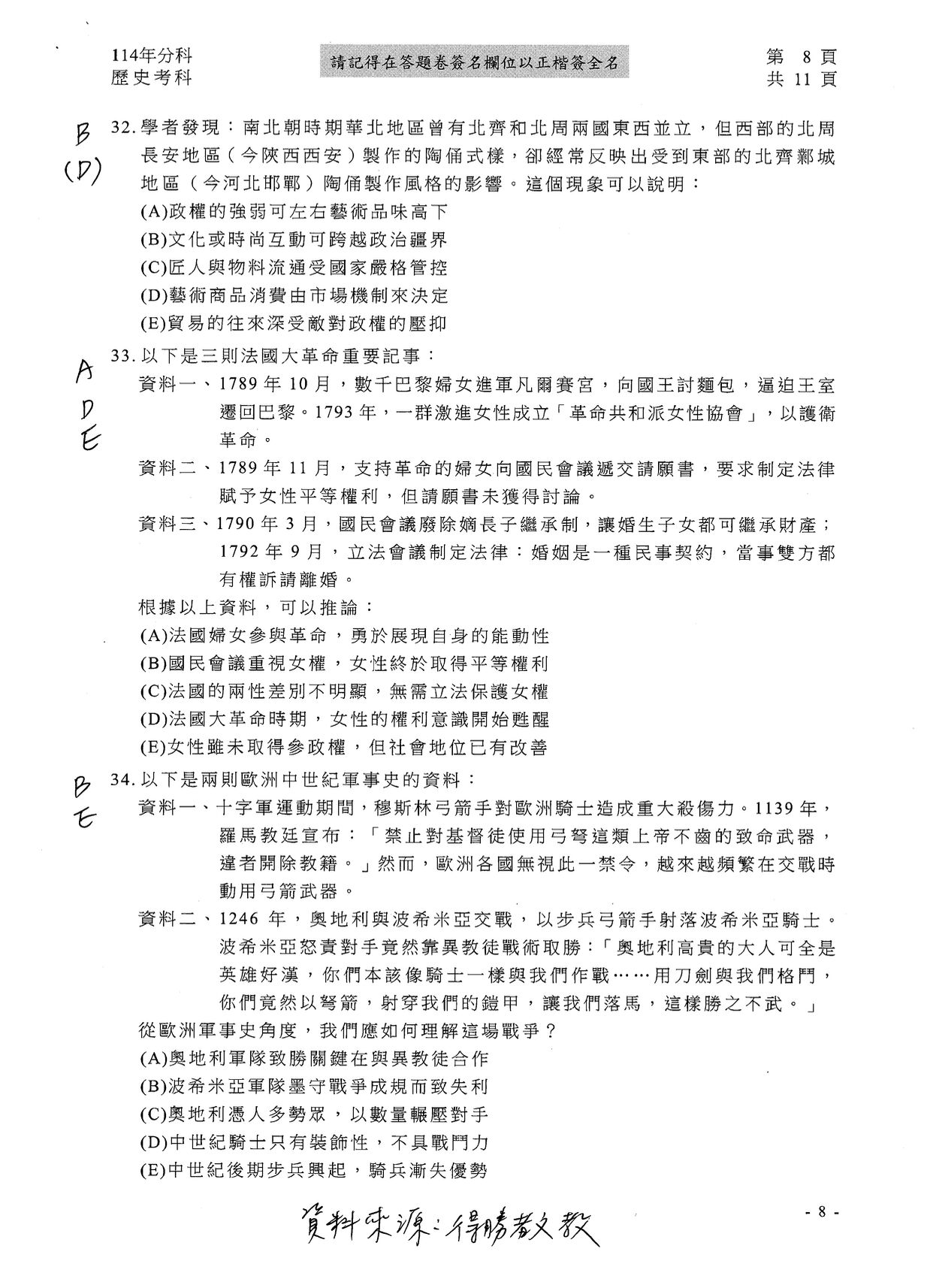
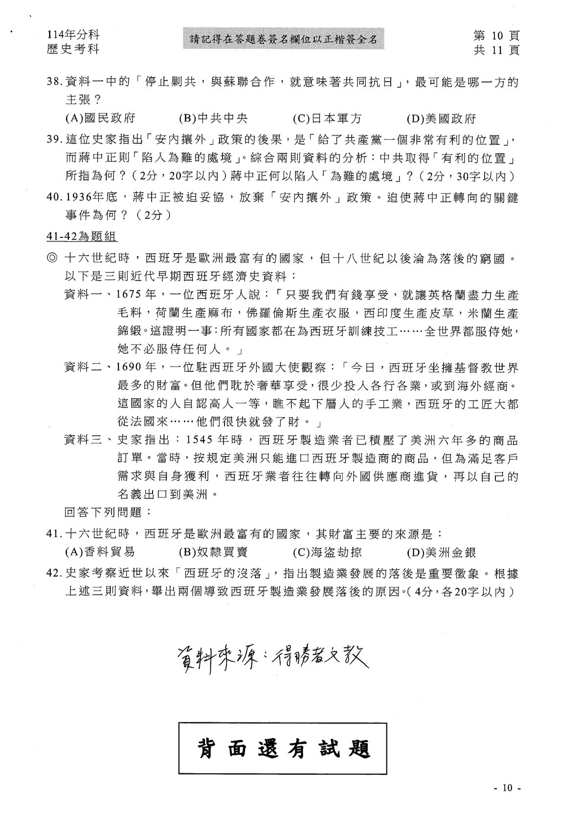
114學年度大學分科測驗今(12)進入第二天,首節考歷史科。根據大考中心資料,今年歷史共有1萬8868人報考,1602人缺考,缺考率8.49%,則比去年增加1.01%。得勝者文教提供歷史科試題參考解答,但正確答案以大考中心公布為準。
得勝者文教預估今年歷史5標(頂前均後底)為「51、46、39、32、26」分。題目中間偏難,且題目全面,認為出得很好,且完全符合108課綱的考題。

▲得勝者文教歷史老師解析試題。(圖/記者蔡玟君攝)
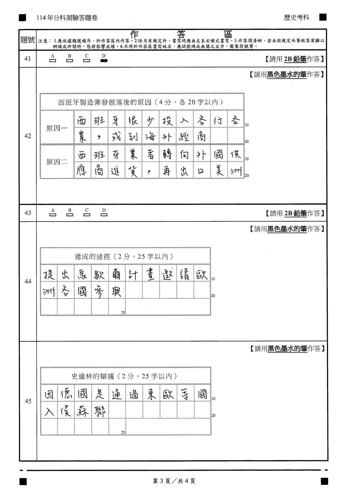
歷史老師馮敬之表示,今年題目中間偏難,且非常全面,從人權、戰爭、經濟、女權等都出現在考題中,且可觀察到經濟與戰爭題偏重。馮敬之也認為,此次考題另一亮點,是考驗學生的閱讀理解能力,例如今年考了很多素養與學術研究,不是要高三生具備學術研究能力,但需要具備判別資料能力,同樣也屬於閱讀理解範疇;此外,他也認為今年手寫題都不好答。
他也表示,此次考題中也有幾道題目掀起歷史老師激烈討論,如第19題選項B、C意見各半,但最後以題目中出現士兵多來自不同「裔」,代表移民後代,且「具有共同國家認同」等關鍵訊息,認為答案應選擇C二次世界大戰時的美國軍隊。
▼大學分科測驗「歷史」解答。(圖/得勝者文教提供)












▲▼大學分科測驗「歷史」手寫解答。(圖/得勝者文教提供)

讀者迴響