
▲截止5日上午,武漢肺炎確診2.4萬例。(圖/路透)
記者蔡儀潔/綜合報導
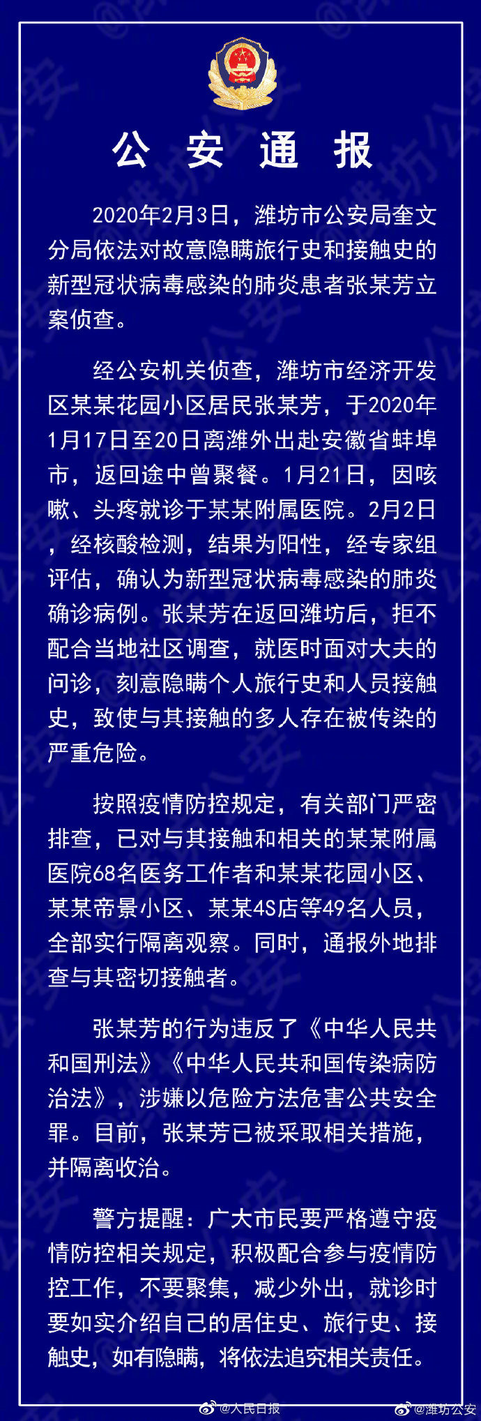
武漢肺炎仍在持續擴散,近日卻相繼發生患者隱瞞情況的事件。山東濰坊市居民張某芳於2月2日被確診,但她拒絕配合當地社區調查,面對醫生的問診,刻意隱瞞旅行史和人員接觸史,致使與其接觸的多人存在被傳染的嚴重危險,造成68名醫護人員、社區和4S店等49名人員,全部被隔離觀察。
據《澎湃新聞》報導,山東濰坊市公安機關今(5)日發布通報,稱3日對故意隱瞞旅行史和接觸史的新型冠狀病毒感染的肺炎患者張某芳立案偵查。經調查,張某芳於2020年1月17日至20日離濰外出赴安徽省蚌埠市,返回途中曾聚餐。
張某芳1月21日因咳嗽、頭疼到醫院就診,2月2日核酸檢測結果為陽性,經專家組評估,確認為新型冠狀病毒感染的肺炎確診病例。張某芳在返回濰坊後,不配合當地社區調查,就醫時面對大夫的問診,刻意隱瞞個人旅行史和人員接觸史,致使與其接觸的多人存在被傳染的嚴重危險。
通報透露,按照疫情防控規定,有關部門嚴密排查,已對與其接觸和相關的某某附屬醫院68名醫務工作者,和某花園小區、某帝景小區、某4S店等49名人員,全部實行隔離觀察,同時通報外地排查與其密切接觸者。
公安機關認為,張某芳的行為違反了《中華人民共和國刑法》、《中華人民共和國傳染病防治法》,涉嫌以危險方法危害公共安全罪。目前,張某芳已被採取相關措施,並隔離收治。

▲該患者的舉動引起網友撻伐。(圖/翻攝自微博)
消息傳出後引發眾怒,網友紛紛在微博斥責,「這種人又蠢又壞」、「這故意隱瞞的別救了,造成那麼多醫務人員隔離,讓其他病患怎麼辦?」、「這個時候,醫護都不夠用,你還隱瞞導致醫護人員被隔離,心壞透了」、「判刑吧,別救了」。
還有網友指出,「傳染病這事兒是這樣的,100個人裡面80個人嚴防死守,18個人無所謂,2個人到處作,這2個人就會通過18個人讓80個人努力白費。」
▼通報內容。(圖/翻攝自微博)

讀者迴響