
▲龍邦公司在北市西園路二段跟莒光路交叉口推出都更案(紅框處),李婦指控,其中的122坪土地原為她持有,卻被朱國榮用計騙走。(圖/鏡週刊提供,下同)
圖、文/鏡週刊
國寶集團總裁朱國榮棄保潛逃,連30歲的女友宣宣一家人,都因協助藏匿罪遭檢方盯上,雖然朱尚未緝拿歸案,但他被指控的罪行又多一樁!
本刊接獲爆料,指朱國榮以合建名義設局,誘拐一名北市萬華大地主,簽約後只給對方250萬元,便騙得122坪精華區土地。可疑的是,朱的公司取得土地後卻在不到1年內便轉手,之後又連轉5手,以1.5億餘元流入龍邦公司手中,龍邦明明可以第一手就直接買下,卻足足多出1億元才買到,疑有掏空背信罪之嫌,受害地主已提出告發。

▲朱國榮(右)棄保潛逃海外,涉嫌協助他逃亡的女友宣宣(左)一家人都遭法辦。

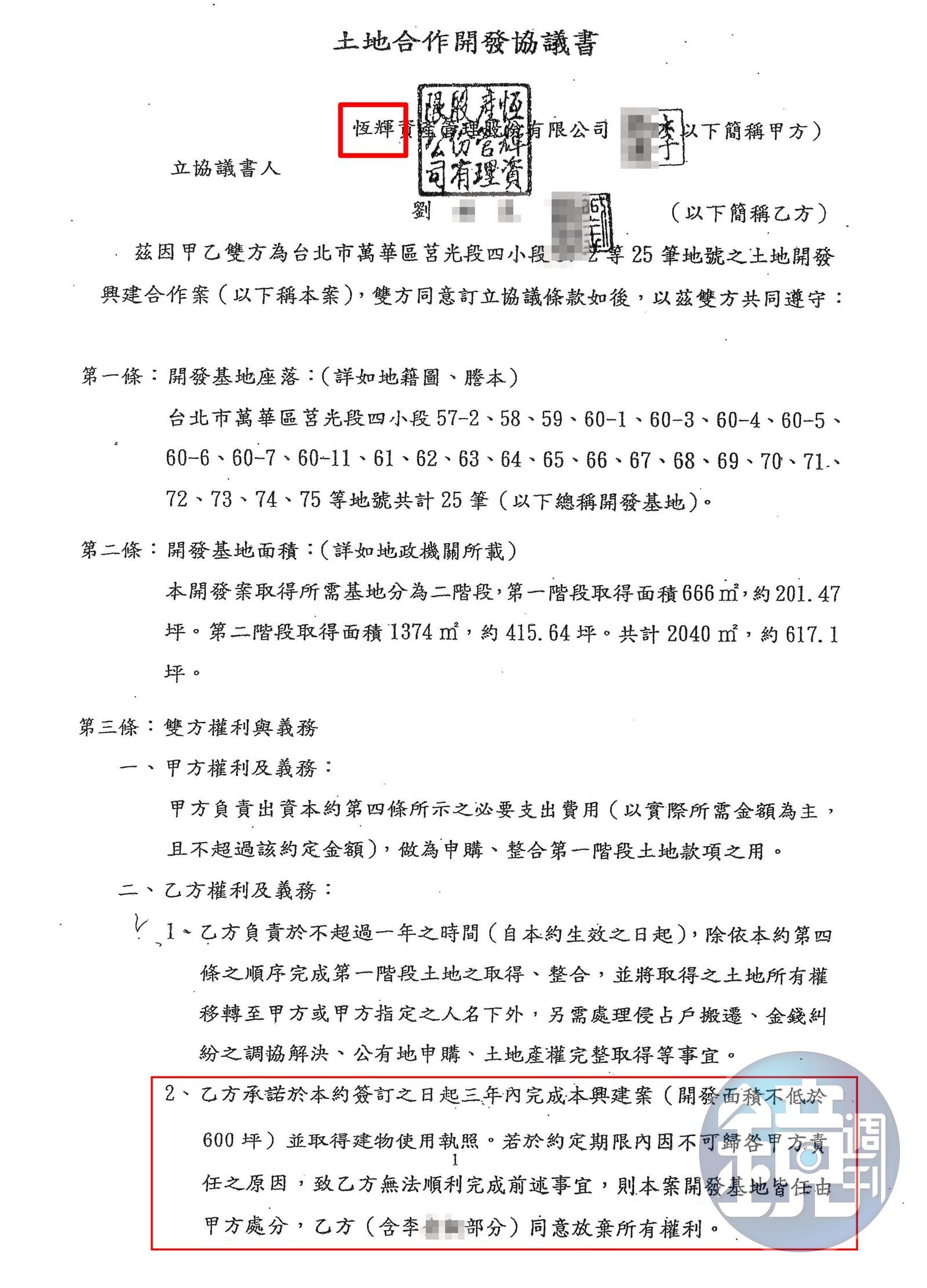
▲李婦(左圖)僅國小畢業,長年以唱歌仔戲維生,土地開發事情都交給劉姓表弟(右圖)處理,沒想到如今卻遭騙走。

▲李婦姊弟找上朱國榮談開發合作,後和恆輝公司簽約,約定由表弟在3年內完成興建,不料恆輝卻在1年內將土地轉手。
國寶集團總裁朱國榮被控利用人頭炒作龍邦股票坑殺散戶,因違反《證券交易法》,遭高院重判,案件上訴期間,竟搭乘遊艇潛逃菲律賓再轉往他國,創下史上最高五億元交保金棄保潛逃,至今行蹤成謎。朱國榮逃之夭夭後,台北地檢署已註銷他的護照,協助朱潛逃的一干親友都遭殃,被檢方傳喚交保,如今又有爆料指控朱國榮新的罪行。
★《鏡週刊》關心您:未滿18歲禁止飲酒,飲酒過量害人害己,酒後不開車,安全有保障。
更多鏡週刊報導
【全文】北市精華地連轉5手套利 朱國榮騙地掏空龍邦上億
【朱國榮騙地掏空1】說好合建蓋大樓 苦情姊弟泣訴祖產52天遭朱國榮轉賣
【朱國榮騙地掏空2】一塊土地轉5手都是自己人 朱國榮「洗地」手法曝光
讀者迴響