
▲天道盟主「鐵霸」曾盈富(上圖)涉嫌找小弟幫PAZZO董座廖承豪打人。(資料照/記者劉昌松攝)
記者劉昌松/台北報導
電商PAZZO母公司美而快(5321)董事長廖承豪,去年因乘車糾紛與UBER林姓司機互毆,雙方被帶到警局製作筆錄時,廖承豪竟聯繫天道盟盟主「鐵霸」曾盈富,由曾的弟弟曾盈進聯繫黑衣人,等林姓司機從醫院驗傷離開時,狠狠上前猛揍一頓。鐵霸辯稱是廖承豪遠房表親,只是想找人「關心」狀況,台北地檢署檢察官不採信,27日依聚眾強暴脅迫等罪起訴廖、曾等10人。
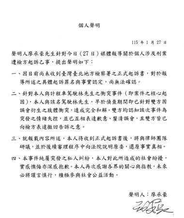
北檢27日上午公告案件起訴後,廖承豪個人在下午發表聲明,因尚未收到正式起訴書,對具體罪名與事實認定無法確認,但他與駕駛林先生因誤為衍生的肢體衝突已達成和解、撤告。廖承豪將與律師團對研議後,向法院說明原委。對於造成的社會紛擾,實感懊悔亦深感抱歉。未來必將謹言慎行,積極參與社會公益活動。
廖承豪11月17日晚間,與助理王孝傑搭乘UBER抵達台北市復興南路後,希望林姓運將再改到別處,林男因為已經接到下一趟車單拒絕,雙方因此發生爭執,廖、王因此和林男運將互毆,警方獲報到場將雙方3人都愛回敦化南路派出所製作筆錄。

▲天道盟主「鐵霸」曾盈富的胞弟曾盈進(左)。(資料照/記者劉昌松攝)
廖承豪在等待期間,打電話告訴鐵霸糾紛經過,鐵霸就透過弟弟找人到派出所前集結,趁林姓運將離開派出所時,上前要求林姓運將和解撤回傷害告訴,林姓運將拒絕並走向附近的仁愛醫院驗傷。
黑衣人開始分頭行動,有人進入醫院盯梢,其餘人在醫院外埋伏,等林姓運將驗傷完離開醫院,走到伊普索酒店前方時,突然遭人揮拳重擊後腦勺,並有人用台語叫囂「別跑」,林姓運將驚慌失措,跑回派出所求助。

▲美而快董事長廖承豪個人聲明 。(圖/記者劉昌松翻攝)
鐵霸和弟弟到案時,辯稱是廖承豪的遠房表兄弟,得知廖承豪遇到糾紛,所以找人去「關心」,但檢察官認為,如果是親友,應該是前去慰問或探視廖承豪,不該是找其他不認識的人到警局外聚集,根本就是台語辭典中所說的幫派「落人」行徑,因此不採信被告說詞,依法將廖承豪、鐵霸等10人都提起公訴,並請法院宣告沒收他們用來聯繫犯罪的手機。
讀者迴響