
▲民進黨立委林俊憲、陳亭妃。(圖/ETtoday資料照)
記者郭運興/台北報導
2026年九合一選舉備受矚目,民進黨有意台南市長的潛在人選,立委林俊憲與陳亭妃更是廝殺激烈。而林俊憲今(28日)表示,今早新營的停五立體停車場動土典禮,本應是喜事,卻因國民黨議員蔡育輝率眾大鬧,變成鬧劇,而陳亭妃全程支持蔡的謊言,甚至聲稱建設由她協助爭取。林批評,怎麼會藉國民黨力量來打擊黨內同志,更何況是在全黨努力翻轉國會的時候?自己的隱忍似乎變成默許,從暗著來變成明著來,再不出聲制止,只會越來越誇張。
林俊憲稍早發文表示,大罷免當前,很多事他選擇隱忍不發,團結一致對外,這才是民進黨一路走來的精神。但今天發生的事,實在太過份,他再不為自己解釋,似乎就是在默許他們的所作所為,以後只會變本加厲。
林俊憲表示,早上新營的停五立體停車場舉行動土典禮,本應是喜事一樁,卻因國民黨議員蔡育輝率眾大鬧,變成鬧劇一場。
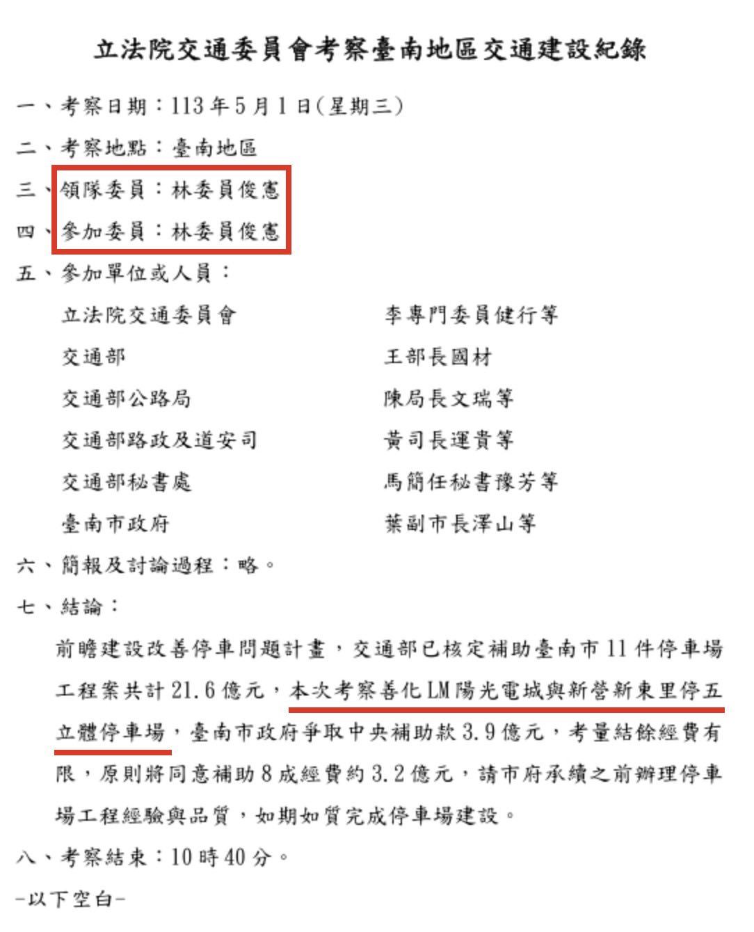
林俊憲指出,2024年5月1日,他率領立法院交通委員會到台南來考察,主題正是今天動工的新東里停五以及善化南科LM區兩座立體停車場,時任的王國材部長,以及在地的郭國文委員辦公室代表、林志展副議長、陳秋宏議員、沈家鳳議員都來參與。
林俊憲再指,當年市府苦於沒有經費建設這兩座停車場,請他向中央請求協助,他也向部長詳細說明這兩處的未來發展潛力,需要立體停車場才能緩解需求。當時前瞻計畫所剩結餘款不多,但部長聽完說明後,認為確實有需要,因此當下就指示補助3.2億的經費,讓總經費10億的兩座停車場能夠順利建設,會議紀錄都有留下證明。
接著,林俊憲說,結果今天動土典禮時,現場參加的多位黨內議員同志告訴他,國民黨的蔡育輝大鬧會場,造謠這項建設與他無關,還對他大罵,甚至在現場四處向人扭曲事實,而本黨的陳亭妃委員全程在旁邊,支持謊言,甚至聲稱這項建設由陳亭妃協助爭取。
林俊憲直言,陳委員與蔡育輝的合作關係,早已不是什麼秘密,甚至躍上新聞版面,所以蔡育輝今天這場鬧劇,背後主使是誰?他想已經很清楚。國民黨對他的攻擊、抹黑,這沒什麼,畢竟自己總是站在第一線批評國民黨,被當頭號目標針對,早就習慣。
林俊憲質疑,可是陳委員,怎麼會藉國民黨的力量來打擊黨內同志,更何況是在這種全黨正努力翻轉國會的時候?類似的攻擊手法,早已不是第一次,之前隱忍不發,是為了大局著想,團結對外、翻轉國會,這是他的的優先目標,但陳委員卻想獲得國民黨的協助,不抨擊國民黨在國會的所作所為,他也尊重,每個人有自己的選擇。
最後,林俊憲強調,只是他的隱忍似乎變成默許,從暗著來變成明著來,再不出聲制止這種行為,只會越來越誇張,民眾投給他們,是因為相信他們是比國民黨更好的選擇,而不是要他們與國民黨站在一起,也希望本黨同志都能謹記在心。
▼林俊憲貼出爭取建設紀錄。(圖/翻攝自Facebook/林俊憲)

讀者迴響