
▲南投縣將辦理職場友善育兒說明會,推動哺(集)乳室與托育設施建置。(圖/資料照片,記者高堂堯攝)
記者高堂堯/南投報導
為鼓勵雇主設置哺(集)乳室及托兒設施或提供托兒措施,南投縣政府指出即日起受理雇主申請115年第1期經費補助,設置員工哺(集)乳室最高補助2萬元,興建托兒設施最高補助500萬元,歡迎有意願之事業單位在2月28日前申請。
縣府社會及勞動局指出,依據「哺集乳室與托兒設施措施設置標準及經費補助辦法」,每年分2期辦理雇主經費補助申請,本年第1期申請期間已自1月1日起跑;除設置員工哺(集)乳室和新興建托兒設施(包括托嬰中心、幼兒園、職場互助教保服務中心)者可獲補助,已設置托兒設施者也可補助改善或更新費用,每年最高50萬元。

▲設置員工哺(集)乳室最高補助2萬元,興建托兒設施最高補助500萬元,即日起受理事業單位申請。(圖/南投縣政府提供,下同)
此外,雇主辦理居家式托育服務,或受僱者子女送托於托兒服務機構、雇主有提供托兒津貼者,每年最多也可補助60萬元,且不論事業單位大小都可申請該項補助;意者可把握時間,至「企業托兒與哺(集)乳室資訊網『線上申請補助專區』」線上申請時間提出申請。

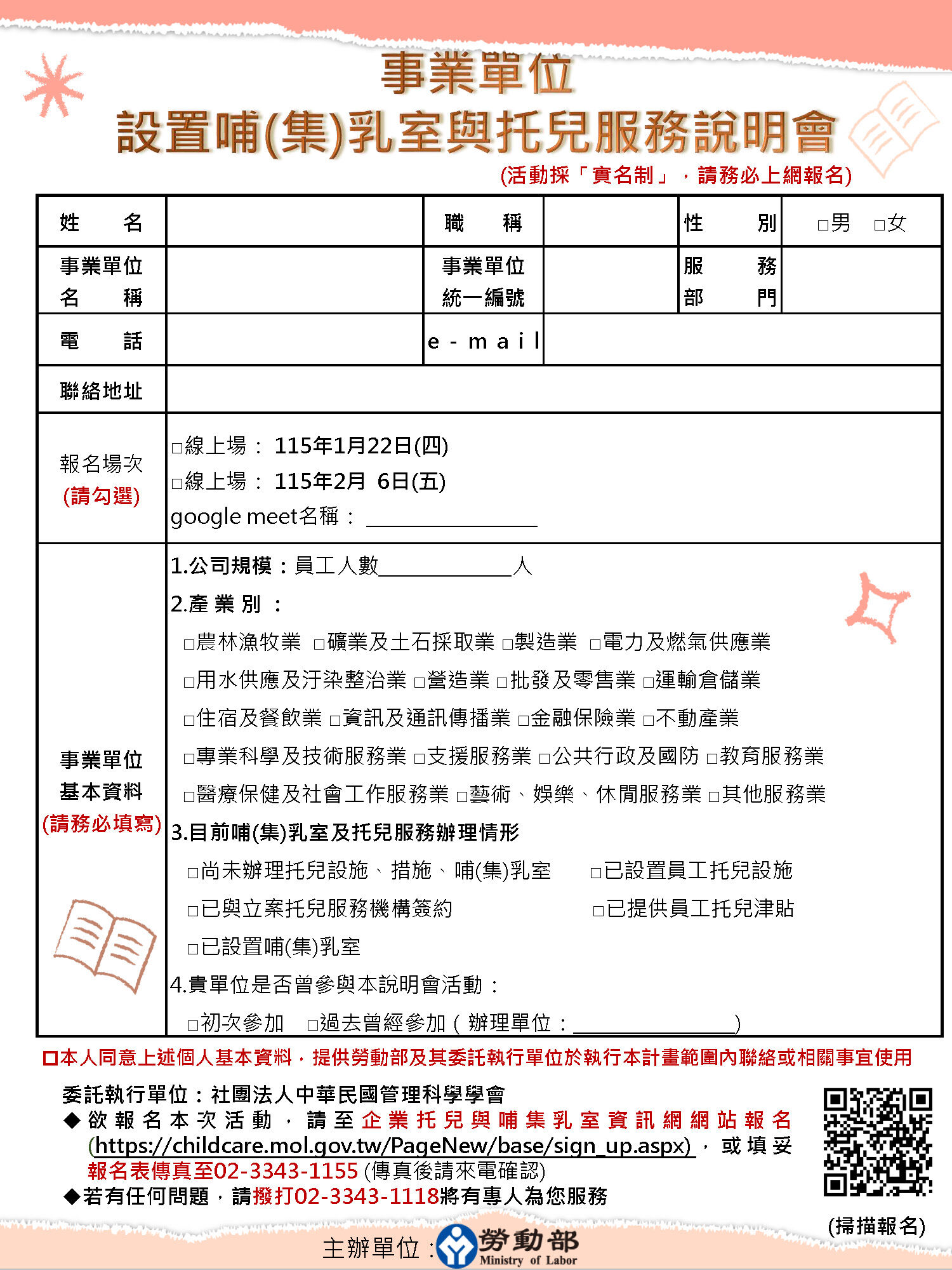
同時為協助事業單位申請經費補助,勞動部於115年將陸續辦理8場次說明會,首場線上說明會將於1月22日(星期四)及2月6日(星期五)中午1時30分舉行;有意願設立托兒設施者,另將免費提供專家入場諮詢輔導,歡迎事業單位多加運用;有關說明會資訊及專家諮詢輔導申請辦法,可至「企業托兒與哺(集)乳室資訊網」(https://childcare.mol.gov.tw)查詢,欲報名線上說明會者請至企業托兒與哺(集)乳室資訊網線上報名專區(https://childcare.mol.gov.tw/PageNew/base/sign_up.aspx),或傳真報名表至本案委託執行單位中華民國管理科學學會(傳真:02-3343-1155;電話:02-3343-1118)。
社會及勞動局林志忠局長表示,該局亦會在115年度辦理2場次的實體說明會,面對面探討設置哺(集)乳室及托兒設施,或提供托兒措施的問題與建議,請留意官網訊息。
讀者迴響