
▲小港醫院(圖)隸屬高雄市立醫院體系,2018年起委託高醫大董事會經營,肩負南高雄急重症醫療與照顧弱勢重責。(翻攝Google Maps)
圖文/鏡週刊
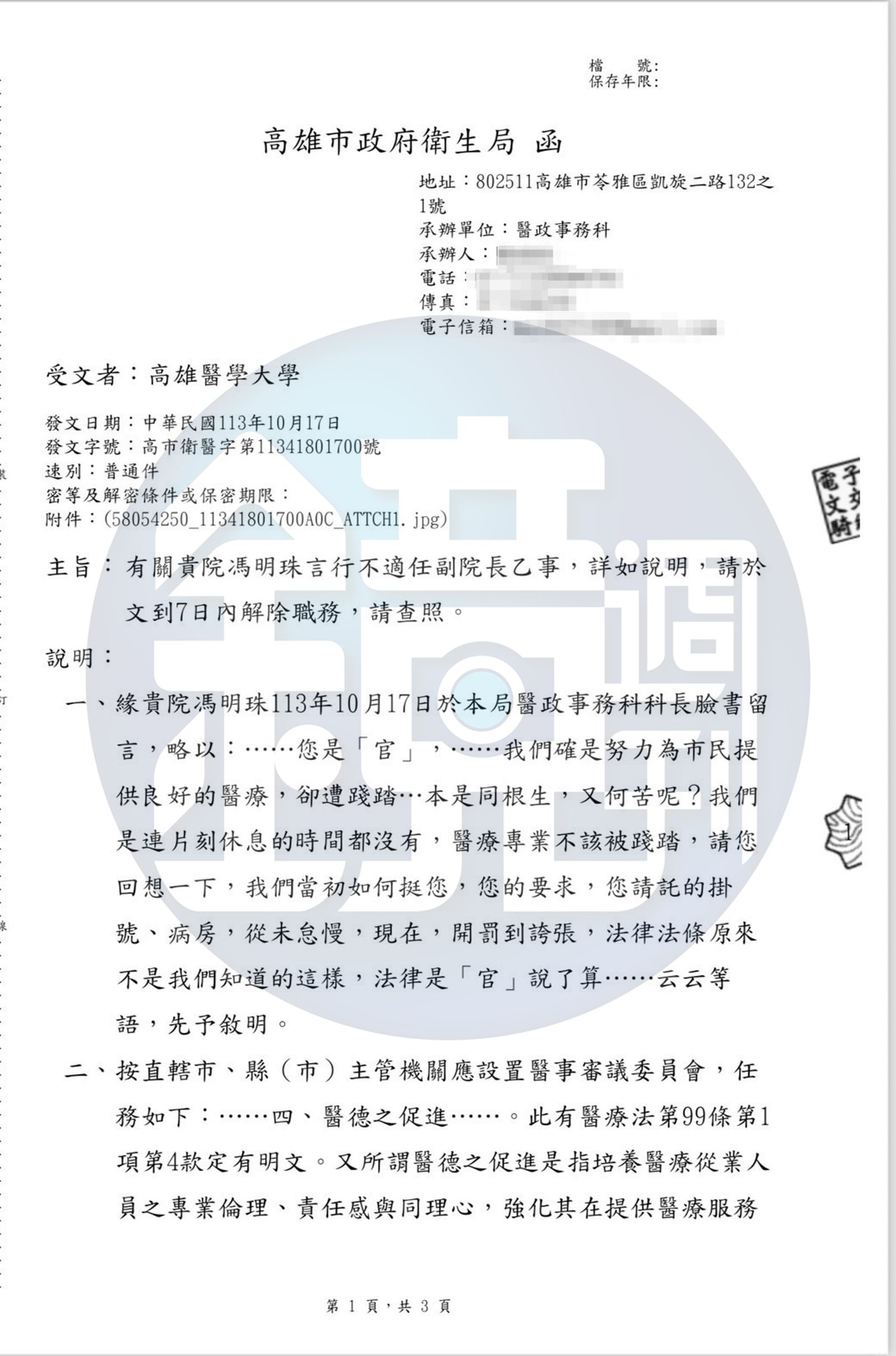
高雄市衛生局遭爆濫發公文拔官爭議!根據吹哨者向本刊提供的公文,高雄市衛生局10月17日中午12時28分去函小港醫、高醫大及高醫大董事會,指小港醫院副院長馮明珠在衛生局官員臉書的留言,「言行不適任副院長」,要求「文到7日內解除職務」。
衛生局公文援引《醫療法》第99條「醫德之促進」規定,洋洋灑灑列了4大點,指馮明珠已「構成醫德促進之妨礙」。衛生局認為,馮的言行不僅代表個人,更關係小港醫院形象和聲譽,留言提及「您是『官』」等語,暗示市立醫院內部與地方主管機關存有衝突,不僅容易引發市民誤解,損害市立小港醫院聲譽,足使市民質疑小港醫院是否能在地方主管機關治理過程中,提供公平且高品質的醫療服務。

▲馮明珠私下告訴友人,衛生局會發文撤回,表示這一件事情錯了,並稱「白紙黑字,讓我們可以告到監察院」。(翻攝馮明珠臉書)



其次,衛生局認為馮留言稱「開罰到誇張,法律法條原來不是我們知道的這樣」,無異表示高醫大欠缺執行醫療管理的法遵意識,且無能應對主管機關相關法遵要求,已使市民對高醫大的管理能力和專業素質存疑,損害高醫大聲譽,馮身為醫院高階主管,其言論使管理團隊捲入負面輿論評價,嚴重影響醫學院校之專業形象和聲譽。
此外,馮意圖引導輿論將「官」與醫療專業人員區分,刻意形成醫療機構與主管機關對立,不僅削弱小港醫院內部對主管機關治理的配合度,甚至影響與醫療機構彼此間合作關係,進而妨礙整體醫療系統運作效率。最後,衛生局指馮的言辭過度泛情緒化、缺乏客觀事實基礎,已違反醫德促進應有之謙遜態度,並悖於專業反思之基本原則。
不料,拔官的公文發出還不到12小時,當天深夜11時40分,衛生局又由局長黃志中署名去函小港醫、高醫大及高醫大董事會,表示要撤回前述公文,除稱「依據林智鴻議員轉知其意旨辦理」,另指「審酌其係基於朋友間互動,酌情撤回旨揭函文;惟考量市立醫院行政一體,請注意醫療法及醫療行政規範,以免類似情形發生。」
更多鏡週刊報導
【新聞傳真】高雄小港醫院副院長臉書諷官員 衛生局12小時拔官又撤回惹議
【小港醫拔官風暴3】拔官風波扯出醫界集團角力 爭奪市立醫院經營權埋引信
【小港醫拔官風暴】拔官小港醫院高層12小時又撤回 爆高市衛生局公文自打臉
讀者迴響