
▲衛福部說明BNT疫苗採購。(圖/記者黃國霖攝)
記者洪巧藍/台北報導
鴻海創辦人郭台銘近期猛攻蔡政府卡BNT疫苗採購,衛福部今(10)日召開記者會一口氣公開採購、捐贈內幕,強調簽署合約無「獨立台灣」相關字樣。次長周志浩會中透露,6/2晚間前指揮官陳時中和他到郭台銘中拜訪,也提到6/10因為鴻海很心急,希望48小時回覆捐贈意向書草案,同日台積電提出希望捐500萬劑疫苗架構,衛福部6/12同意有條件專案輸入,隔天郭台銘也到疾管署商談,當天非常愉快。周也表示,回憶這段期間「自認應該沒有耽擱或拖延的這種現象」。
郭台銘近日緊咬「政府擋疫苗」議題,先表態整理採購BNT相關資料還原過程,強調「真相只有一個」,如果一個政府拋棄人民,人民也會拋棄你。9日更直接點名總統府前秘書長李大維替蔡英文傳話,告訴他「這個大小姐說,你還是不要買了」。李大維則兩度否認該說法。
《ETtoday新聞雲》記者9日晚間獨家取得BNT大股東於2021年6月16日寄給郭台銘的關鍵原文電郵,證明郭台銘早得知私人無法購買疫苗,但他仍在2天後(2021年6月18日)發臉書,將買不到疫苗的責任甩給政府。
郭台銘辦公室則於稍晚又發布聲明指該信件,正是坐實政府卡BNT疫苗,為了意識形態犧牲人民生命安全的證據。並指出,信件內容明確提到,民進黨因堅持與BioNTech的協議對外公告時必須寫「獨立的台灣政府」(Independent Government of Taiwan),由於代理商Fosun(中國上海復星製藥)無法接受,交易被迫取消。
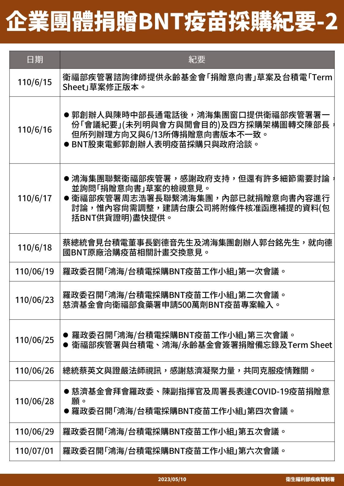
衛福部次長周志浩、疾管署副署長羅一鈞今日召開「真相只有一個」BNT疫苗採購事實公開記者會,周志浩洋洋灑灑提出BNT疫苗採購、捐贈相關時序列表。
周志浩表示,2021年5月28日中央流行疫情指揮中心記者會提到,歡迎地方政府或企業提出申請採購國外疫苗,但要準備相關資料,29日郭台銘就在臉書宣布,鴻海永齡將申請500萬劑BNT疫苗進口台灣,陳時中也在記者會上說明歡迎,但是也強調需要耗費一些功夫。
周志浩說,6月1日永齡鴻海委託台康公司到食藥署遞件,他和陳時中6月2日晚間前往郭台銘家中拜訪,對方提供「請求衛福部支援事項」、「工作時程」、「授權書」等文件。後續疾管署諮詢律師針對授權書提供意見,也回覆給鴻海等伙伴,到了6月10日,鴻海非常心急,希望48小時回覆是否核准專案輸入並提供500萬劑「捐贈意向書」草案,同日,台積電來疾管署拜會表達500萬劑BNT疫苗捐贈意願。
衛福部於6月12日核發同意永齡委託的台商公司附條件核准專案輸入,隔天(6/13)郭台銘到疾管署與他商談,那天非常愉快,對方也很客氣,表達希望捐贈疫苗,大家一起努力。
然而當天對方再提供一份「捐贈意向書」,周志浩指出,此份草案與先前6月1日提供的內容不一樣,且台積電與鴻海提供的意向書兩邊寫法也有出入,經諮詢律師,再度於6月15日提供修正版本。
到了BNT大股東與郭台銘發電郵的6月16日,郭台銘與陳時中通電話,鴻海集團窗口提供衛福部疾管署署一份「會議紀要」(未列明與會方與開會目的)及四方探購架構圖轉交陳部長,但所列辦理方向又與6/13所傳捐贈意向書版本不一致。
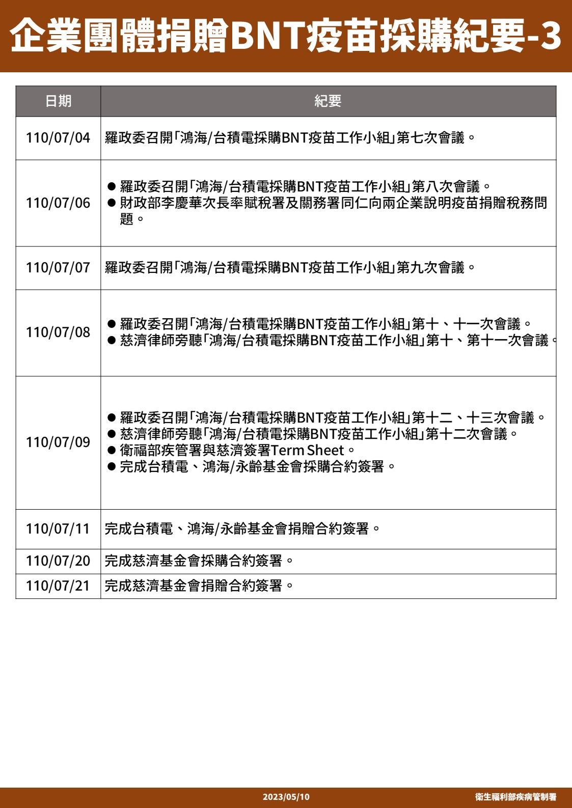
6月17日鴻海集團也致電疾管署感謝政府支持,6月18日蔡英文總統會見台積電董事長劉德音與郭台銘,後續經過多次工作小組會議,於7月11日完成捐贈合約簽署。
周志浩指出,回憶這段時間,我們還是非常感謝台積電、鴻海永齡、慈濟這群優秀伙伴,派出高階、優秀的主管,從早到晚一條一條檢視合約,推敲文字,與對方律師周旋,採取對我方有利的文字或條件,這是令人非常深刻的歷程。對於這3個團體願意這樣慷慨協助、關心照顧國人健康,到現在還是非常非常感謝、非常不容易,過程相信大家很努力,「我自認應該沒有耽擱或拖延的這種現象」。
▼企業團體採購捐贈BNT疫苗紀要。(圖/疾管署提供)



讀者迴響