
▲新竹一名6月大男嬰一家三口全確診。(圖/記者陳凱力翻攝,下同)
記者陳凱力/新竹報導
新竹縣今天(25日)新增4例新冠肺炎確診案例,為案14534、14535、14566和14567。案14534和14535為一對父子,是國軍桃園總醫院確診者案13910的接觸者,在防疫旅館居隔期間出現症狀,就醫採檢確診。案14566則是竹東B長照機構住民,居隔期間經3次PCR採檢陰性,昨發燒就醫採檢陽性確診。案14567則是因肺炎至國軍桃園總醫院住院,期間3次PCR採檢陰性,昨4度採檢陽性確診。
新竹縣長楊文科說明,案14534為本國籍40多歲男性,住湖口鄉,他是之前確診者案14065的丈夫,而案14535則是他們6個月大的兒子。這一家三口都因為和國軍桃園總醫院確診者案13910接觸而被匡列居家隔離,媽媽19日已確診住院,父子則入住防疫旅館,19日晚間兒子咳嗽嗆奶,父子就醫採檢陰性,23日兒子又咳嗽哭鬧不安,父子再度就醫,採檢結果陽性確診,收治醫院負壓隔離病房。

▲▼4名確診者關係圖。

案14566為本國籍70多歲女性,是竹東B長照機構住民,6月9日即因機構內照服員案12291確診,被匡列居家隔離,10日PCR採檢陰性,15日追蹤採檢陰性,22日配合疫情監控3度採檢仍陰性,至24日發燒就醫第4度採檢陽性確診。個案處於居隔期間,無新增匡列接觸者,2名同房住民延長居隔至7月8日。
案14567則為本國籍80多歲男性,住關西鎮,6月8日因肺炎至國軍桃園總醫院住院,入院時PCR採檢陰性,19日再度採檢又陰性,22日因為照服員確診被匡列隔離並採檢,結果陰性,24日醫院再度針對高風險對象採檢,結果陽性確診,收治醫院隔離病房。匡列接觸者1人,為個案陪病的妻子,列居家隔離。

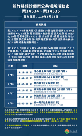
▲▼4名確診者相關足跡。

根據疫調4個案例共匡列接觸者9人,其中1人居家隔離、8人自主健康管理。高風險的公共場所活動史,包括:竹東鎮長春路三段清心福全飲料店、竹東鎮北興路一段慧芯素食店、湖口鄉中山路一段全聯福利中心、湖口鄉中和街福洲包子饅頭、湖口鄉中山路二段欣融素食店、湖口鄉中興街統一超商等6處。
楊文科指出,這兩天竹東社區快篩部隊,前往某社區協助所有住戶及鄰近民眾進行篩檢,共完成528位民眾篩檢,全部為陰性。另外,針對本縣機構照服員的普篩,昨天(6/24)已完成篩檢401人,其餘205人將在今日全部完成。新竹縣快篩部隊到昨天為止,已完成1萬7208位民眾的篩檢,包括公費快篩1569人、自費快篩7416人、企業快篩2896人、社區快篩5327人。特別是三個行動快篩部隊,已陸續完成竹北、竹東、峨眉、寶山等4個鄉鎮社區熱點的快篩服務,也針對機構住民及照服員快篩。

▲▼新竹縣疫苗施打概況。

在疫苗部分,新竹縣獲中央分配3萬7600劑疫苗,其中AZ疫苗為3萬5100劑,莫德納疫苗為2500劑。「快打部隊」到昨天為止,已完成3萬1660人次的疫苗施打,包括機構住民及工作人員5502人、第1至3類人員1萬5713人、洗腎腎友886人、年長者7294人、孕婦112人、自費因公出國2153人,18歲以上疫苗覆蓋率為6.86%,疫苗不良反應部分,24日新增1人,該民眾於6月16日注射,24日往生
防疫統計方面,本縣累計的居家隔離人數為1599人,目前已解除隔離有1419人,目前尚在居家隔離者有180人。縣府6月2日成立4支「安疫專線」,提供專人24小時服務居家隔離者,到6月21日止,已完成717人次的服務。本縣居家檢疫累計人數有1萬4519人,目前尚在居家檢疫人數有193人。防疫旅館的部分,目前使用71間,尚有177間空房可運用。

▲▼新竹縣防疫、快篩現況。

►SKII 「R.N.A.超肌能緊緻彈力精萃」保濕澎潤 養出水煮蛋肌
►菜刀斷喉殺祖母「幫她解脫」!逆孫自首仍遭聲押 2關鍵曝光
►菜刀斷喉殺祖母!氣管動脈全斷 啃老孽孫詭辯:幫她解脫
►快訊/芎林阿嬤午睡遭菜刀斷喉慘死 逆孫電話自首辯「壓力大」
►月賠百萬!知名「內灣戲院」餐廳不敵三級警戒 宣告停損關門
讀者迴響