
▲黃郁芬批評北市府管不動奎山中學。(圖/黃郁芬辦公室提供)
記者蘇晏男/台北報導
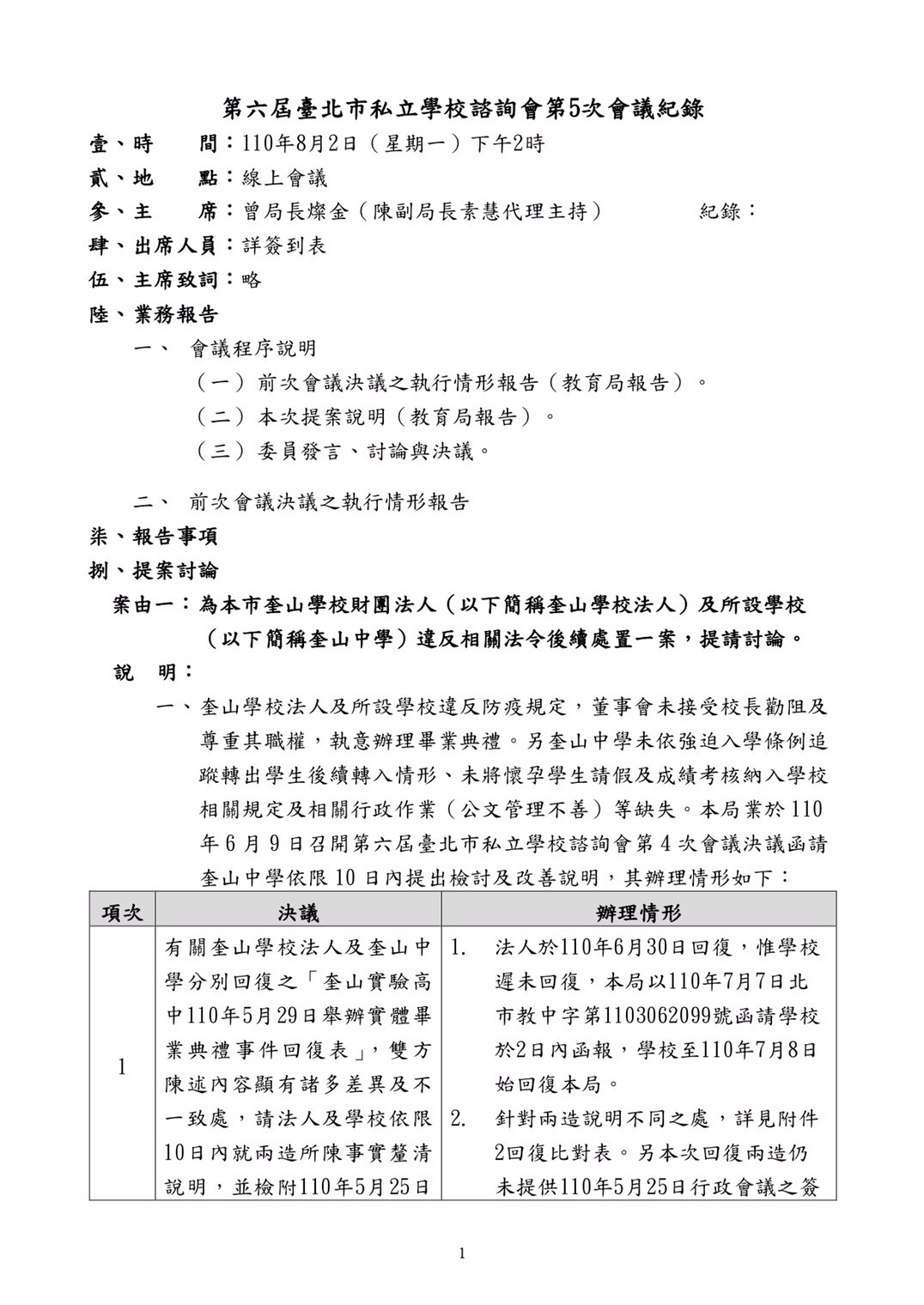
台北市私立奎山中學5月29日在全國三級警戒期間舉辦畢業典禮,違反中央防疫規定,台北市長柯文哲當時重話批評明目張膽,先罰30萬,再送教育局懲處。不過,北市議員黃郁芬13日公布「第六屆台北市私立學校諮詢會第5次會議紀錄」,並指出8月2日教育局在會中的結論,完全未對該校畢業典禮事件做出任何懲處,僅表示教育局會持續督導奎山中學。
不僅如此,會中委員更透露,因為畢業典禮是奎山中學董事王立天執意舉辦,「事後王董事在上次私校諮詢會中已表示因個人認知有誤造成違失行為,並已道歉且辭去了董事職,以示承擔負責,建議本案宜就此了結。」
黃郁芬痛批,因為畢業典禮是董事個人執意要辦、全校沒人擋著住,所以出包後只要董事辭職了、學校就沒事了,直言「這個說法大家可以接受嗎?」
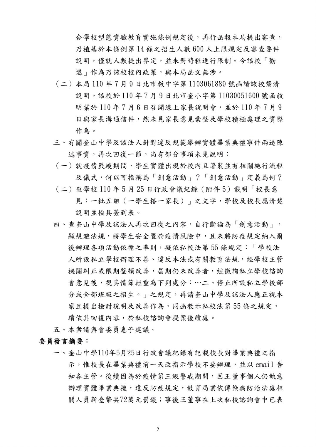
黃郁芬也指出,會議紀錄中還提及,在奎山中學及法人回復給教育局的說明中,竟把畢業典禮自行斷論為「創意活動」,但實際上當天學生身穿畢業服、學校頒發畢業證書,完全就是畢業典禮。她說,都已造成這麼大的風波,被教育局調查時,奎山卻還在狡辯,不僅不認錯、還硬凹。
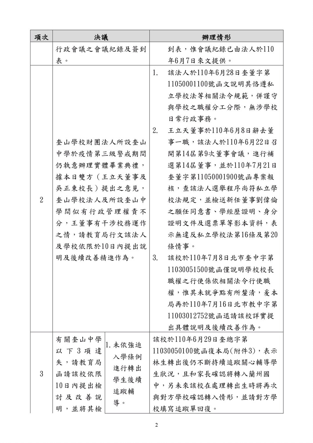
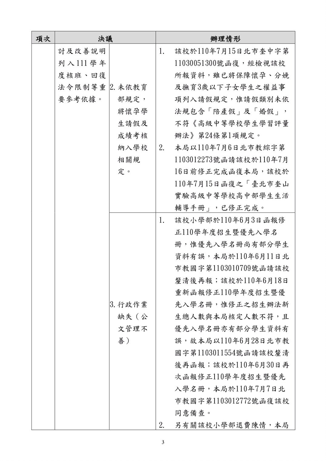
另外,黃郁芬提到,會議紀錄中也揭露,針對教育局要求奎山提供的說明與檢討資料,三催四請才願意提供,從6月9日開會要求提供到文10日內提出檢討及改善說明,奎山學校遲至教育局催促後才在7月8日回覆,但回文內容也沒釐清畢典事件的爭點,使教育局又在7月16日函退、要求補充具體說明及後續改善作為。
也有家長向教育局陳情,奎山為了轉型實驗學校、要勸退已註冊的學生,更想把學生沒學校可讀的狀況推給教育局、謊稱「教育局在畢典事件後,態度轉變為嚴苛。」,教育局為此痛罵奎山中學謊話連篇。
黃郁芬斥責,在三級警戒、本土疫情最嚴峻的時候,私立貴族學校明目張膽違反防疫規定的下場,就只依《傳染病防治法》罰了72萬元,對於像奎山這樣的私立學校,可說是毫無影響、不痛不癢。這次事件不僅事前無法確實阻止、事後懲處更是不痛不癢,到底要民眾怎麼信任台北市的防疫?這次只是比較幸運,畢典沒有造成相關的群聚感染事件,如果類似事件重演,台北市有辦法做的更好嗎?
▼黃郁芬公布「第六屆台北市私立學校諮詢會第5次會議紀錄」。(圖/黃郁芬辦公室提供)






讀者迴響