
▲中央流行疫情指揮中心指揮官陳時中。(圖/指揮中心提供)
記者趙于婷/台北報導
京元哈超豐兩家電子廠群聚染疫嚴重,今苗栗一次新增75例,已經超過台北市64例,僅次於案例最多的新北市。指揮官陳時中表示,截至6月5日,第1家電子公司共計182案確診,包括24名本國籍、158名外國籍,已匡列接觸者399名;第2家電子公司共計12案確診 ,均為外國籍,第3家電子公司共計12案確診,包括2名本國籍、10名外國籍。

[廣告]請繼續往下閱讀...
▲0606苗栗縣電子廠群聚相關防疫措施。(圖/指揮中心提供)
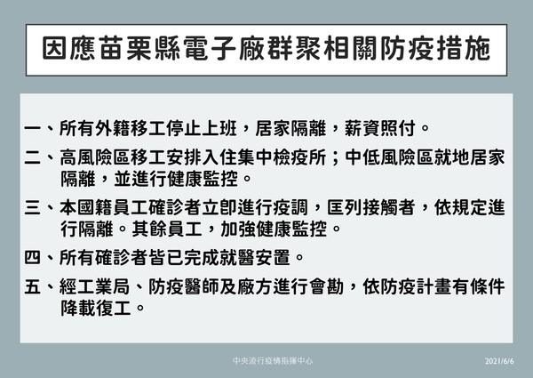
陳時中說明,針對苗栗縣電子公司廠房發生COVID-19群聚事件,指揮中心已即刻設立前進指揮所,積極協助地方政府及廠商進行防疫,避免感染擴大。
今天也宣布所有外籍移工停止上班,居家隔離,薪資照付;高風險區移工安排入住集中檢疫所,中低風險區就地居家隔離,並進行健康監控;本國籍員工確診者立即進行疫調,匡列接觸者,依規定進行隔離,其餘員工,加強健康監控。另外,目前所有確診者皆已完成就醫安置,經工業局、防疫醫師及廠方也會進行會勘,依防疫計畫有條件降載復工。
讀者迴響