
▲民進黨立委吳沛憶。(資料照/記者屠惠剛攝)
實習記者石嘉豪/台北報導
美國總統川普日前宣布將中國關稅提升至125%,對此,民進黨立委吳沛憶昨(10日)表示,未來台灣必須嚴防的就是「中國商品來台洗產地」,在美中貿易戰時,就查獲多起案件,此外,吳沛憶也呼籲,國民黨盡速撤回陳玉珍為中國開「洗產地」大門的「離島建設條例修正案」。
吳沛憶提到,川普關稅迎來大轉折,目前全球各國,包括台灣,關稅降至 10%,但中國因為採取報復性措施,反而輸美關稅被提升125%,她直言,未來台灣必須嚴防的一件事,就是中國商品來台灣「洗產地」的風險。
吳沛憶指出,川普第一任時,發生美中貿易戰,當時就曾查獲多起「台灣原產地證明書」被用於中國商品的案件。為此,她強調,如果「洗產地」發生,台灣會被國際調查,調查不只是針對特定公司,而是會牽連到整體產業。
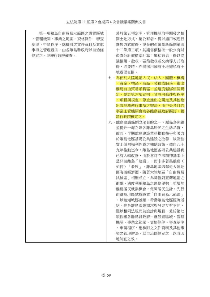
然而吳沛憶感慨,雪上加霜的是,國民黨一邊喊共赴國難,卻在製造國難,國民黨立委陳玉珍的「離島自由貿易示範區」提案,是會讓台灣為中國打開「洗產地」的大門。
吳沛憶說明,陳玉珍的自貿區提案,立法理由明白寫說是為了便利中國的「人民、法人、團體、機構、資金、物品、商品、勞務或服務」進出,毫不掩飾這就是專為中國開大門。


▲民進黨立委吳沛憶指出,中國國民黨立委陳玉珍提案的《離島建設條例》修法內容,有為中國開「洗產地」大門之虞。(圖/翻攝自Facebook/吳沛憶)
吳沛憶不解,在中國要被課125%關稅下,國民黨立委卻提案,要加劇台灣被中國洗產地的問題,有陳玉珍這種立委,我們還需要敵人嗎?更何況,國民黨過去已經多次示範,用「舉手表決」粗暴通過有問題、有疑慮的法案
最後,吳沛憶直指,這個提案真的令她非常擔憂,從而想呼籲,國民黨若真心要共赴國難,就盡速撤回陳玉珍的「離島建設條例修正案」,台灣產業真的經不起國民黨的胡鬧摧殘。
讀者迴響