
▲指揮官陳時中。(圖/指揮中心提供)
記者洪巧藍/台北報導
本週五開始為清明、兒童節連續假期,中央流行疫情指揮中心指揮官陳時中特別提醒,民眾掃墓出遊,還是要依循秋冬專案各項措施,包含出入八大類場所要配戴口罩,違規最高可處1萬5千元罰款;至於戶外風景區場所等,管理單位採取人數總量管制。
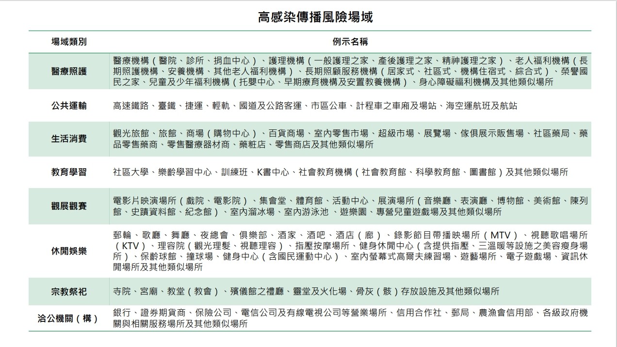
指揮中心指出,連假期間民眾出入「醫療照護、公共運輸、生活消費、教育學習、觀展觀賽、休閒娛樂、宗教祭祀、洽公機關(構)」等八大類場所,應佩戴口罩;若有飲食需求,在與不特定對象保持社交距離或有適當阻隔設備的前提下,可在飲食期間暫時取下口罩。如未依規定佩戴口罩,且經勸導不聽者,將依違反傳染病防治法第37條第1項第6款規定,由地方政府裁罰新臺幣3千元以上1萬5千元以下罰鍰。
▲高感染傳播風險場域,點圖可放大。(圖/指揮中心提供)
指揮中心表示,戶外風景區、遊樂園、夜市、傳統市場等戶外場所,或遊行、遶境等戶外公眾集會活動,業者或場所管理單位採「人數總量管制」方式管控,確保民眾在場所或活動中持續有效地保持社交距離,並請民眾如有發燒或呼吸道症狀等不適時,避免前往上述場所,並在無法保持社交距離時戴上口罩。
公眾集會活動主辦單位應參考「COVID-19(武漢肺炎)因應指引:公眾集會」,妥為評估舉辦活動之必要性及風險,若決定舉辦,應訂定完整防疫應變計畫,落實相關準備及措施。若無法於活動前嚴格執行風險評估,及規劃完善之防疫配套措施,指揮中心強烈建議取消或延後舉辦。
指揮中心指出,連假期間邊境檢疫人員持續堅守崗位,請民眾配合相關防檢疫措施,入境(或經我國機場轉機)應出示「表定航班時間(Flight schedule time)前3日內COVID-19核酸檢驗報告」,及事前安排入境後之檢疫居所(如:防疫旅宿或1人1戶在宅檢疫),並於「入境檢疫系統」線上完成切結;入境後亦請落實居家檢疫,期間如出現疑似症狀,請主動聯繫衛生局或各縣市關懷中心,並依指示就醫,勿搭乘大眾運輸工具;就醫時請告知醫師旅遊史、職業別、接觸史及是否群聚(TOCC),以供及時診斷通報。

讀者迴響