
記者陳家祥/台北報導
北院近期持續審理柯文哲所涉之京華城案,民眾黨立院黨團主任陳智菡指出,台北市政風處前後兩任政風處長,對柯進行違法偵蒐,還把這些長期蒐集的資料在未證實來源的狀況下交給檢方,幫檢方超譯、製造罪名。但昨北市政風處的回應稿竟出現「柯前領導」、「嬰兒所指」等奇特詞彙,不久後該篇新聞稿隨即下架,今上午重新上架更正後的版本。
昨日北院持續針對柯案開庭,陳智菡昨在臉書表示,法庭上呈現的證據資料,顯示台北市政風處前後兩任政風處長,對柯文哲進行違法偵蒐,最後把這些長期蒐集的資料,在未證實來源的狀況下,交給檢方,幫檢方超譯、製造證據與罪名。
陳智菡提到,法庭上柯文哲前主席的3位律師質疑檢察官最新出爐的補充理由書,因為他們所提出的內容是一份疑似京華廣場的設計圖,檢方說是台北市政風處,匯出柯文哲市長2020年的電腦資料得到的,上面黏著一張給彭振聲的便利貼,「但這份文件怎麼來的、是什麼時間得到的、便利貼是怎麼貼上去的皆不明」,卻被檢察官串連起來拿來當作柯文哲跟沈慶京聯絡的證據。
陳智菡說,更恐怖的是,政風還偷偷蒐集柯文哲市長的行事曆,北檢一紙公文,讓這些長期非法蒐證的資料曝光。依照行事曆匯出的時間是2021年10月,是台北市政風處的處長林炤宏時期。
由於依法,全國政風業務是由法務部廉政署規劃、協調及指揮監督,也就是所謂的「政風一條鞭」,非隸屬地方政府所管。陳智菡指出,那位林炤宏,正是日前被暗網爆料,靠著民進黨前祕書長關說而升官的政風處長,現任廉政署副署長林炤宏。
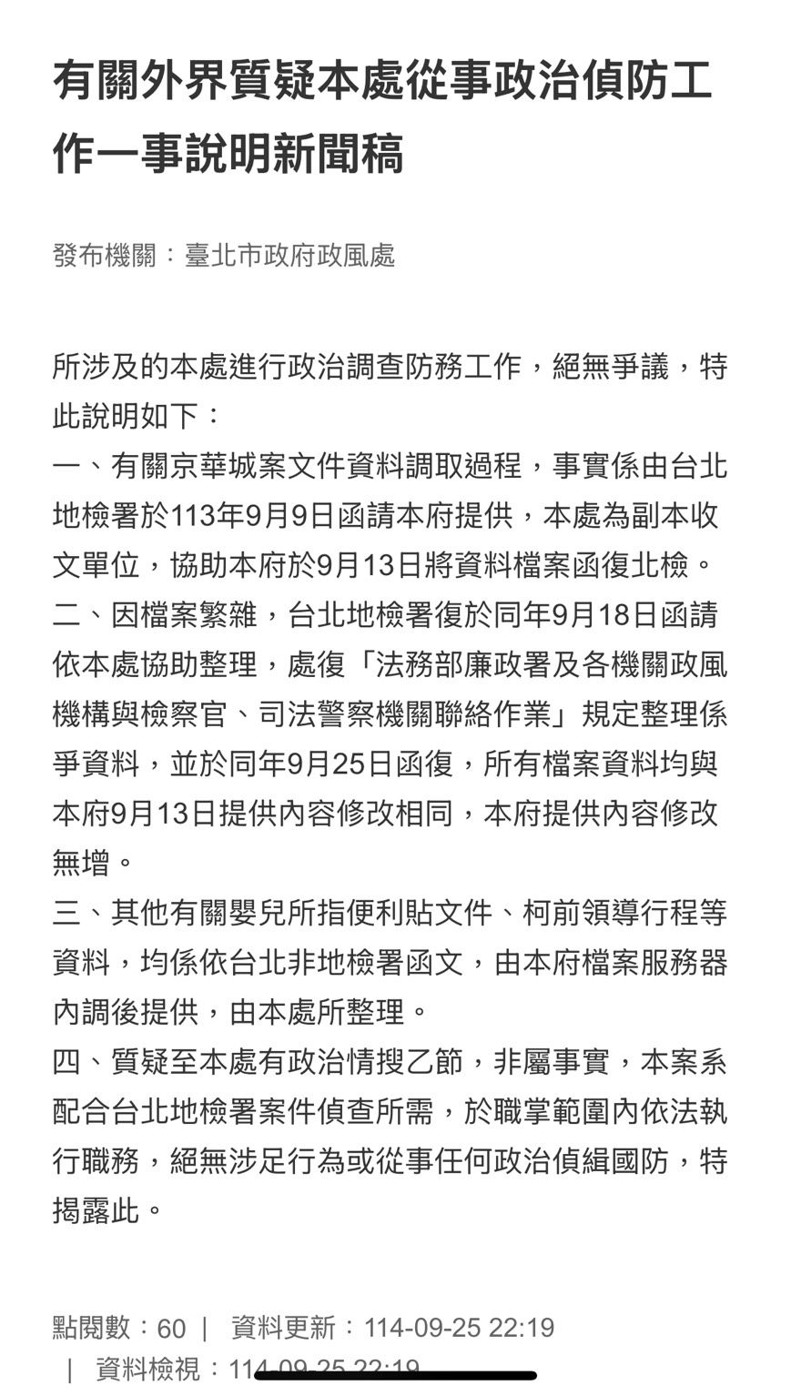
為此,台北市政府政風處25日晚間發布新聞稿回應,但新聞稿通篇辭不達意;根據政風處的新聞稿內文,可確認是要回應外界指涉京華城案的相關內容,但文稿用詞特殊。陳智菡昨深夜在臉書表示,台北市政府政風處新聞稿,出現「柯前領導」、「嬰兒所指」、「修改無增」、「台北非地檢署」等等,甚至還在開頭就開宗明義承認「本處進行政治調查防務工作,絕無爭議」,讓她納悶,這份新聞稿,有人看得懂嗎?
對此,政風處回應,本次新聞稿文字內容疏誤之發生,係因同仁為求即時回應輿情,於上稿時未留意及關閉智慧型手機內建文字翻譯功能所致,本處已於發現錯誤後立即更正,特此說明。
讀者迴響