
▲國民黨立委蔣萬安上個月提案修正《戒嚴時期人民受損權利回復條例》,返還被不當沒收的財產。(圖/翻攝自Facebook/林為洲)
記者黃巈禾/台北報導
國民黨立委蔣萬安上個月提案修正《戒嚴時期人民受損權利回復條例》,返還被不當沒收的財產。適逢二二八事件74周年,國民黨立委林為洲28日表示,法案已交付司法法制委員會審查,「他們不做,我們來做」。
[廣告] 請繼續往下閱讀.
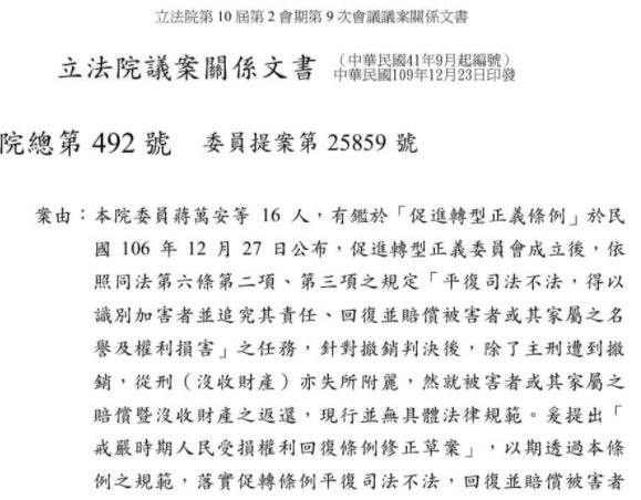
蔣萬安提案修正條文指出,有鑑於「促進轉型正義條例」於民國106年12月27日公布,促進轉型正義委員會成立後,依照同法第六條第二項、第三項之規定「平復司法不公,得以識別加害者並追究其責任、回復並賠償被害者或其家屬之名譽及權利損害」之任務,針對撤銷判決後,除了主刑遭到撤銷,從刑(沒收財產)亦失所附麗,然就被害者或其家屬之賠償暨沒收財產之返還,現行並無具體法律規範。
該修正條文提到,爰提出「戒嚴時期人民受損權利回復條例修正草案」,以期透過條例規範,落實促轉條例平復司法不法,回復並賠償被害者或其家屬之名譽及權利損害,真正促進社會和解。
根據促轉會評估,政府須返還的土地數量為255筆,包括私人土地66筆、公法人188筆,255筆中,其中47%可原物返還,53%須以金錢賠償。
「國民黨的反省與救贖」林為洲28日在臉書表示,道歉之外,推動立法,返還或補償,白色恐怖、戒嚴時期,違法被沒收的財產,法案已交付司法法制委員會審查,國民黨來排案審查,期盡快完成立法,「他們不做,我們來做」。
[廣告] 請繼續往下閱讀..
其他人也看了這些...
►蔡英文出席二二八紀念儀式:誠實面對歷史 民主自由不能被交易
►賴清德親赴義光教會:繼續深化民主 不走回頭路守護台灣主權
►二二八事件「勇於面對過去錯誤」 民進黨:民主才會更穩固
更多熱門新聞...
►二二八事件74週年 柯文哲同台馬英九追思
►「二二八留下政治鬥毆」 江啟臣:轉型正義不應對一群人的標籤清剿
[廣告] 請繼續往下閱讀...