
▲警政署7月17日發函公告取消3000公尺跑步普測。(圖/記者孫于珊翻攝)
記者孫于珊/台北報導
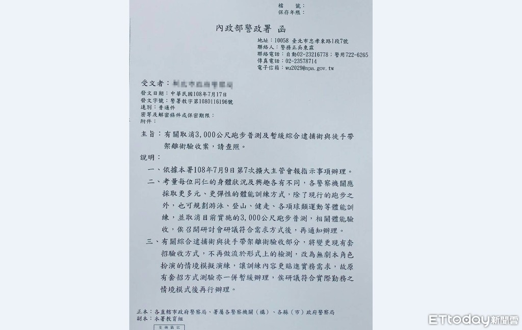
內政部警政署7月17日發函公告取消3000公尺跑步普測,但保四總隊女警官顏秋萍卻因補測而跑到昏厥送醫,目前仍未脫離險境。對此,保四總隊第四大隊長李承翰請人在臉書《為警察加油》代為PO文表示,得知顏警狀況後,同仁們無比難過,總隊會全力協調醫院給予最好的治療。
[廣告] 請繼續往下閱讀.
據了解,顏警在正式取消跑步普測前,由於沒有通過該測驗,雖然事後警政署發函取消這項普測,但顏警仍需「補測」。不料補測當天,疑因現場救護設施不足,加上天氣太熱,顏警跑約1100公尺後身體不適,中暑昏倒缺氧,即刻將她送彰化秀傳醫搶救,送醫途中,顏警一度失去心跳呼吸,經急救後恢復生命跡象,目前仍住院觀察中。消息傳出,讓基層員警相當憤慨,痛批保四為何堅持跑步普測!
38歲顏警為2013年三等警察特考班畢業,目前擔任代訓特考班區隊長一職;另於學員實習期間,擔任2019年警佐警察人員晉升警正官等訓練助理輔導員工作,代訓時間未服深夜勤、勤務單純。平日於勤餘時間,有慢跑健身習慣,未有重大病史。
李承翰指出,本次體能測驗是2019年上半年常訓術科驗收補測,實施測驗前再三重申身體不適切勿勉強參測,以跑或走完成3000公尺距離即可,並於現場備有醫護人員。而顏警自願性選擇跑步,在5年內曾受測10次也都沒有病徵與異狀,突然發生此事,令人驚訝與不捨。
李承翰也請人在臉書發文,感謝大家對該事件的關心,同時指出,「本總隊向來對於跑步訓練依個人體力採多樣選擇方式,例如事實上有不宜激烈運動者,得依個人意願選擇健走方式,訓練計畫對此「只獎不懲」,且每次跑步訓練皆有安排醫護人員全程戒備,以確保遇突發事件得以即時救援。而顏員運動昏厥送醫,沒人希望發生這種意外,李承翰希望大家一起祈禱保佑顏警好轉,快快歸隊。」
[廣告] 請繼續往下閱讀..
不過貼文下方留言仍有批評聲浪,認為「完全是在推卸責任」、「認錯道歉很難嗎?」 「幹話連篇,不拔掉嗎?」「上面發的公文完全沒屁用,底下還是各自為政」、新舊計畫說法「越描越黑」,還硬拗「未竟部分」、「再怎麼要補測也不該選7月下午,訓練不是這麼漠視人命的!」
▼保四總隊第四大隊長李承翰請人發文,希望顏警早日康復。(圖/翻攝臉書《為警察加油》)
【更多新聞】
[廣告] 請繼續往下閱讀...
►影/水果攤越界讓他理智線斷裂!怒氣破表亮刀踹攤 市場變格鬥擂台
►影/手提袋裡有圓圓的…「攝狼」現身信義區特賣會 偷捕捉裙底春光