
▲郭台銘退選關鍵8天。(圖/郭辦提供)
記者徐政璿/台北報導
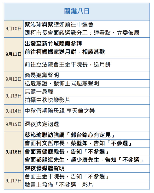
鴻海集團創辦人郭台銘日前突拋不參選總統的消息後,風波仍未就此平息。永齡基金會副執行長蔡沁瑜、北市府顧問蔡壁如27日11時30分共同召開記者會,針對外界批評郭台銘退選是一場政治大戲,蔡沁瑜公布辦公室自製的關鍵8天,她表示,這是人生重大選擇,9月15日深夜才決定不選,幕僚到隔天早上才知道。
[廣告] 請繼續往下閱讀.
蔡沁瑜表示,蔡壁如對於一些時間點的描述有點錯誤,為了未來合作可以順利進行,今天決定一次對外說明。
蔡壁如說,針對媒體專訪問到,郭台銘9月16日才通知柯文哲,是否有受騙的感覺,但以幕僚的感覺而言,之前已感覺到,雖然有感受到一些氛圍,但與柯文哲的內心還是希望郭可以出來,給選民第三條路選擇。
▲蔡沁瑜、蔡壁如記者會。(圖/記者屠惠剛攝,以下同)
[廣告] 請繼續往下閱讀..
蔡沁瑜表示,柯文哲受訪時說關鍵的8日,從9月10日開始與蔡壁如去中選會,了解假日有沒開放,若郭台銘當時不選,也不需要做這些工作。9月10日晚上,郭台銘與柯文哲及蔡壁如有見面,針對選戰如何分工、立委布局等,當天晚上也臨時起義。9月11日到新竹城隍廟,與柯文哲、柯媽媽一起參拜,參拜完就到柯媽媽家裡,柯媽媽有說跟神明擲筊,郭台銘出來選好不好,連續3個聖筊,若郭台銘當時已不參選,就會直接告訴柯媽媽,之後就去立法院拜訪王金平。
蔡沁瑜表示,9月12日郭台銘宣布退黨,9月3日拍退選影片,9月15日深夜郭台銘決定退選,9月16日當天她接受聯訪時,還不知道郭台銘已決定退選,當天中午有與柯文哲及蔡壁如會面,告知不參選。蔡壁如說,當天郭台銘有告知已不參選,也要跟柯文哲見面表達歉意,後來雙方也見面,柯市長則說沒關係。
蔡沁瑜表示,9月16日雙方會面時,才告知柯文哲等人不參選,他是先做出不參選後才告知所有人,且因為擔心消息已透露,於是9月16日提前公布不參選聲明,9月17日也在臉書說明。她表示,蔡壁如接受專訪時只是講出幕僚的感受。蔡壁如也說,對於專訪時不小心透露日期,對於郭台銘感到抱歉。
蔡沁瑜說,9月15日深夜郭台銘決定退選,幕僚到9月16日傍晚時才知道郭台銘的決定,並討論要如何對外說明,為擔心消息提前走漏,在當天深夜發出聲明對外說明。
[廣告] 請繼續往下閱讀...
其他人也看了這些...
►一張圖看關鍵8天轉折 郭台銘915深夜決定棄選總統
►蔡壁如再爆:郭台銘願意跟民眾黨立委合掛看板
►郭台銘爭取親民黨總統門票? 幕僚駁:已講過要選就是獨立連署
更多熱門新聞...
►傳郭台銘下週找親民黨要「門票」 李鴻鈞:初選後有聯繫未見面
►傳郭台銘也有意親民黨提名 柯文哲:朋友做什麼支持就好
►郭台銘總統路的轉折 蔡沁瑜、蔡壁如出面說明退選始末