
▲張水華曾在馬拉松比賽賽後痛哭批評工作運動不能兼顧。(圖/翻攝封面新聞)
記者魏有德/綜合報導
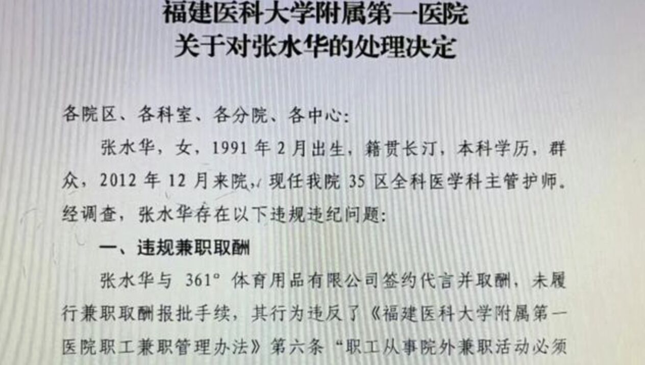
福建醫科大學附屬第一醫院近期一份通報引起外界注意,因多次未按規定申請調休並違規兼職取酬,曾因跑馬拉松走紅的「最快女護士」張水華遭院方警告處分6個月,期間不得提升職務,並取消其2025年度評優資格。院方表示,處分內容屬實,並指其行為已影響科室正常運作。

▲張水華遭醫院處分警告。(圖/翻攝封面新聞)
《封面新聞》報導,12月9日晚間,一份關於福建醫科大學附屬第一醫院關於張水華的處理決定在網路流傳,而張水華正是此前持續火熱,被稱為「最快女護士」的張水華,截圖疑似是其供職醫院的內部通報,張水華因存在違規違紀行為,被醫院處分。
院方人員透露,文件為正式發出,內容經查屬實。通報指出,張水華與運動品牌361度簽署代言並取得報酬,屬未經批准的兼職行為,違反院內管理規定。此外,她多次因比賽要求調班,影響科室排班;11月1日更以不實理由取得次日調休,實際前往湖北宜昌參賽,導致同事臨時承擔額外工作負擔。
通報認定,其行為違反《事業單位聘用合同》相關條款,屬擅自兼職、虛假請假並造成不良影響。院方最終決定給予警告6個月,在此期間不得聘用至更高職等,並取消2025年度評優資格。

▲張水華在馬拉松賽事表現突出。(圖/翻攝封面新聞)
據了解,今(2025)年8月時,張水華在哈爾濱馬拉松奪得國內女子冠軍後突然爆紅,曾宣稱「希望領導支持調休跑馬」,該言論引起網友及輿論熱戰。之後近兩個月內,她連續參加五場賽事,包括宜昌、常州等馬拉松比賽,多次奪冠並獲得獎金。
面對外界質疑如何兼顧工作與頻繁參賽,張水華曾表示,跑步不影響護理工作,反而能讓自己保持良好精神狀態,但也會在身體疲累時適度調整。
讀者迴響