
▲夏天氣溫飆高,家長要注意孩子有缺水、中暑的可能。(圖/記者屠惠剛攝)
記者謝承恩/綜合報導
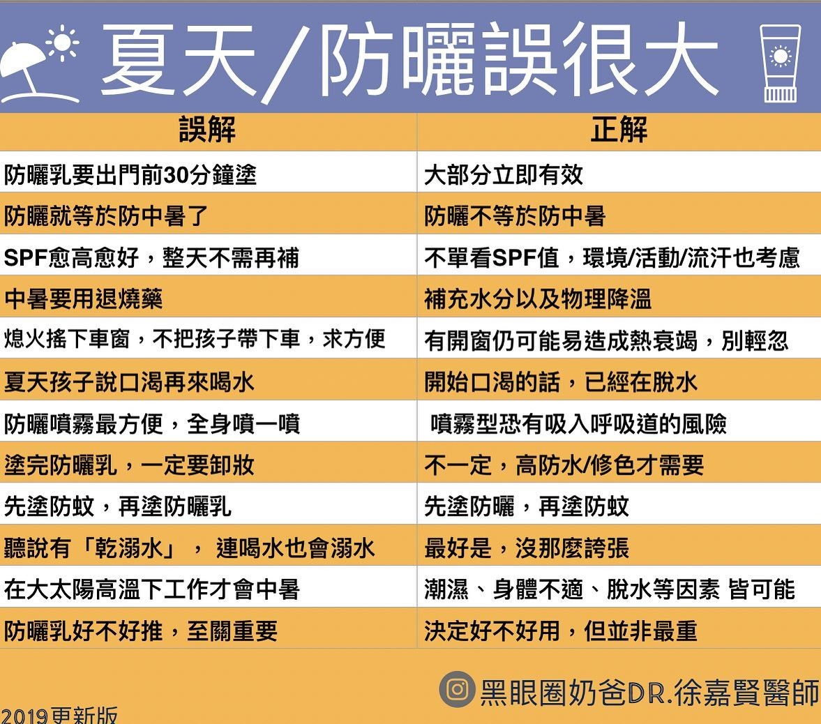
夏天氣溫一往上飆,出門不小心就曬到昏頭!兒科醫師徐嘉賢在《黑眼圈奶爸Dr. 徐嘉賢醫師》粉專蒐集許多人夏天防曬、防中暑,時常很常犯的10種迷思,例如「擦了防曬,就以為不會中暑」、「中暑了誤以為要給孩子吃退燒藥」,都是很母湯的觀念,一定要小心提防。
天氣愈來愈熱,整理一下夏天/防曬的常見誤解:
Q1:防曬乳要出門前30分鐘塗?
A:這一項誤解,非常根深蒂固,其實大部分塗上去就立即有效。
Q2:防矖就是有防中暑了?
A:有防曬就不怕曬。這一誤解也是很多人會犯的錯,千千萬萬不要以為防曬就等於有防中暑:不用小心紫外線的傷害,也不用補充水分了,防曬不等於防中暑。
Q3:SPF愈高愈好,整天不太需再補?
A:不單看SPF值,以為數值越高,保護力越長越久,整個戶外活動都不需要再補充。其實什麼時候補充,多久補充一次,有很多因素:環境、活動、流汗也需考慮進去。

▲擦防曬就算SPF高,也要注意補擦。(圖/ETtoday資料庫)
Q4:中暑要用退燒藥?
A:這是我在社團上面,看到一位快要氣到瘋掉的媽媽「分享」長輩的做法。其實不需要用到退燒藥,只要補充水分以及物理降溫。另外提一下,台語中的中暑(中沙),在醫學通常是代表:熱衰竭(heat exhaustion),更嚴重的是中暑(heat stroke )。在命名上跟我們的認知不太一樣
Q5:熄火下車搖下車窗,不用把孩子帶下車?
A:有開窗仍可能易造成車內高溫而造成孩子熱衰竭,別輕忽!這可是會致命的!之前就有一個案例,父母有把車窗搖下來,留一個缺口,自以為沒問題,結果發生了遺憾。(可參考:https://goo.gl/gHwwcK)
Q6:等到孩子說口渴再喝水?
A:預防以及治療中暑首要原則:防止脫水、水分補充。在出門之前就要準備好充足的水分,甚至在出門之前就要開始給孩子喝水,而且要在活動當中時不時就提醒孩子補充水分。如果等到開始口渴的話,已經在脫水2-5%了。

▲千萬別等到口渴才喝水,身體早已經脫水2%~5%。(圖/翻攝自pixabay)
Q7:防曬噴霧最方便,全身噴一噴就好?
A:防曬噴霧雖然很方便,但是成分當中是奈米的金屬原素。會有吸入兒童呼吸道的風險。建議大家最好選用塗沫的。
Q8:塗完防曬乳,一定要卸妝?
A:不一定,高防水/修色才需要。
Q9:先塗防蚊,再塗防曬乳?
A:要先塗防曬,再塗防蚊。才能有防蚊的效果。
Q10:在大太陽高溫下工作才會中暑?
A:不一定要在大太陽底下曝曬才會中暑或熱衰竭,只要環境潮濕又炎熱、身體不適、脫水、水分補充不足等因素,就可造成中暑。

黑眼圈奶爸Dr 徐嘉賢醫師,高雄醫學大學醫學系畢業,前高雄長庚醫院兒童內科主治醫師、兒童胸腔科專科醫師,現任高雄市葉乙力小兒科副院長,家中有兩位過敏體質的小前世情人,常於臉書及IG上分享有關於兒童健康、無毒育兒及兒童居家安全的資訊,更多訊息可追蹤Instagram:黑眼圈奶爸Dr 徐嘉賢醫師








讀者迴響