
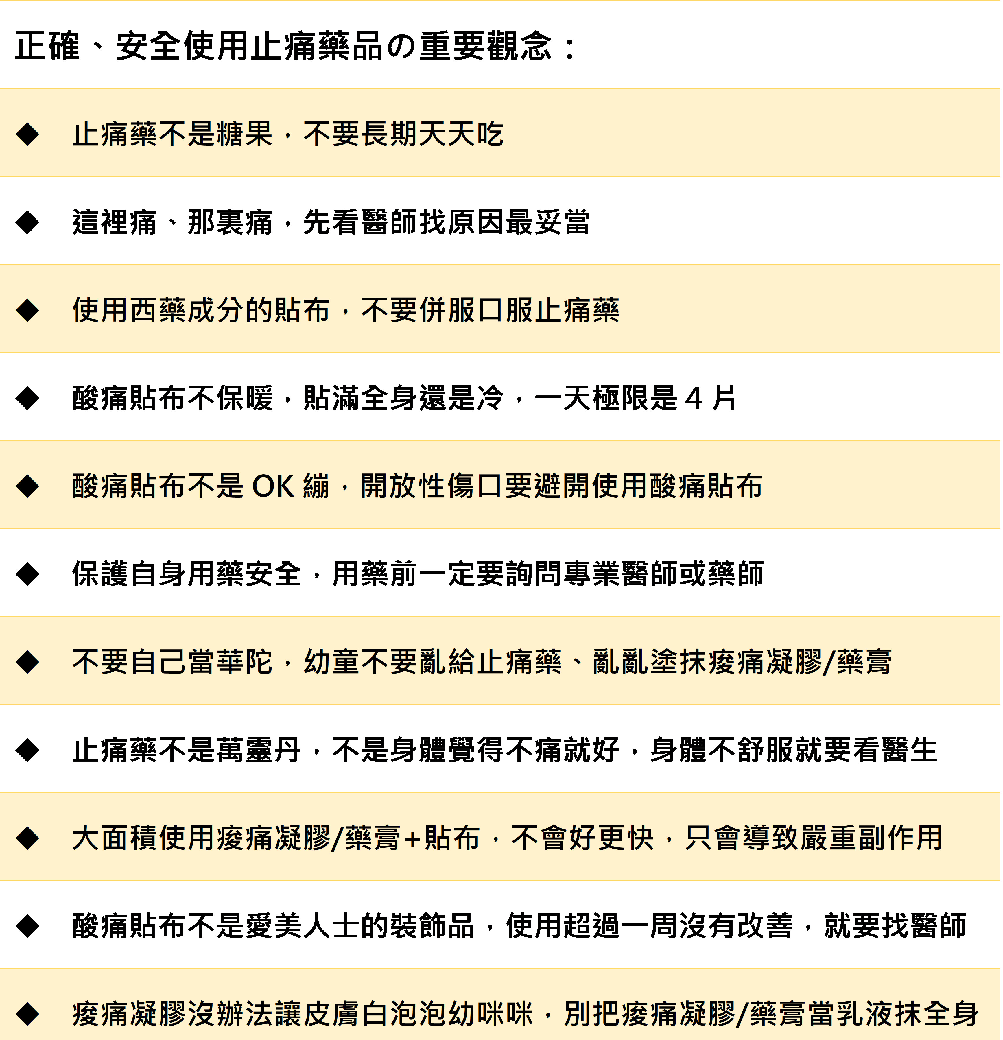
▲別把止痛要當萬靈丹,過量的藥劑對身體會造成極大負擔。(圖/翻攝自pixabay)
網路瘋傳:「吃止痛藥會洗腎!」導致許多民眾恐慌。在臨床第一線的醫師,也經常遇到民眾來看診,欲開立止痛藥給病患,卻被病患拒絕,醫師心中忍不住OS:「疼痛造成生活困擾,為何都來看診了,卻不願意吃藥呢?」究竟吃止痛藥安不安全?KingNet國家網路醫藥藥師也提供的詳細解答。
藥師說:『藥品是灰姑娘,時間到就會離開』
某知名止痛藥品的廣告,強調「24小時排出體外,不殘留!」,其實藥品在健康成人體內(肝腎代謝功能正常者),跟灰姑娘一樣,時間到就會離開體內。人體就像一個精密的工廠,當服用藥品進入體內,就開始依循藥物動力學的主軸「吸收、分布、代謝、排泄」4循環,持續不斷地運行著。
每一種藥品都有不同的排除半衰期,意即:每經過一次半衰期時間,體內藥物的濃度就會減少一半,當停止服用該藥品後,一般經過5個半衰期,藥物就會全部排出體外。【註:若為肝腎功能異常或高體脂的病人服用脂溶性藥品,藥物完全代謝排出體外的時間會較健康成人來得久。】

由上表得知,某知名止痛藥品的成分若為Acetaminophen,則半衰期為2~3 hr,若以3小時為單位,經過5個半衰期歷時15小時,確實符合廣告所闡述的「24小時排出體外不殘留」,由此可知,當灰姑娘的鐘聲響起時,止痛藥不會一直賴在體內不離開的。
止痛藥真的很安全?不會影響肝腎功能?
古人說:「是藥三分毒」,這個說法是正確也是錯誤,舉例來說,化療藥物毒性很大是眾所周知的,如果用在健康人身上,會造成細胞染色體(DNA)受到損傷,但對於癌症病人,卻是毒殺癌細胞的利器。因此藥品怎麼正確使用、劑量該怎麼服用、是不是有重複用藥的疑慮……才是安全使用止痛藥的經髓。
不論多安全或多危險的藥品,都有其每日最高劑量的限制,由上表得知,經常用在酸痛貼布的成分-Diclofenac,如果今天身體發生痠痛,民眾自行購買名稱為「痠痛好利利」的貼布來使用,一口氣貼完一整包,想要緩解痠痛感,又自行服用止痛藥Voren®(藥品成分:Diclofenac),一下子體內的Diclofenac就逼近或超過每日最高劑量的限制,最恐怖的是,這樣左右夾攻式的用藥習慣,常常是長期的,時間久了,人體最大的代謝器官-肝臟/腎臟當然受不了,肝功能異常、洗腎自然找上門。

或許會有人說,只要我一天使用的量不要超過每日最高劑量的限制,還是可以天天使用止痛藥不是嗎?,但…..您知道您身體的代謝速率嗎?如何得知您的肝腎功能是正常?您的身高體重可以承受的劑量又是多少呢?酸痛貼布貼在不同部位的吸收程度?如果上述這些您都無法了解,何不聽從醫師、藥師的建議以最安全正確的方式使用止痛藥!
※別把藥物當糖果,需要時才吃,肝腎負擔遠離我。








讀者迴響