
▲豆腐驗出「苯甲酸」,食藥署抽驗606火鍋料5防腐劑超標。(圖/東森新聞)
記者嚴云岑/台北報導
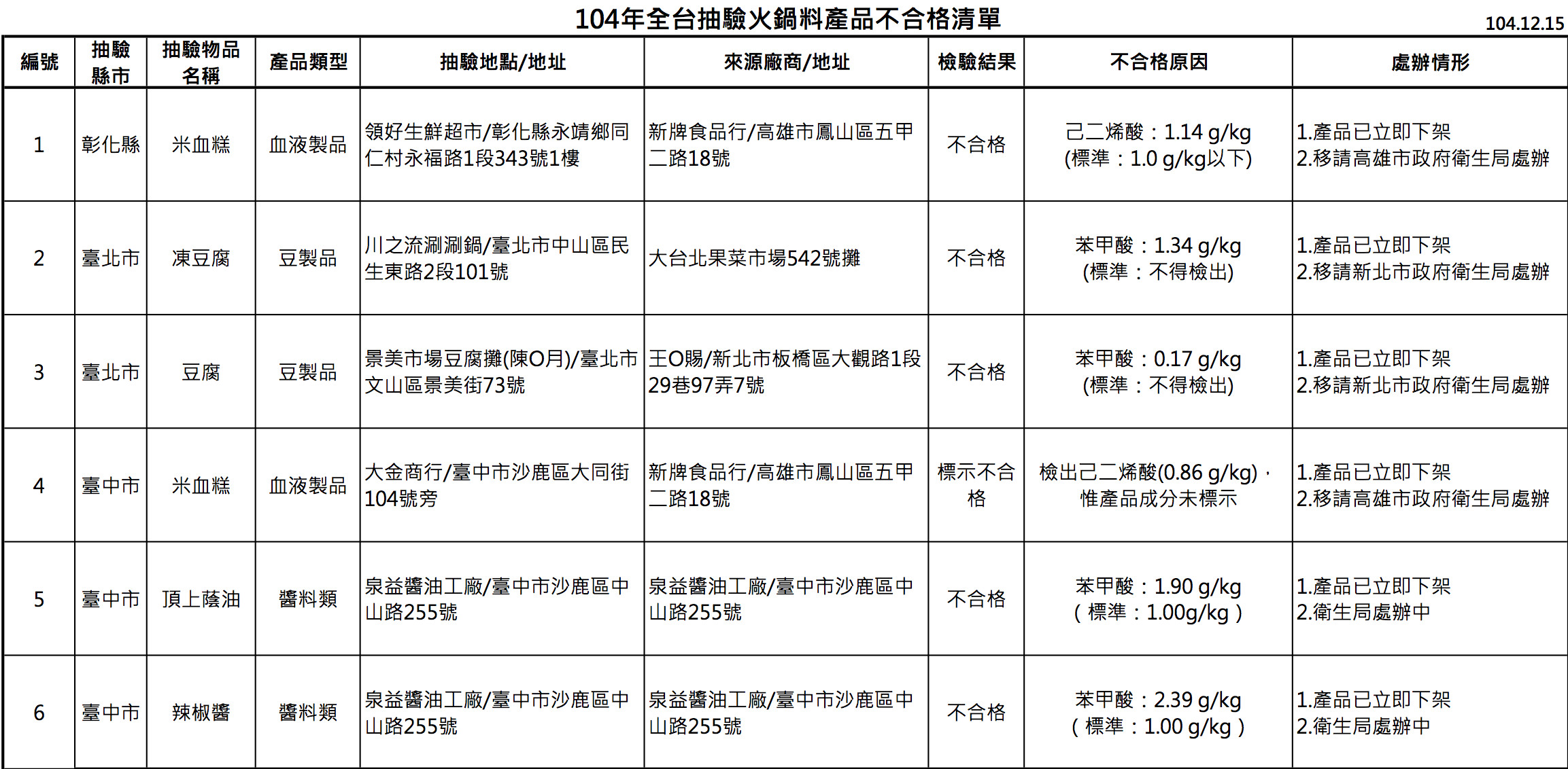
天氣漸涼,民眾挑選及食用火鍋料產品機會增加,食品藥物管理署為保障大眾食用食品安全,日前責成各縣市政府衛生局針對傳統市場、超市、餐飲店販售之火鍋料產品進行抽驗,共計抽驗606件,共1件產品標示不合格、5件防腐劑不符規定。針對抽驗之違規產品,抽驗衛生局已通知販售商及進貨端業者立即下架回收,並依違反食品安全衛生管理法規定處辦。
食品藥物管理署統計全台各縣市衛生局抽驗豆製品(凍豆腐、板豆腐等)、血液製品(米血糕、鴨血等)、水產製品(丸類、餃類等)、醬料類等共606件,針對防腐劑、過氧化氫、二氧化硫等項目進行檢驗,結果總計6件產品不合格,其中2件豆腐違法添加防腐劑苯甲酸、2件醬料檢出苯甲酸殘留超標,1件米血糕不符規定己二烯酸殘留超標,另1件標示不符規定。
苯甲酸及己二烯酸為食品中常用之合法防腐劑,可抑制食品中黴菌及酵母菌生長,以延長保存期限,但僅可使用於魚肉煉製品、肉製品、米血糕等火鍋料中,不得使用於豆腐類產品。食藥署說,食品使用食品添加物,應依食品安全衛生管理法第18條之食品添加物使用範圍及限量暨規格標準,違者依同法第47條可處新臺幣3-300萬元罰鍰;另食品內容物標示應依同法第22條規定,其為二種以上混合物時,應依含量多寡由高至低分別如實標示,違者復依同法第47條可處新臺幣3-300萬元罰鍰。
食品藥物管理署提醒民眾,挑選火鍋料產品時儘量選擇完整包裝食品,並注意產品包裝之品名、內容物、食品添加物名稱、有效日期、營養標示及製造廠商等,避免挑選色澤過於鮮豔、有刺鼻味、非自然原味之產品,購買後儘早食用完畢,未食用完應妥善保存,以確保產品新鮮及食用安全。
▼食藥署公佈火鍋料產品抽驗不合格名單。(圖/食藥署提供)










讀者迴響