拒絕高鉀、磷!北榮推3「腎利」月餅 腎友中秋有福了

2015年09月14日 18:34

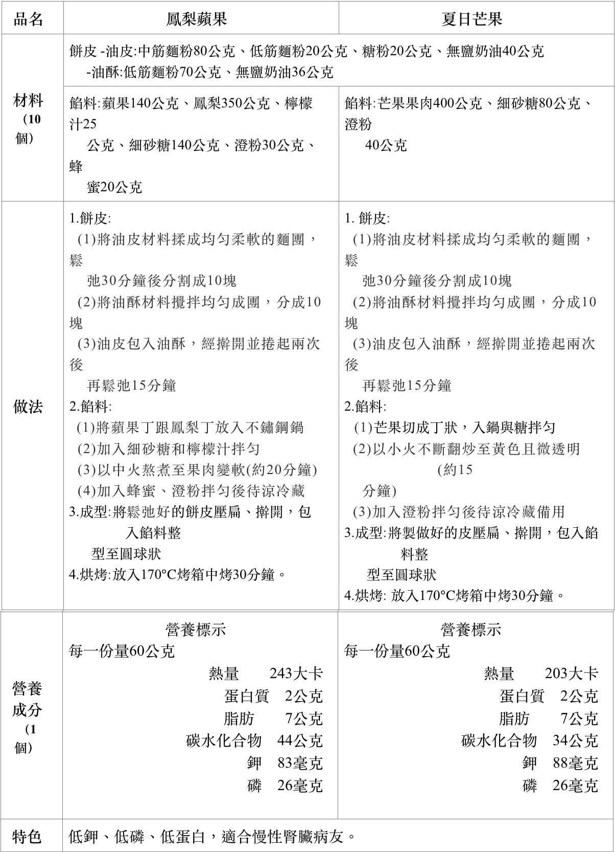
▲拒絕高鉀、磷!北榮推3「腎利」月餅,腎友中秋有福了。(圖/台北榮總提供,下同)

記者嚴云岑/台北報導

中秋月餅在華人社會,象徵著舉足輕重的地位,但由於傳統月餅的蛋白質、磷、鉀含量不低,讓需要特別控制磷、鉀的腎病友只能望「餅」興嘆,台北榮總營養不為了不讓腎友的中秋留下遺憾,特別針對慢性腎臟病、糖尿病與洗腎的病友,設計3款「腎」利月餅,讓腎病患者也能愉快過中秋。

台北榮總邱哲琳營養師表示,3款「腎」利月餅分別為「3低月餅」、「4低月餅」與「優植月餅」,其中「3低月餅」以蛋白質、磷與鉀均低的水果為內餡,選用鳳梨、蘋果與芒果等有酸甜口味的水果增加風味,芒果也可以用水蜜桃取代,比市售的蛋黃酥、廣式月餅與綠豆椪,減少減少蛋白質50~70%、鉀含量50%與磷含量80%。

「4低月餅」以低蛋白、低鉀、低磷與富含膳食纖維的食材製作,紫心珍珠與客家菜脯,比市售同重量的蛋黃酥、廣式月餅與綠豆椪,少了50%醣類、50~70%蛋白質與50%鉀及80%磷。「優植月餅」則是為血液透析病友設計,血液透析病友需採高蛋白飲食,因此北榮以植物性優質蛋白-大豆取代紅豆沙與綠豆沙作為內餡,製作藕香豆沙與黃豆滷肉,讓磷含量減為市售產品的50%。

除了介紹月餅的成份與製作方法外,現場也請來了腎友試吃,邱哲琳營養師還特別附上食譜,讓未曾參與的腎病患者,都能夠在家裡自行DIY,享受美味的佳節月餅。

分享給朋友:

追蹤我們:

讀者迴響