記者張暐珩/台北報導
立法院院會25日通過「都市危險及老舊建築物加速重建條例」,該條例在施行5年內申請重建,除了重建期間免徵地價稅外,重建後的地價稅及房屋稅也減半徵收2年;如果所有權未移轉,還可享最多10年房屋稅減半徵收。內政部表示,盼此舉能能加速危險及老舊建築物整合重建,保障國民生命財產安全。
▲「都市危險及老舊建築物加速重建條例」25日三讀通過。(圖/內政部提供)
[廣告] 請繼續往下閱讀.
依內政部不動產資訊平臺統計,全國30年以上建築約384萬戶,其中屬4、5層樓者約約8.6萬棟;依過去執行公有建築物耐震檢測之經驗,其中約有40%耐震係數不足,故以此推估約有3.4萬棟屬4、5層樓建築物,經建築物耐震評估後將有災害風險疑慮。
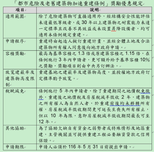
內政部表示,「都市危險及老舊建築物加速重建條例」明定適用範圍除了危險建築物可直接適用外,經結構安全性能評估未達最低等級,或30年以上建築物耐震能力未達一定標準,且改善不具效益或未設置昇降設備,均可適用。申請程序則由起造人於重建時擬訂重建計畫,並經全體土地及合法建築物所有權人同意後向地方政府申請。提供的容積獎勵最高為基準容積的1.3倍,或原建築容積的1.15倍。
在條例施行3年內申請者,更可額外給予基準容積10%的獎勵。重建基地的建蔽率及建築物高度,並授權地方政府訂定標準酌予放寬,其中,條文明定申請人必須於116年5月31日前提出申請。條例施行5年內申請者,除了重建期間的地價稅免徵外,重建後的地價稅及房屋稅減半徵收2年,建築物的所有權人為自然人者,於重建前後均未移轉所有權,房屋稅減半徵收期間更可延長至喪失所有權止,但以10年為限,意即房屋稅減半徵收期間最長可至12年。
