
▲總統府司法改革國是會議議題。(圖/總統府提供,下同)
記者翁嫆琄/台北報導
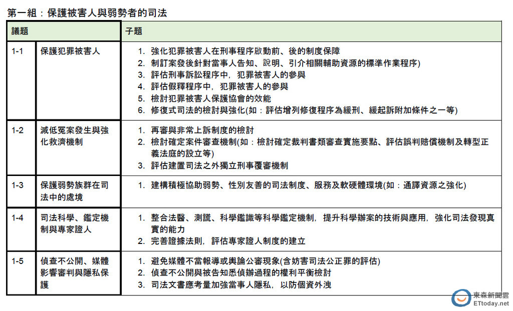
總統府司法改革國是會議20日即將登場,籌備委員會17日公布各分組的議題清單,每組分配4到5大類議題及子題,總共有21大類議題。副執行秘書林峯正說明,這份清單是籌備委員會根據意見徵集結果歸納而成,各分組會根據清單,來安排議題討論的順序。
[廣告] 請繼續往下閱讀.
總統府司法改革國是會議分組會議的各組名稱與召集人分別為:第一組「保護被害人與弱勢者的司法」,召集人羅秉成委員;第二組「全民信賴公正專業的司法」,召集人林子儀委員;第三組「權責相符高效率的司法」,召集人瞿海源委員;第四組「參與透明親近的司法」,召集人許玉秀委員;第五組「維護社會安全的司法」,召集人梁永煌委員。
林峯正強調,人民最為關切的議題,諸如人民參與審判、法律見解不一致等問題,各分組一定會納入議程。
司法國是會議分組會議將從2/20開始第二組的第一次會議,未來分組會議以兩週一輪、每個小組預計召開6次會議,開會時間皆為當日上午。
開會時間為:
2/20週一 第二組「全民信賴公正專業的司法」(司法院司法行政廳)
2/22週三 第三組「權責相符高效率的司法」(廉政署一樓第一會議室)
2/24週五 第四組「參與透明親近的司法」(總統府五樓534會議室)
3/01週三 第一組「保護被害人與弱勢者的司法」(司法院司法行政廳)
3/02週四 第五組 「維護社會安全的司法」(廉政署一樓第一會議室)