
▲大學指考。(圖/記者季相儒攝)
記者蕭玗欣/台北報導
大學指考最後一科考公民與社會,2萬4728人到考,1671人缺考,缺考率6.33%。高中公民與社會科教師群表示,今年考題偏細,且題幹敘具誘導性,對考生而言作答上會比較有難度,整體試卷偏難,預估均標下滑3分。
[廣告] 請繼續往下閱讀.
內湖高中公民老師姜淑慎表示,今年測驗時事題多,例如第4題考外籍看護工的權益問題,第9題考聯合國通過決議程序,第30題結合近來國際油價對世界經濟影響,第39、40題則探討最近公路局尚未發燃料催繳通知就罰緩的新聞案例。
姜淑慎認為,很多題目都「考太細」,像是第4題談勞資雙方議題,D選項「雇主經常是高收入家庭,家務工納入勞基法將有助於縮短社會的貧富差距」,這種看似正向、有道理的敘述容易誘導學生作答。第5題講政府開發原民祖靈地,涉及文化對不同區域的理解,題幹敘述強調因為市議會通過,可依法行政,事實上卻侵犯原民權益,很多論點都引誘學生選擇不同答案,但正確答案為A。
至於33、34題組談社會福利制度,姜淑慎則認為,考題注重政府可以處理的方式及發揮的功能等,而不是去考學生歷史;第19題考教化理論名詞,則非課綱和一般討論會出現的名詞,恐會造成學生思考困擾。
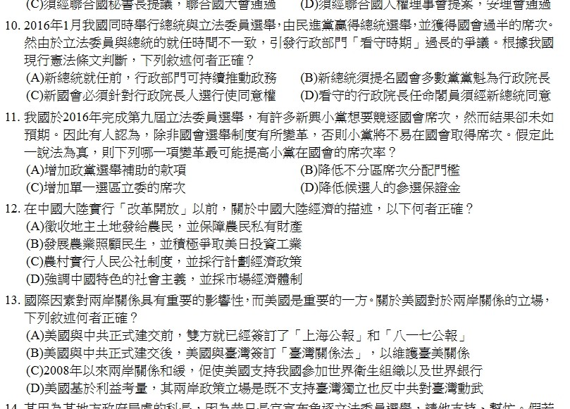
▲大學指考公民與社會題目。(圖/大考中心提供)
[廣告] 請繼續往下閱讀..