
▲暨南大學副教授傅在峰及研究團隊找到讓老年雄果蠅重振雄風的秘密,未來可望應用在人類身上。(圖/暨南大學提供)
生活中心/綜合報導
[廣告] 請繼續往下閱讀.
研究證實,老年人性活動力較年輕人來的低,年紀越大、性活動頻率也會降低。暨南大學應用化學系副教授傅在峰帶領的跨校研究團隊發現,雄性果蠅大腦中有一組「PPL2ab神經元」,在該神經元增加多巴胺能使高齡雄果蠅性慾大增,找出讓老年性慾「回春」的秘密,該研究同時也登上國際科學期刊「Nature Communications」。
臨床醫學研究證實,老化所伴隨之性活動與性慾的降低,但對其中所涉及之細胞分子機制的了解仍顯不足。從兩情相悅的性慾開始到深陷羅曼蒂克的愛情更甚而進展至老夫老妻的相互依存,其中每一階段的演進大腦所扮演的角色可說是無所不在。
從調節性賀爾蒙分泌所導致的性衝動,到「多巴胺」在大腦中運作所產生的愉悅感受,又或者是調節血管加壓素與催產素所導致的情感依賴,都受到大腦神經網絡的精密運作。
果蠅在神經科學及行為學上提供了大規模研究的優勢,其中對於性行為的分析與量化方式都已被清楚的建立,傅在峰研究團隊以果蠅為模式動物成功解開大腦中調節性活動的關鍵神經網絡。
在科技部百人拓荒研究計畫的經費支持下,由國立暨南國際大學傅在峰副教授領導的團隊,共計整合了長庚大學、台中榮民總醫院、清華大學、台灣大學及中華醫事科技大學的學者專家於台灣本土完成,研究成果並發表於Nature Communications國際科學期刊。
[廣告] 請繼續往下閱讀..
研究團隊表示,「獎勵」與「動機」都受到大腦中的多巴胺所控制,性活動、羅曼蒂克的愛情、美食、活動力、甚至成癮都已被證實與其相關,當您仍回味於昨日與戀人攜手散步的美好經驗時,就是大腦中多巴胺的運作所致。人類大腦中的多巴胺神經網路錯綜複雜,因此科學家總難以在單細胞層級窺伺處理不同功能的專一神經網絡,而大腦中僅200顆多巴胺神經細胞的果蠅,便成為科學家研究的絕佳材料。
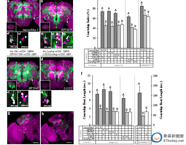
暨南大學的研究團隊將雄果蠅大腦中不同多巴胺神經細胞的多巴胺量增加後,篩得一群名為PPL2ab神經細胞可以增強雄果蠅的性慾強度,這是科學界首次在單細胞層級發現與調控雄性動物性活動的關鍵路徑。當高齡雄蠅仍維持一定活動力的狀況下我們發現大腦中的多巴胺明顯降低,若測試其性慾強度也可觀察到隨著年齡的增長逐步衰退,在高齡雄蠅食物中投以多巴胺生合成前驅物L-DOPA則可以回復其性慾強度,而且隨著使用劑量的增加。
性慾強度的表現也更高,若透過基因操作增加多巴胺神經細胞的多巴胺量也可得到一致的結果。相反的,在年輕雄蠅食物中投以不同的多巴胺生合成抑制劑則明顯降低其性慾強度,若透過基因操作抑制多巴胺神經細胞的多巴胺量也可得到一致的結果,這是科學界首次發現雄性動物生命週期中多巴胺與性活動的關連。
暨南大學傅在峰副教授的研究團隊進一步驗證若僅在高齡雄蠅大腦中 PPL2ab 神經元中增加多巴胺量就能喚醒高齡雄蠅的性慾,相反的,若僅在年輕雄蠅大腦中 PPL2ab 神經元抑制多巴胺量,就能減弱年輕雄蠅的性慾,然而該神經元經證實不影響雄性果蠅的其他重要的生理機制(包含壽命、活動力、嗅覺及味覺的敏感度) 。
[廣告] 請繼續往下閱讀...
這是科學界首次操控特定神經細胞進而回復高齡雄性動物性活動的重要發現。對於解開動物大腦中如何對性慾甚至愛情做出適切回應,果蠅大腦中的 PPL2ab 神經元提供了一個絕佳的切入點,透過PPL2ab 神經元中多巴胺的變化該團隊也持續探索可能的分子機制,未來對於提升性慾或抑制性慾的醫療需求將提供新的可能方法。
該研究成果於 2015 年 6 月發表在多重學科(mutiplanary sciences)學門排名第三的 Nature Communications 科學期刊。
▼研究指出,「PPL2ab神經元」可控制雄果蠅的性活動。(圖/取自 Nature.com,示意圖)