
▲伸港鄉新港村里辦公室貼送煞公告。(圖/翻攝自村長臉書)
記者唐詠絮/彰化報導
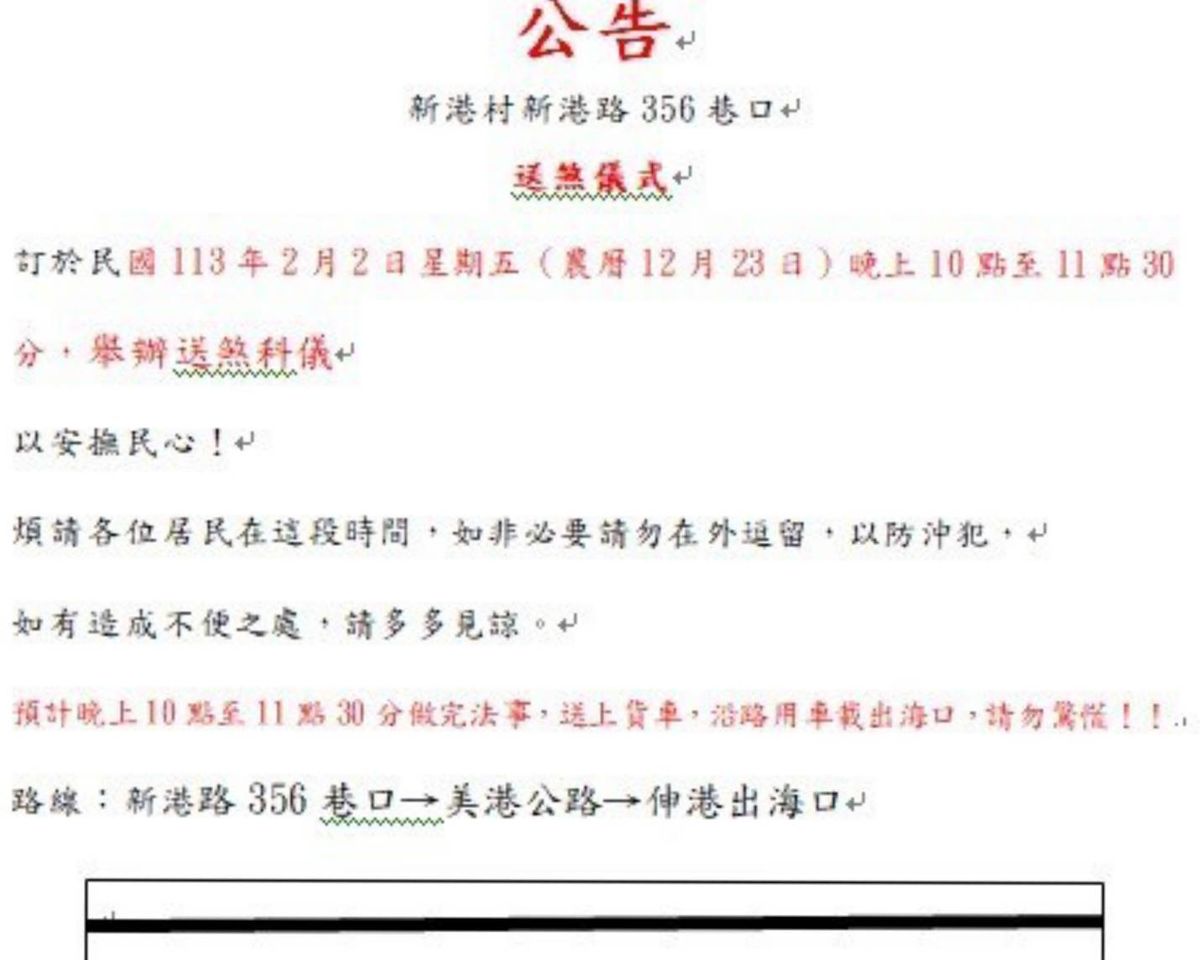
全台唯一不靠海的南投水里鄉今天下午送肉粽,彰化伸港鄉新港村本周五也將舉行送煞科儀!村里辦公室貼出公告,家屬為了安撫民心,2月2日(五)深夜晚上10點到11點30分舉行,為避免沖煞,村長請居民在這段時間請勿在外逗留。
[廣告] 請繼續往下閱讀.
據了解,新港村該名村民厭世輕生,家屬於2月2日當天舉辦告別式,當天深夜舉行送煞科儀,村長為了讓村民安心,特意貼出送煞公告,也告知村民留意,並希望送煞過程順利。
▲送煞路線。
送煞路線相當簡單扼要,沿著新港路356巷口→美港公路→送到伸港出海口,村長呼籲不要再以「送肉粽」引發地方恐慌,以平常心誦經超度儀式即可,並提醒用路人,於送煞時段避開此路段,也請村民在這個時段不要靠近不要外出,如有不便之處,敬請見諒。
[廣告] 請繼續往下閱讀..
● 《ETtoday新聞雲》提醒您,請給自己機會:
自殺防治諮詢安心專線:1925;生命線協談專線:1995