
▲2024桃園立委選舉電視政見發表會。(圖/民政局提供)
記者楊淑媛/桃園報導
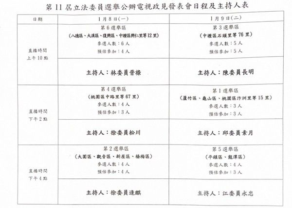
2024年立委選舉,桃園市六個選區共有26人參選,1月13日舉行選舉投開票。桃園市選委會7日表示,立委電視政見發表會8日第二、四、六選區舉辦,第1、3、5選區則於9日舉辦,政見發表會將於桃園市有線電視第三公用頻道及YouTube同步直播,歡迎市民朋友收看。
[廣告] 請繼續往下閱讀.
選委會表示,桃園市六個選區共有26人登記,政黨及名單如下:
第一選區(蘆竹區、龜山區、桃園區15里)3人。分別是:鄭運鵬(現任、民進黨)、牛煦庭(國民黨)、馬治薇(無)。
第二選區(大園區、觀音區、新屋區、楊梅區)4人。分別是:黃世杰(民進黨)、涂權吉(國民黨)、陳志豪(中華統一促進黨)、王思玟(無)。
第三選區(中壢區)5人。分別是:游智彬(新黨)、彭俊豪(民進黨)、徐鶯慈(小民參政歐巴桑聯盟)、魯明哲(國民黨)、戴浙(制度救世島)。
第四選區(桃園區)4人。分別是:萬美玲(國民黨)、范綱祥(民進黨)、甘乃迪(台灣國民黨)、黃明莉(無)。
第五選區(平鎮區、龍潭區)4人。劉仁照(民進黨)、賴香伶(民眾黨)、呂玉玲(國民黨)、易乃文(司法改革黨)。
第六選區(八德區、大溪區、復興區、中壢區12里)6人。葉堂宇(無)、趙正宇(無)、邱若華(國民黨)、劉睿宸(復康聯盟黨)、翁紹庭(人民最大黨)、李慕妍(民眾黨)。
另外,桃園市民政局統計,桃園總統副總統選舉人數為188萬餘人,較4年前多出逾10萬人。立委選區選舉人數以第一選區(龜山區、蘆竹區、桃園區15里)近34萬人最多。第二選區(大園區、觀音區、新屋區、楊梅區)、第三選區(中壢區73里)、第四選區(桃園區66里)都為30萬餘人。第五選區(平鎮區、龍潭區)和第六選區(八德區、大溪區、復興區、中壢區12里)為28萬餘人。
首投族部分,20至23歲桃園市有近11萬人,其中男性有5.7萬人、女性有5.2萬人。分布行政區以桃園區最多,達2.2萬人,中壢區也有1.9萬人,八德區排第三有9.5萬人。