記者陳崑福/屏東報導
航行小琉球公船琉興公司因經費問題,宣佈於19日起停航,衝擊通勤族學生及鄉民搭乘權益,在網路引發熱議;鄉公所表示,預定3月22日至24日3天召開臨時會,屆時再提補助琉興公司營運資金給代表會審議,冀盼經費審查順利,讓公船恢復營運 。
[廣告] 請繼續往下閱讀.
▲琉興號公船 。(圖/取自小琉球聯盟臉書)
琉球鄉公所所屬琉興號交通船營運費用350萬元,於先前的代表會臨時會未被審查通過,無法持續營運,貼出公告並派車向鄉親表示營運至3日19日。
[廣告] 請繼續往下閱讀..
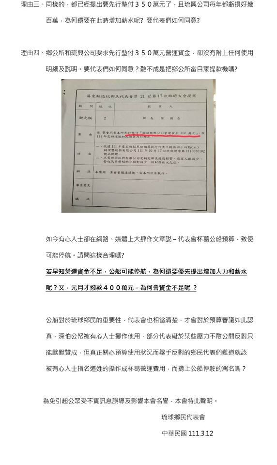
琉球鄉民代表會對此也發出聲明稿,回應:為什麼「代表會」沒有同意墊付琉興公司(公船)350萬元?
其中理由之一、是111年度元月才撥款400萬元營運資金給琉興公司,三月初又要求要先行墊付350萬元營運資金,還優先提出要修改組織章程,增加公司兩位高階主管職位,請問「目前沒有增加這兩位,公船就開不了了嗎?」光是增加人力及薪水,一年就要多花一、兩百萬,因為頗不合理,故代表會才沒有予以通過。
而琉興號在「小琉球聯盟」社群媒體張貼公告,指公船公庫的存款無法支應員工薪資及油錢,預計停航時間自3月19日(星期六)開始停航。公船停航期間,已協調東琉線開早上7點船班,載東水學生上課,造成不便之處,敬請鄉親諒解。鄉公所預定3月22日至24日3天召開臨時會,到時再提補助琉興公司營運資金給代表會審議。若有任何問題請打琉興公司(公船)聯絡電話:東港833-7493、琉球861-3048詢問。
民營的東琉線交通客船聯營處獲悉也回應;由於公船停航的關係,為了保障鄉親學子順利往返東港上學及工作自3/21(一)起,聯營處平日加開東港-小琉球白砂碼頭06:30(平日,週一至週五);小琉球白砂碼頭-東港07:00(平日,週一至週五),歡迎大家多多利用,請鄉親相互通知。也表示,公船停航期間,聯營處一直都在;也期待公船能早日復航,保障琉球鄉親乘船的權益,公船加油!公船加油。讓讓琉興停船衝擊降到最低程度。
