
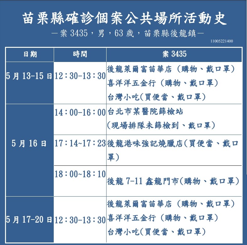
▲苗栗確診個案足跡。(圖/苗栗縣府提供)
記者黃孟珍/苗栗報導
本土疫情持續大爆發!指揮中心公布,22日新增321例本土案例,其中苗栗新增1例,為案3435。稍早,縣府也公布確診者足跡,其中包含了後龍萊爾富苗華店、喜洋洋五金行,另外,確診者甚至還北上到北市某醫院篩檢。
[廣告] 請繼續往下閱讀.
苗栗縣府表示,21日新增1例個案(案3435),為63歲男性,平時擔任松山機場排班計程車司機,但自5月5日開市並無排班,而其有萬華活動史,14日出現身體不適後,到北市某醫院排隊快篩但未排到採檢,最後在20日於後龍快篩站篩檢陽性。
據悉,該個案確診後立刻收炙負壓病房治療,目前相關接觸者及足跡陸續調查中,足跡場所進行戶外清消。