
▲台東縣長饒慶鈴肯定員警在熱氣球嘉年華會等各項大型活動的交通執法中的辛勞。(圖/花蓮縣政府提供)
記者王兆麟/台東報導
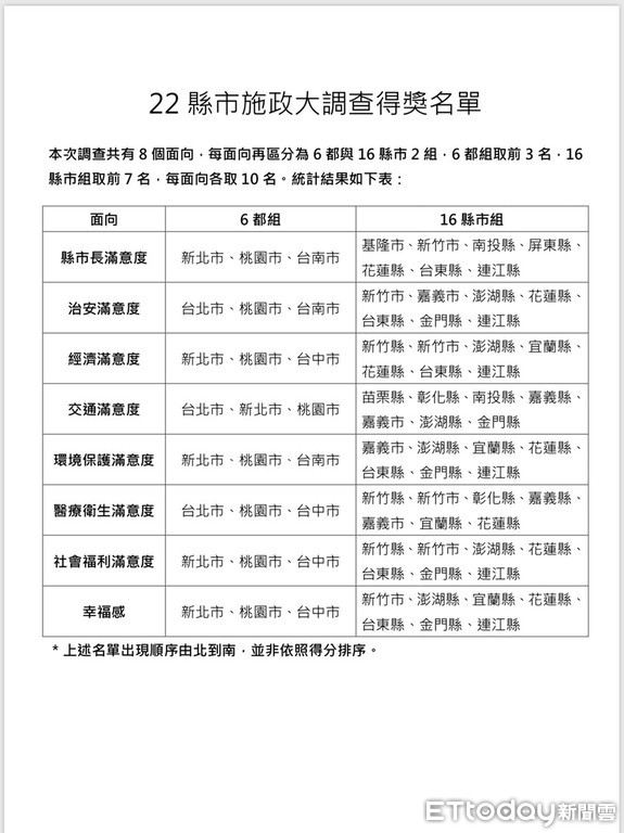
去年九合一完成縣市長大換血後,根據台灣世界新聞傳播協會最新民調顯示,在6都之外的16縣市,無論是市長滿意度或市民幸福感的評比,台東縣都擠進兩項評比的前段班,堪稱是縣市首長模範生,其中,治安狀況滿意度台東縣達到近9成,為22縣市之首。
[廣告] 請繼續往下閱讀.
台灣世界新聞傳播協會委託艾普羅公司執行22縣市滿意度大調查,2019年6月11日至8月23日,針對全國22縣市年滿20歲以上,居住在各該縣市者進行電腦輔助電話調查,給出了22縣市首長施政表現的最新成績單。
該民調的題目主要有7道題目,分別是對施政表現滿不滿意?對治安狀況滿不滿意?對經濟發展滿不滿意?對交通狀況滿不滿意?對環境保護滿不滿意?對醫療衛生滿不滿意?對社會福利滿不滿意?以及對目前所在的縣市生活是否感到幸福?調查結果公佈,在16縣市「縣市長滿意度」調查中,台東縣長饒慶鈴的施政滿意在前段班,縣民對於居住城市幸福感也在22縣市中高居前面。
▲在6都之外的16縣市,無論是市長滿意度或市民幸福感的評比,台東縣都擠進兩項評比的前段班。(圖/記者王兆麟翻攝)
[廣告] 請繼續往下閱讀..
饒慶鈴指出,台東縣的整體滿意度一直以來即名列前茅,在她上任後更積極推展台東特色觀光產業、整合公共建設發展交通運輸、促進地方經濟產業升級,全力以赴打造台東成為國際級的幸福城市。
在所調查的7個題目中,治安滿意度方面,台東縣的滿意度更接近9成,為安居城市首位。饒慶鈴肯定警察局邱文亮局長對治安狀況的表現,特別提到員警在熱氣球嘉年華會等各項大型活動的交通執法中的辛勞,並感謝全體警察同仁的辛勞與貢獻。